为什么我们的孩子经常说在考试的时候一些考题似曾相识却怎么也想不起来,考试结束又能做出来了。主要原因的学生即使知识已很牢固了,但是还没建立完整的知识体系,需要一条线索把学过的知识点串起来。这好比电脑中的文件比较零散,文件间的逻辑关系明确了,就有明确的检索路径。另一方面,期末或中考的题型大多综合性比较强,每道题的考查很少是单一的知识点,这需要学生有知识关联、迁移能力。思维导图可以在学生学习的过程中,帮助学生建立知识体系,让学生把所学知识联系到一起,通过层级方式明确各知识点之间存在的关系。学生在以思维导图为主线进行复习时实际上对知识点的内容进行了再一次的分析与归纳,在这一过程中可以加深对知识点的记忆;根据逻辑归纳知识时还可以帮助学生思考与总结知识点,从而提高对知识点的理解。本文涵盖初中七年级到九年级道法(政治)知识点,以思维导图的形式呈现,适合初中学子期末、中考复习,形成完整知识体系,建议为孩子收藏!
本文还总结出了初中道法(政治)答题万能思路哦,精确答题,题题高分通过!
动动你的智慧手,关注本头条号进化论法则,后期干货多多哦!
1、交往与沟通
2、交往中的品德、承担责任服务社会
3、权利与义务
4、崇尚宪法依法治国、知晓国情报效祖国
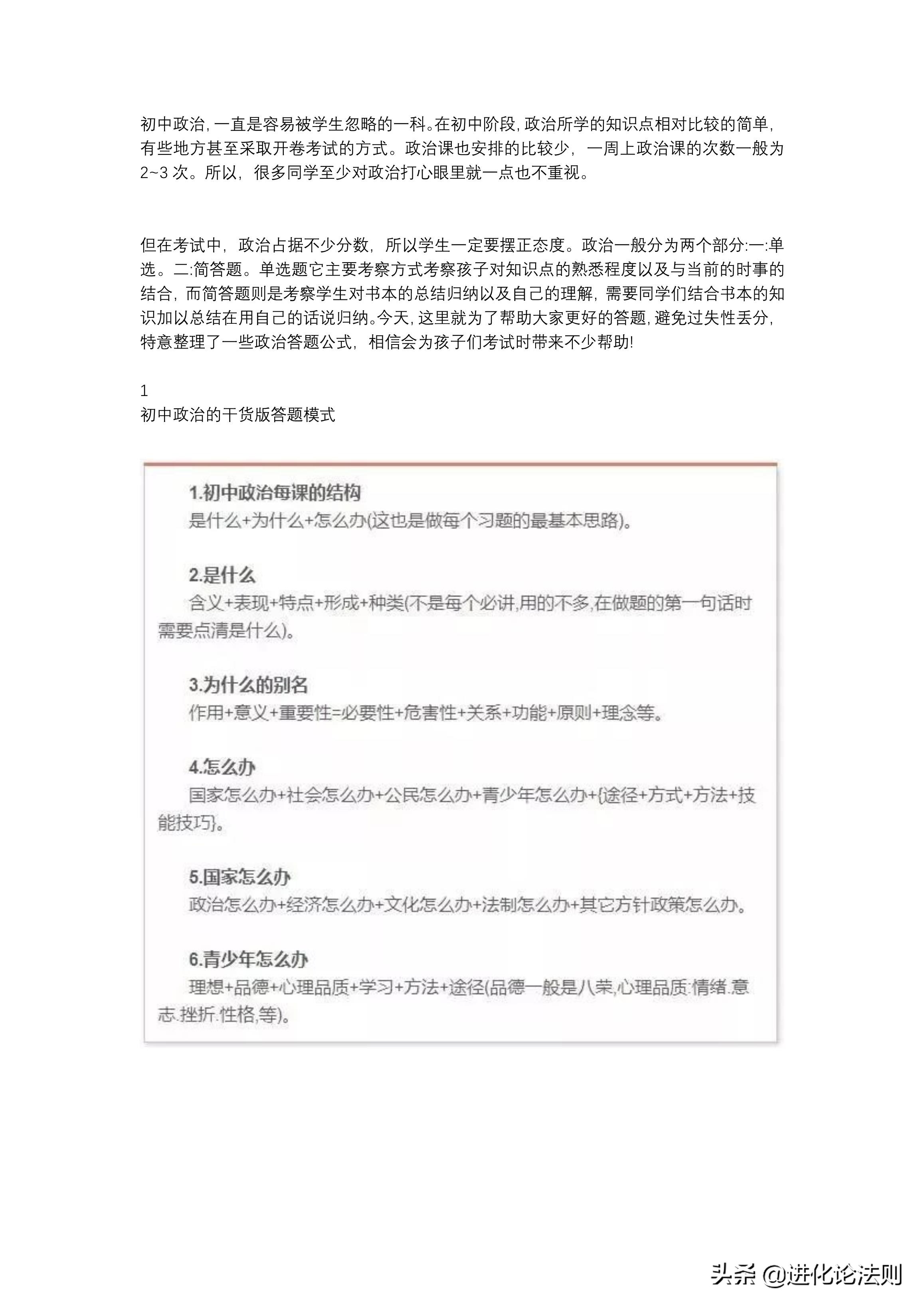
1、答题万能思路
2、答题万能思路
3、答题万能思路
4、答题万能思路
