第九次思维导图练习作品
1.上午发了一个恋爱的思维导图作品。2.发现真的比其他文章更吸引人。3.于是又花时间做了第二章,内容很精彩,但是用思维导图做出来就没有那么精彩了。4.我还是尽最大的努力把内...
让男人梦寐以求的改变恋爱能力的思维导图
从我读高中开始,有一个问题就始终困惑着我,而且一困就是十几年,我不知道别人是否也困惑过,但是我一直没法躲开,它时不时就闪现我的脑海里折腾我一番,你们可能很想知道这个问题是什...
沈红亮:我心中的优秀思维导图讲师的样子?
前几天,在朋友圈看到有人分享了一条信息:思维导图之圆圈图,适用范围分类和归纳。我一惊,立刻私信问这是从哪本书上看来的观点。对方反馈:自己总结的。我释然了。记得美国的教育学...
思维导图系列(11)教材分析
导语:思维导图的应用广泛,学习、工作、生活中都可以用到。此章我们就来学习一下怎样利用思维导图对教材进行分析。一、用思维导图进行教材分析的优势1.直观、简洁地将教材信...
高中数学思维导图彩色版,基础强化必备资料,三年都能用
1.考场上想来争分夺秒,你的速度慢了,成绩自然不会很高。2.那些平时总说再给自己一点时间,就能考得更好的同学,实际上都是知识点不扎实。3.作为家长,也不能跟着孩子一起上学,督促孩...
你为孩子识字发愁吗?赶紧保存思维导图识字吧
1.歌德曾说:读一本好书,就是和许多高尚的人谈话。2.那些我们无法到达的地方,书籍和文字可以带我们到达。3.扎克伯格的女儿还在襁褓重就开始给她读《量子物理学》绘本,有人惊叹有...
初中物理知识点思维导图
为什么我们的孩子经常说在考试的时候一些考题似曾相识却怎么也想不起来,考试结束又能做出来了。主要原因的学生即使知识已很牢固了,但是还没建立完整的知识体系,需要一条线索把...
学古诗也用思维导图:左脑文字,右脑图像,深度理解并记忆古诗词
综艺《国学小名士》曾上演了一场史上最强飞花令——“π”的飞花令。选手需轮流说出圆周率π相对应的诗句,比如:π=3.14159265323……即需要说出带有数字三、一、四、一、五、...
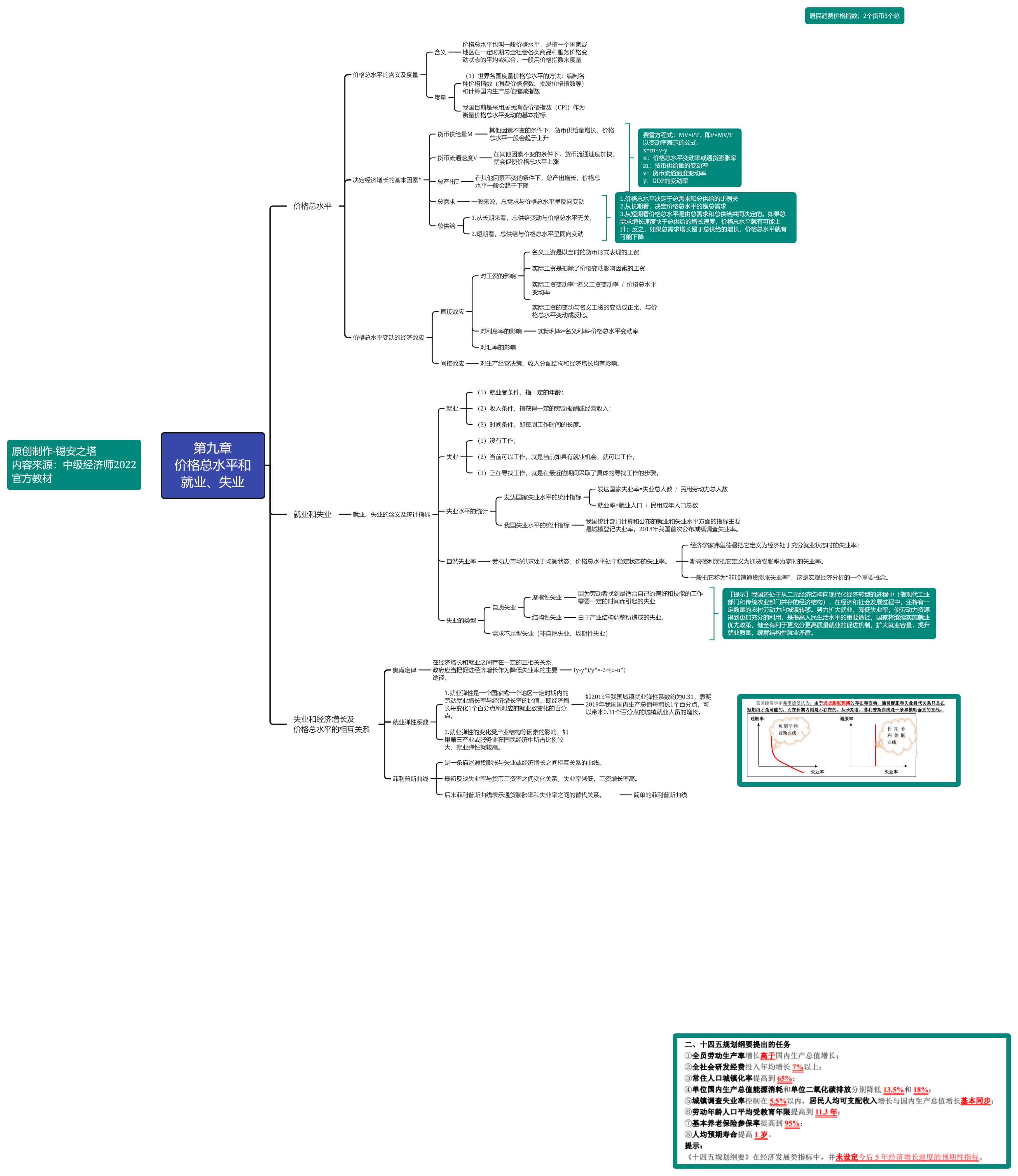
中级经济师-经济基础-第九章大纲及思维导图
第一节价格总水平价格总水平的含义及度量含义价格总水平也叫一般价格水平,是指一个国家或地区在一定时期内全社会各类商品和服务价格变动状态的平均或综合,一般用价格指数来度...
