类比思维方法能为人们提供“不费力思考”的有效途径。当我们把类比思维的方法运用到教学过程中,无论是对教师的教学还是对学生的学习而言都有益处。当然,类比思维并非“特效药”,要让学生能够运用类比思维来解决问题,这需要教师在教学活动中有意识地培养学生的类比思维,教授学生类比的方法。
本文共3733字,仔细阅读需9分钟
鲁迅在《拿来主义》中写道:“尼采就自诩过他是太阳,光热无穷,只是给予,不想取得。然而尼采究竟不是太阳,他发了疯。中国也不是。”简单的一句话,将“尼采不是太阳,没有无尽的光和热”,类推到“中国也不是太阳,也没有无尽的光和热,不可能一味地给予,除非中国像尼采那样疯掉”上,点明了中国不能一味地“送出去”。
这一经典的句子用类比论证的方法,形象、有力地论证了自己的观点。我们知道,类比是文学修辞的一种,是口语表达中增强说服力的方式之一,但除此之外,类比更是一种思维方法。
类比是根据两个或两类对象在某些属性上的相似而推出它们在另一些属性上也可能相似的一种推理形式。类比思维主要有因果相似类比、数学相似类比、结构相似类比和对称类比四种方法。
善用类比,能让我们在各个领域如鱼得水
善用类比思维不仅能让我们在文学创作领域妙笔生花,在口语交际过程中言辞有力,它还能让我们在不同的领域中不断创新,有所收获。
美国麻省理工学院机械工程系的主任谢皮罗教授,他注意到每次放洗澡水时,水的漩涡总是逆时针。在分析了各种原因后,他认为这种现象和地球的自转有关。于是,谢皮罗由水的漩涡与地球自转间的因果关系推导出,北半球的台风,同样是朝逆时针方向旋转的,其道理与洗澡水的漩涡是一样的。
根据已经掌握的因果关系与正在研究改进的事物的因果关系之间的相同或类似之处,寻求创新思路,谢皮罗的经历正体现了巧用因果相似类比在科学领域带来的创新。
在数学领域,类比同样是一种重要的思想方法。在数学教学中应用类比法,可帮助学生理解各种概念、性质、定理、公式等,既有助于学生加深认识与记忆,也有助于激发学生的学习兴趣。
例如,大多数学生会混淆三角形的外心和内心。教师在教学中运用类比法,可以将三角形外心和内心的概念归纳为:外心是三角形三边中垂线的交点,随三角形的形状不同位置也不同;内心是三角形内接圆的圆心,它是三角形三个内角平分线的交点,一定在三角形的内部,不随三角形形状的改变而变化位置,到三角形三边的距离相等。通过这样的概念类比,让学生对两种概念有更明确的了解。
我们习惯于“不费力气”的思考方式
为什么类比思维能在多个领域帮助我们解决问题,实现创新创造?这或许与人们的思维特点有关。
一方面,从思考习惯来看,人们“生性懒惰”。人们在完成一项既定的体力活时总是期望付出最少的力气,比如从一楼上六楼选择乘电梯而不是爬楼梯;同样,人们在完成自己的认知时,也会本能地倾向于这种“最省力气的普通法则”,避免努力思考,因为思考是处理信息的复杂过程。因此,压缩信息、塑造模型是实现“不费力思考”的一个有效途径。
另一方面,感性与理性的关系犹如象与骑象人,感性往往大于理性。丹尼尔·卡尼曼在《思考,快与慢》一书中指出,驱动着人们思维方式的心理系统有两种。系统一具有快速、本能、直观的特点,在情感上发挥作用;系统二则分管疑虑、慎思和逻辑,有意识的发挥作用。但人们经常走捷径,直接采纳系统一的直觉型判断结果。
此外,《创新的本能:类比思维的力量》指出,人们习惯于快速判断再为自己的结论寻找证据的思维方式。而大多数人在搜集证据的时候,只采信自己已有信念的证据,排除与之矛盾的证据,这样的偏好通常超越意识而存在。
类比思维方法的掌握和运用能适应人们的上述思维特点,为人们提供“不费力思考”的有效途径,对个体的工作、学习和生活有重要的意义。例如,通过类比大脑中不同的领域、不同方面的知识和想法,从而发现新的可能性,激发创新本能。再如,在人际沟通中运用精妙的类比,可以将晦涩难懂的概念形象地表达出来,实现高效沟通。
在教与学的过程中如何运用类比?
当我们把类比思维的方法运用到教学过程中,无论是对教师的教学还是对学生的学习而言都有益处。那么,除了数学学科中对类比法的运用,在不同教学活动中,如何运用类比思维创造高效的学习课堂?
1.在教学中培养类比思维
对于教师而言,要用类比思维实现高效教学,既要明白培养不同阶段学生类比思维的要求,又要能够结合学科特点和类比思维的培养要求设计教学环节。
类比思维有利于学生的学习和生活,培养类比思维可以遵循这样的培养思路:
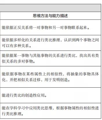
在小学低学段,能让学生依据正反关系将一对事物和另一对事物联系起来;能依据多样化的关系进行类比推理,认识到两个事物之间可以有多种关系。
在中学段,让学生能依据某一事物与其他事物的关系进行类比,找出具有类似关系的多对事物;能依据事物在某些属性上的相似性,将抽象的事物具体化,并把相似关系迁移,用于发明创造。
在高学段,让学生能进行类比的创造性应用,在学科学习中应用类比思维,根据事物属性的相似性进行类比推理。
在七八年级,则能通过形象的学科知识素材类比推理出其他学科知识,具备在学科知识中运用类比思维的意识,能在学科学习中应用类比思维,根据事物属性的相似性进行类比推理。
基于上述不同要求,我们借助《“学思维”活动课程》中的相关活动课程探讨类比思维在课堂教学中的融合之法,发现类比思维迁移运用至其他学科有效途径。
首先以三年级《万能的手》一课为例,我们能从中发现教师培养学生类比思维的要点。
在活动导入环节,教师通过“文具世界正在举行全能冠军争夺赛”这一情境,引出对“手”的探讨,激发学生思维。
在活动环节,教师首先让学生通过小组讨论,以思维导图的形式记录与手有关的事物,进行汇报交流,让学生发现与手相关的事物五花八门。
基于上述讨论的结果,教师再让学生讨论手与这些事物之间的关系,并将这些事物按照与手的关系分类,例如:手能操作、支配的事物(书本、笔等),与手相关的人体部位(大脑、手臂、脚等),保养手的事物(护手霜、指甲刀等),手上的饰物(戒指、手链等)。然后,各组派一个代表进行汇报交流,由教师带领学生进行总结归纳。
随后,教师让学生基于手与不同事物的关系进行类比,举出具有类似关系的其他事物。比如:手和笔是支配关系,好比遥控器和电视的关系。鼓励学生尽可能发散思维,找出具有类似关系的多对事物。
最后,教师带领学生一起总结类比的方法和要点,让学生认识到类比的关键是找出事物之间相同或相似的特征,认识到事物之间的关系是多种多样的。
在整个教学过程中,教师通过“手”这一具体事物与其他事物的关系,注重教师的引导作用培养学生类比思维,将抽象的事物具体化;并基于这一关系举出类似关系,拓宽学生视野,令他们体会、学习相似关系的迁移方法。
2.把类比思维迁移至学科教学中
而在学生对类比思维有了基础的概念和认知后,教师如何引导学生将类比思维运用到学科学习中?不同学科的教师又该如何将其融入日常的教学过程里?
在六年级《植物的感官世界》这一堂与科学学科紧密相关的课程中,教师以类比的方式导入活动主题:一说到视觉、听觉、嗅觉、味觉和触觉,同学们可能会立刻想到动物的眼睛、耳朵、鼻子、舌头和手这些感觉器官。那么植物也会有感觉吗?它们也有眼睛、耳朵、鼻子、舌头和手吗?通过上述情境,激发学生探究的兴趣。
在活动过程中,教师首先引导学生从现象中推导结论,由“动物有感觉器官”进一步引发学生思考“植物是否也有感觉器官?”,并鼓励学生对植物感觉器官进行定义,从功能角度考虑植物感觉器官的作用。比方说,眼与感光功能相关;耳与感声功能相关;鼻能够感知气味;舌能够感知味道等等。
接着,教师让学生通过观察,将植物界的一些现象与植物的功能进行对应,比如:向日葵向着太阳生长和感光有关。在上述基础上,教师再引导学生用思维导图准确描述植物的感官世界。
最后,教师带领学生一起进行回顾总结,并在活动拓展环节,通过“植物有‘嘴’吗?植物用什么‘吃东西’?”的问题让学生绘制思维导图,对所学的类比思维进行应用和迁移。
小学科学课标指出,要让学生能说出植物通常会经历由种子萌发成幼苗,再到开花、结出果实和种子的过程。《植物的感官世界》一课则以植物常见的现象为具体抓手,让学生以动物的五感进行类比,从而了解植物感官各自的功能,在学科学习中创造性地培养学生的类比思维能力。
从上述两节课例中我们能发现,在学科教学和思维能力培养的过程中,教材并不是一成不变的,教师在进行学科教学时拥有对教材进行二次加工的权利,应该能基于活动的内容、目标,学生的学情和自身条件进行创造性的教学。这是将思维方法应用迁移至不同学科教学的要点。
对于学生而言,培养类比思维的过程能让他们养成运用类比的意识,在学习中出现的问题面前运用已掌握的类比方法自主解决问题。
当然,类比思维并非“特效药”,要让学生能够运用类比思维来解决问题,这需要教师在教学活动中有意识地培养学生的类比思维,教授学生类比的方法。如此,学生才能在体验、学习类比思维的过程中,逐渐认识类比的内涵,掌握类比的方法和要点,养成运用类比思维解决生活、学习中的问题的意识。
本文部分重点内容取材自“学思维”活动课程
版权说明:本文为思维智汇原创稿件,转载请注明作者及来源
