sumif怎么求指定金额(按指定条件汇总金额sumif)
按指定条件汇总金额(sumif)。怎样按指定的条件去汇总金额呢?现在这张表格当中,我想要将只要包含深圳的公司,销售金额直接进行求和,怎么办呢?进行求和非常快速想到用sum函数。有条...
又到了每日小总结时刻锦鲤到来
又到了每日小总结时刻[锦鲤到来]️ 金句分享“你要知道自己心里种的是太阳,你到哪都是光明的,总会是好的。“我觉得成功有两种,一种是表面上的成功,还有一种是去努力获得一些东西,...
老板最喜欢什么样的员工(作为员工,你知道老板最喜欢什么样的员工吗?)
作为员工,你知道老板最喜欢什么样的员工吗?有人说是那些最勤奋的,有人说是那些业绩最好的,也有人说是那些能力最强的,还有人说是那些最会溜须拍马的......其实不然,勤奋的,不一定出...
做事做不好被老板批评怎么办(总被老板批办不好事,怎么破?)
总被老板批“办不好事”,怎么破?或许,你在第一步就错了,方向错了,你的努力,也只能是南辕北辙!你该知道的,你所看到的问题很多时候,只是表象,而真正的问题,却深深地隐藏在“冰山”的底层...
如何巧妙的说沟通能力变强(如何提升沟通能力,做到说好话?)
如何提升沟通能力,做到“说好话”?不同场景,不同沟通方式和技巧!9张图、4大场景、两大技巧,掌握无障碍沟通术,到哪都是你的主场:场景化沟通;职场沟通;线上沟通;向上沟通;亲密沟通;异性沟...
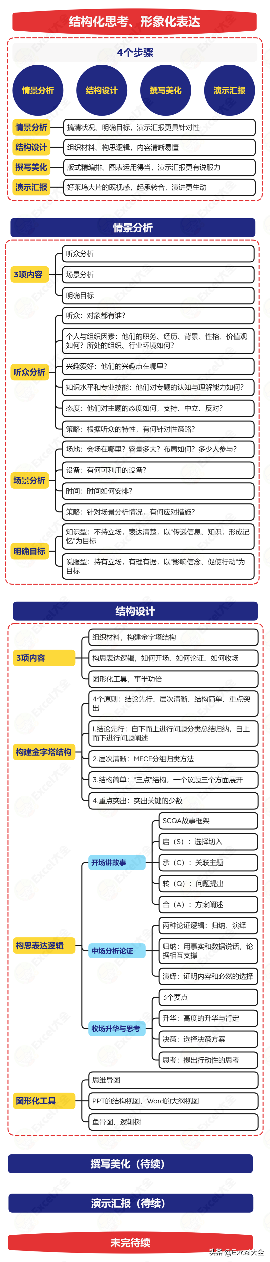
如何做好竞聘汇报(如何做好工作中的演示汇报(述职汇报、竞聘会、项目汇报、新品推介等)
如何做好工作中的演示汇报(述职汇报、竞聘会、项目汇报、新品推介等等)?用一句话来回答,就是“结构化思考、形象化表达”,具体分4个步骤:情景分析:搞清状况、明确目标,演示汇报更具...
推荐6个思维导图工具,做好读书笔记养成良好的阅读习惯
推荐6个思维导图工具,做好读书笔记养成良好的阅读习惯,会让你的阅读效率得到大大的提升。养成一边阅读一边做笔记的习惯,搭配使用思维导图软件,阅读效率一下子就上来了。今天给...
万事皆有因,但,如何看透问题的表象,直达问题本质,彻底解决问题?
万事皆有因,但,如何看透问题的表象,直达问题本质,彻底解决问题?鱼骨图分析法,经典的问题分析方法,3种类型、6个步骤,分享与你:3种类型的鱼骨图:问题型、原因型、对策型;7个分析步骤:鱼头...
2022日历excel表(excel2022秋冬新品)
excel 2022秋冬新品【8/4发售】眼影棒 GF06 (wine glass) ,1320円芳醇勃艮第棕红色,带蓝色金色珠光哑光指甲油 全6色 各10ml,1100円《数量限定》︎NL35 Friendship 深绿色︎NL36 Af...
企业招聘推介会(企业招聘推介-协会帮忙)
【企业招聘推介-协会帮忙】1企业介绍湖北神地农业科贸有限公司是一家从事绿色食品研发和利用生物技术对鸡蛋进行综合开发的蛋品加工企业,公司成立于2004年4月,注册资金5000万...
