干货来了!做会计必备的技能,如何写财务分析报告。对很多会计来说,做一份分析报告是很难的,因为涉及的财务数据宽度广、内容多,如果不你知道每个指标代表的意思,那基本上就不可能做出一份完美的财务分析报告。
为什么说会计必备技能呢?我们都知道像这样的分析报告都是财务经理或财务总监来做的,只要你掌握了这个技能,那你就有当领导的潜力了。
写一份财务分析报告你需要了解什么?
一、基本财务指标的计算方法和含义
二、会制作汇报的PPT和展示Excel图表
三、要知道做分析报告的步骤和逻辑
四、要有横向、纵向分析的能力
那就一起来看看年薪80万的财务经理亲自编制的21页财务分析方法究竟是什么样子?研究一下财务分析报告到底该怎么写?有没有什么技巧和方法,一起来看看吧。
如何写财务分析报告?
写财务分析报告的四步技巧
基本思路、综合分析、分析主体、对纳税人的评估分析
从表单分析到比率分析
由浅入深,先把握企业的基本情况,再把各个报表结合起来进行综合分析
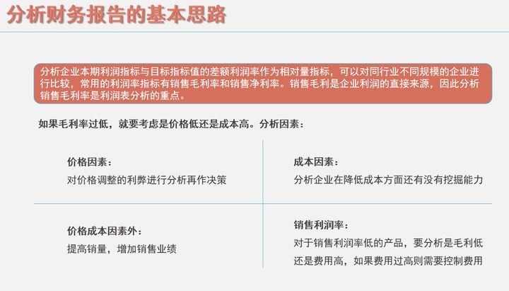
分析财务报告的基本思路
比较分析法
对比不同时期的财务指标、跟行业指标进行比较、跟预算指标进行比较
什么是表单分析?
常见的资产负债表、利润表、现金流量表等等
对资产负债表的分析
统计、比较总资产、负债、销售额之间的占比,分析资产的结构,计算流动资产、长期投资的比重
利润表的分析
分析当期利润点总额及结构,与目标值进行比较,结合企业发展进行分析
分析利润总额及其构成
计算营业利润、投资收益、营业外收支净额占利润总额的比重,分析结构是否合理
四个分析因素
价格、成本、利润、销量
分析偿还偿还债务能力常用的比率指标的含义
债务偿还能力指标的计算方法
分析盈利能力常用的比率指标的含义
盈利能力与销售毛利、投资报酬、现金流量之间的关系
综合分析的计算公式
8个指标的计算方法
分析营运能力常用的比率指标的含义
当毛利大于0时,应收账款周转率和存货周转率越快,获利越多
以上就是小编给大家整理的如何写财务分析报告的具体步骤和方法,做会计想要晋升,想要拿高工资,就必须要不断地学习,希望我今天的分享能帮到大家;总共有21页,篇幅有限,先整理这么多。
