今天分享一些对财务报表的理解。投资和财务是紧密相关的,看不懂报表,自然也算不清账,谈不好生意,更写不好PPT。迫于生计压力,以及一部分的好奇心,便陆续买些财务相关的书籍来补课,大抵能看懂一些了吧,也有了一些心得体会,分享如下。
1、逻辑与假设
本文的逻辑是从业务出发看报表,顾名思义,我对财务报表的理解,是对公司经营状况的数据化呈现,这也意味着,报表有两个特征:第一是基于业务,所有在报表上的数据,都应该有其底层的业务逻辑;第二是有“加工整理”,不是所有的信息都能体现在报表上的,在不同的情境下,报表上的数据可能有着不同的体现方式。
以前看报表时,我会有一个潜意识里的假设,就是这份报表是真实的,客观真实反映了业务情况;等到经历了一些坑,才发现报表是可以人为调整的,此后再看报表时才会思考,报表里的数字是不是真实的?有没有隐藏在表外的业务?有没有被优化或隐藏的问题?数据结果和经验感知能不能契合得上?
下文对房地产公司的资产负债表里几个主要指标进行分析,之所以选择资产负债表,是源自一个说法:“始于利润表,陷于现金流量表,忠于资产负债表”,我的理解是,所有的利润和现金流量,是结果而不是原因,它们都源于底层的资产经营。报表上的利润和现金流可能会受到人为因素的干扰,还是要回归到最根本的经营逻辑。
先作如下假设吧:①是项目公司层面的报表,不是母公司的合并报表;②不存在长期股权投资,所有的经营业务都体现在报表上;③不存在表外负债,也不存在“明股实债”的其他股东;④项目正常开发中,除了房地产,没有其他业务。
本文讲的更多的是对指标的理解,以及业务角度的思考方式,而不是教科书式的名词定义和指标分析,请读者不必纠结于用词的准确性。
资产负债表的左边是资产,右边是负债和权益。左边体现的是钱都干什么去了,是以现金的形式存在,还是转化成了生产资料或无形资产?右边体现的是钱都从哪里来,是借债,还是股东投入,还是往年未分配的利润?
摘自万科2021年报
2、资产
资产项里重点说两个,第一是存货,第二是应收。房地产项目公司的资产,主要体现在流动资产里的存货,原因是房地产是预售制,实操中多采用滚动开发,产品在生产过程中就可以销售,所以账面上很少会形成固定资产或无形资产等。
存货可分为原材料、在产品、产成品等,也就是土地成本、建造成本、开发间接费等。在研究收并购项目时,存货也是我第一个看的科目。存货怎么看?
第一看真实性。并不是所有报表上的数字,都一定能找到对应的资产,由于种种原因,可能我们看到的只是账面上的资产,如果实地去盘点生产资料,或许由于种种原因,原材料已经失去了再利用的价值,无法再转化为可销售的产品了,比如腐朽的钢筋、烂掉的模具、甚至凭空消失的物资(比如某储粮的粮仓,一把火,强行把管理亏空的帐给抹去了)。
很多时候,眼界会限制我们的想象力。
还有一些做账的问题,比如将本应计入期间费用的费用错误计入存货,导致虚增资产的;我曾遇到过一个项目,通过一些与母公司的关联交易,人为创造了一个叫“土地评估值增加成本”的科目,没有任何的真实成本。
土地成本是存货里的大头,这里额外再说一点,土地成本最关键的是看原始票据,有无可抵扣的土地款发票,实操中遇到过:土地款发票抬头开成母公司导致无法抵扣(常见于用母公司名义报名、再成立子公司签署出让合同),或是有些项目公司承担的拆迁补偿成本,未获取相应的票据,影响税费抵扣。
第二看合理性。土地成本是多少,已发生的建造成本是多少,已发生成本是否都已入账,对应现场的施工进度,可大致反映出目前的建造成本是否合理,如果明显超出行业水平,则需要相应调整对收益的预估。尤其是一些施工量核定上没有清晰的标准,受人为因素影响较多的成本项,如土方工程、土地补偿款等,懂的都懂。
回归到资产的本质,什么是资产?“资产是指由企业过去的交易或事项形成的、由企业拥有或者控制的、预期会给企业带来经济利益的资源。”最关键是能给企业创造未来收益,如果公司账面上有很多与主营业务不相关的资产(或支出),那很可能是关联交易,为了分摊成本或转移资产,在做估值时也要相应考虑。
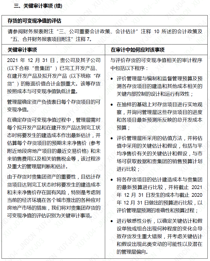
第三看可变现净值。账面价值并不等于市场价值,因为国内的会计准则遵循历史成本原则,即企业的各项财产应当按照实际成本计量,其后如发生减值应当按照规定计提相应的减值准备。在万科2021年年报的审计报告中,也有相应的表述,如下图所示。
摘自万科2021年报
但实操中,计提减值往往是到了“不得不”的阶段,尤其是在面对“国有资产流失”的责任时。在市场分化和波动时,仍可能会有存货的市场价值低于账面价值的情况,需要实事求是地,合理评估资产的价值。
市场火爆时,多是溢价收购,市场不好时,也会有折价收购,一个道理。
资产端另一个重点指标是应收账款。对于房地产公司来说,应收账款一般占比不会很大,购房人买房需要付首付、再申请银行贷款,很多标杆房企的销售回款率都能保持在90%以上。但我想说的是除了购房款之外的应收。
比如说土地熟化金,理论上讲,熟化金属于一笔应收账款,在土地出让后收回。但现实情况中,往往在熟化协议中约定了熟化人的一些义务,比如必须报名参与土地竞买,否则政府有权罚没部分熟化资金,或延迟退回。
如果项目公司基于资金原因、战略布局、或对土地价值的判断等,已经确定不去获取后期地块,则这笔熟化金事实上已经拿不回来了,哪怕在账务处理上仍然挂着一笔应收账款(或是预付账款-保证金)。
还有一种情况,如果项目公司的账款应收方,本身财务情况已濒临破产,即将成为一笔坏账,或者是通过关联交易,将钱腾挪走、未来难以收回,事实上也成为了一笔坏账,无论账面上怎么体现,未来都大概率会成为坏账。
摘自万科2021年报
3、负债与权益
房地产行业是一个高周转的行业,体现在报表上就是负债较多,但负债也要分开看,不可混为一谈,我将负债分为三类:
第一种是正常经营产生的负债,对购房人的预收账款/合同负债,由于预售制,房屋销售时通常不具备交付条件,无法确认为收入,只能体现为一笔预收。
第二种是股东以股东借款投入的资金,虽然也是一笔负债,但本质上是股东的资金投入。
第三种是外部借款,如银行借款、应付票据、应付账款等。这一类负债需要重点分析,尤其是在收并购时,如果是承债式收购,则需要核查银行的贷款合同里,对项目公司股东更换、以及股东提供担保等的约定,否则银行有权提前终止贷款合同。
此处需要关注一个风险项:“超融”。银行借款一般都有严格的贷前审查,并要求提供一定的抵押物,或是有信用背书,但需要警惕的是经过包装后的隐性债务,如违规收取的理财款、房屋众筹资金、合作意向金、对赌资金等,股东再通过关联交易将资金抽走,实现“金蝉脱壳”。这些打着各种旗号的资金往来,本质上都是负债,会加重项目公司的经营风险。
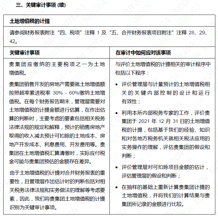
除了银行借款之外,应交税费也是要重点关注的,原因是税费计算存在一定的合理“空间”,根据票据是否合理、税收政策不同、成本归属等因素,同样一笔业务,在不同的时间点、不同的人经办,最终清算时缴纳的税费,可能会存在差异。尤其是,如涉及到自持住宅、共有产权、安置房、无偿配建、不同业态成本分摊等问题时,税务测算的影响更为明显。
下图是万科年报的审计报告部分,对土地增值税计提的前提假设的阐述,可供参考。
摘自万科2021年报
资产-负债=所有者权益(也叫净资产)。项目公司的权益类指标相对简单,主要看看实收资本、资本公积、未分配利润等几个指标,逻辑也很清晰,这里就不再赘述了。
4、假设之外
上文提到了几点假设,即不考虑合并报表、不考虑长期股权投资、不考虑表外负债、不考虑少数股东等,但实操中往往会又遇见这些情况,比如:
明股实债。为了项目融资,引入资金方,并由原股东签署股权代持协议、股权回购协议等,将一笔债务包装成股权投资,在以往的房地产信托项目实践中,经常用这个套路。所以看项目公司的股权结构,应该查询股东的股权结构,看看穿透后的最终持股比例,如果存在金融机构、或某一层股权架构为99%:1%的情况,则大概率是明股实债的包装。
PS:另一个话题,永续债,到底是债,还是股?
评估增值。内地房地产公司的记账逻辑是历史成本原则,一般不考虑持有物业的增值收益,但如果是香港上市公司,则可能每年都会体现一部分的增值,如龙湖2021年度就计提了28.46亿的“投资物业公平值变动”(年报第116页的综合损益及其他收益表)。
表外业务。为了避免影响表内负债,有的上市公司会避免对某些项目的并表,哪怕现实情况中它能够实际控制,但可通过股权代持协议、或阴阳协议等方式“拒不承认”。有意思的是,如果项目公司的经营情况较好,哪怕不具备并表条件,也可通过类似的方式,“人为并表”。
或有负债。如未披露的担保和借款等,理论上讲,只要有公章,就有无限可能。所以在做二手项目时,一定要谨慎评估合作方的价值取向,如果是一个老赖,哪怕账面看着很干净,也要慎重,你跟人家谈的是协议,人家跟你玩的是套路。
以上,是我对财务报表的一些粗浅理解。由于本人水平有限,以及篇幅受限,故仅对资产负债表里的几个指标进行了解读,如果要学习财务相关知识,还是要以教科书上的为准。我能分享的,更多的是思维方式,而不是专业知识。如有纰漏,欢迎指正。
报表源自业务,成于人手,既有真实的一面,也有“合理”的一面。要记住一点,归根结底,所有的业务都是在跟人打交道,报表和PPT一样,都是加工后的数据和观点,而无法取代事实。
数据终归是结果,业务才是最根本的。
(完)
