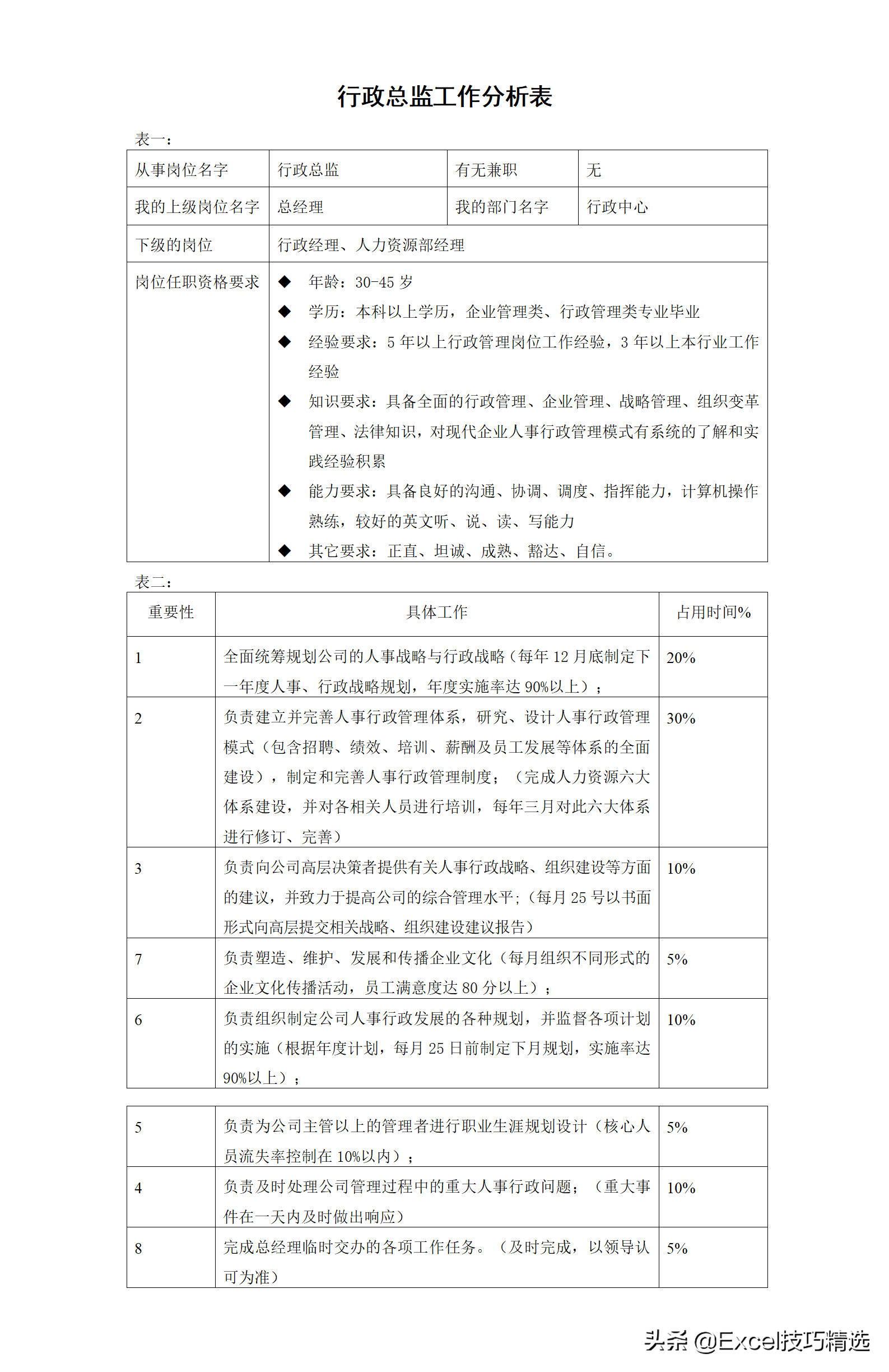
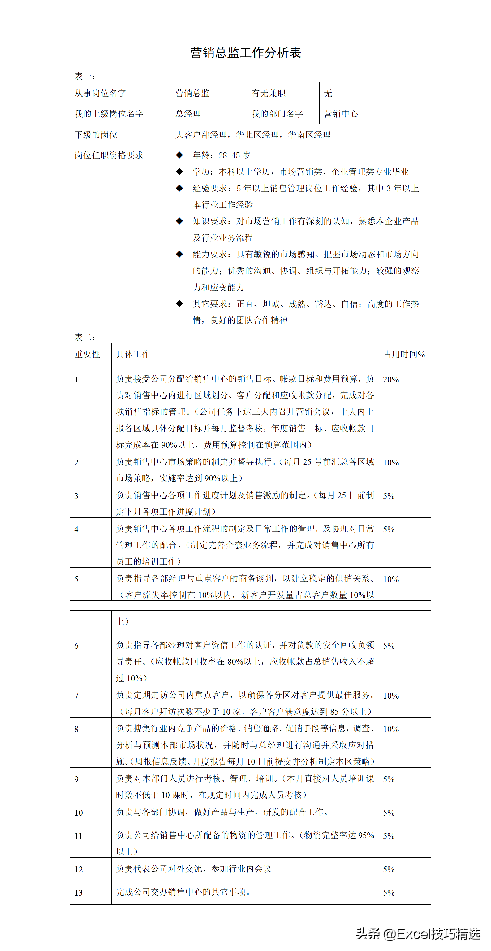
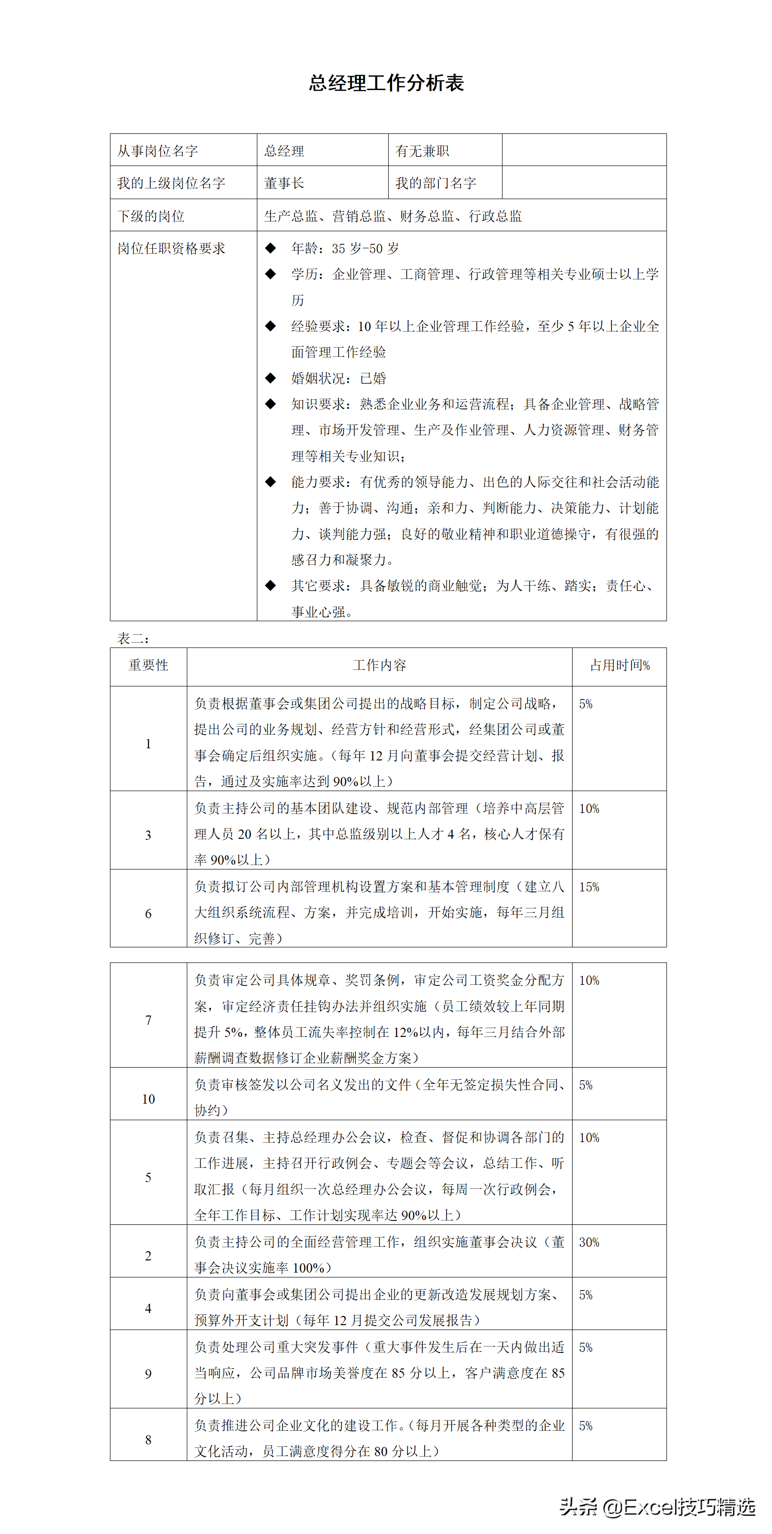
如何做好工作分析?
工作分析的6项内容、4个用途、8个步骤:
6项内容:是什么、为谁、用谁、做什么、如何做、有什么;
4个用途:人人有事做事事有人做、责任到岗、权责匹配、对岗不对人;
8个步骤:培训、成立小组、收集资料、试分析、工作分析、审核修订、标准量化、正式颁布。
具体如下:
1、工作分析的6项内容:
是什么:岗位名称、隶属什么部门;
为谁:归谁管,直接上级是谁;
用谁:任职资格要求是什么,必备条件有哪些;
做什么:工作内容、工作职责;
如何做:工作结果有何标准、什么要求;
有什么:拥有什么权利、权限。
2、工作分析的4个用途:
人人有事做、事事有人做:将公司的各项工作内容落实到相应岗位上,合理分配工作量,充分发挥人才的效用;
责任到岗:清晰每项工作任务的责任岗位、责任人,一旦该任务出现问题,由谁承担;
权责匹配:若有责无权,则难以履行相应职责,所以,老板要学会授权,用系统去管理;
对岗不对人:不要以人设岗,而是以岗定人。
3、工作分析的8个步骤:
开展工作分析方法培训:由人资部门组织,老板亲自坐镇,各负责人甚至全体员工参加;
组建工作分析小组,选择分析方法:老板亲自挂帅,由人资部门、各部门负责人、员工代表组成,也可邀请外部专家参与;分析方法有:访谈法、观察法、问卷调查法、关键事件法、工作日志法;
准备、收集工作分析资料:资料包含,组织结构图、业务流程图、部门职责说明、现行职位说明书;
试分析:挑选部分岗位(基、中、高层各选部分岗位),尝试性进行分析,以熟练和掌握分析方法;
开展工作分析:大规模开展工作分析;
对工作分析的信息进行调查、审核和修订:由专业人员(岗位的直接上级、人资、工作分析小组成员)对工作分析进行审核和修订,确保文字表述严谨、信息健全;
对工作分析信息进行量化:对工作内容进行标准化量化,这是绩效考核的依据;
编制工作分析文件,批准颁布:正式颁布工作分析文件(工作说明书、职位说明书),由决策层批准后颁布执行。
