如何制作目标责任书?
目标责任书的制作通常需要5个步骤:确定周期明确目标明确薪酬及收益确定考核方法约定义务。
具体如下:
1、目标责任书的适用对象
公司管理层中担任重要职务、负责公司经营管理、对公司发展起决定作用的人员,一般为高层管理人员、部门负责人或者核心技术人员。
2、签订目标责任书的目的
划分权责利:清晰权责利,让签订人充分意识到责任的重要性;
设定考核目标:让企业的战略目标充分落地;
促进自身成长:员工主动参与,让员工客观、正确认识自身优势、劣势;
有效激励:通过薪酬结构及利益说明的确定,有效激励团队,促进目标完成;
人力资源管理:客观、公正地考核员工能力素质。
3、目标责任书的制作步骤
确定周期:乙方的聘用岗位及时间周期;
明确目标:确定乙方的主要岗位职责,明确规定乙方需要完成的考核目标项,并逐一分解量化考核目标项;
明确薪酬及收益:确定乙方的薪酬结构及收益说明,明确规定薪酬结构及薪酬计算方法,如,基本工资、绩效工资、销售提成、利润分红等;
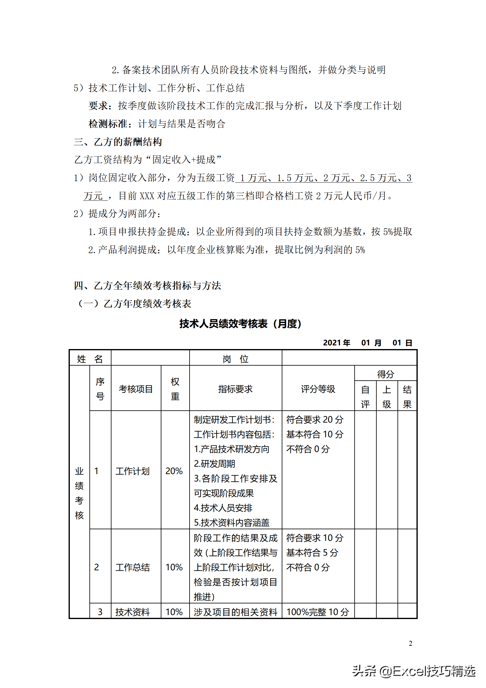
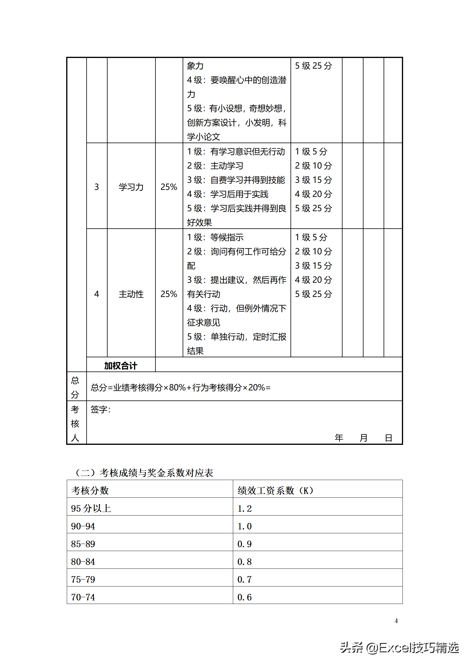
确定考核方法:确定乙方全年绩效考核指标与方法,制定乙方的年度绩效考核表以及考核成绩与奖金系数对应表;
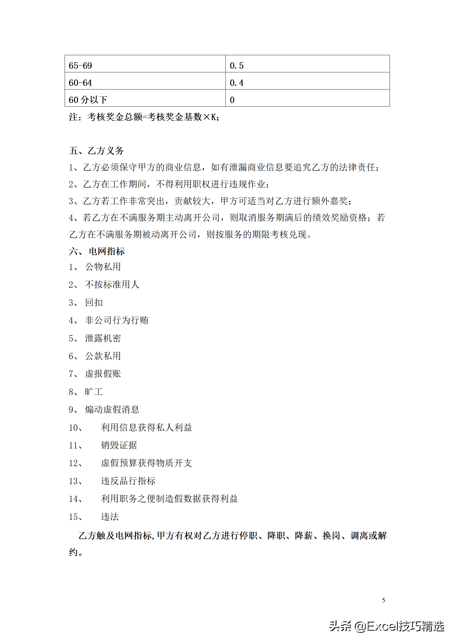
约定义务:规定乙方的义务以及电网指标,如,禁止泄露保密信息、违规作业、假公济私等行为,并规定处理事宜。
企业管理,系统先行。
推荐给你以下这套《组织系统工具包》,系统的管理知识+1000多套企业管理工具,涵盖组织架构、工作分析、管理制度、目标责任、招聘、薪酬、绩效、培训、生涯规划等,拿走就能用,让你的企业自循环运作,轻松做管理!
点击下方的【看一看】,一键打包带走!
