导言:平时我们在处理word文档的时候,可能会遇到这么一种情况,那就是检索文档的时候,会发现左括号比右括号多了一两个,而如果你的文档有几百上千页,想找到错误的地方无异于大海捞针,而此时,我们使用查找替换,就会很容易。
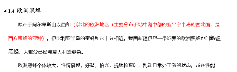
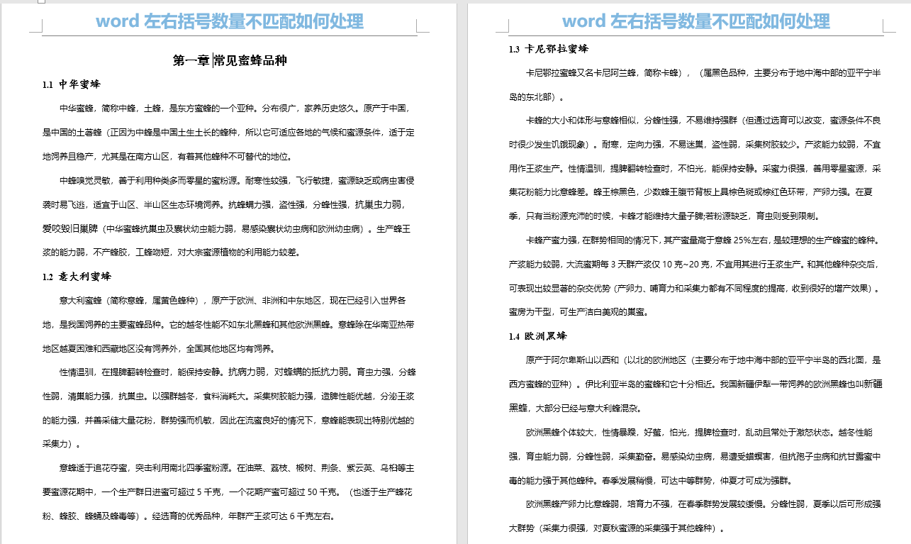
案例文档如图所示
步骤一 统一中英文括号
为了防止中英文括号混淆,我们首先把括号统一变成中文括号
打开查找替换窗格,
查找英文左括号(
替换中文左括号(
全部替换
查找英文右括号)
替换中文右括号)
全部替换
步骤二 定位每个段落
打开查找,点击更多,勾选使用通配符
查找:*^13
在以下项中查找-主文档
步骤三 找到完整的括号及其中间的内容
查找:(*)
在以下项中查找-当前所选内容
然后我们给这些地方调成红色
步骤四 然后我们查找黑色的括号
查找:[()]
格式-字体-颜色-黑色
在以下项中查找-主文档
步骤五 然后我们查看这些地方
多余的删除,需要补充另一半括号的补充上。
步骤六 接下来我们处理这种连续的左括号
查找:(*(
格式-字体-颜色-红色
在以下项中查找-主文档
多余的删除,需要补充另一半括号的补充上
这样我们就处理完成了,主要是要注意一点,那就是先定位,再查找
好了,今天的内容就到这里了,如果觉得有所收获的话,希望点赞支持一下,你的支持对我很重要!
关注一闪流溢,每天都能get新技能!
