基础部分
坐标系
画布坐标、屏幕坐标的概念
- 屏幕坐标,绝对坐标,类似于css中的绝对定位
- 画布坐标,类似于css中的相对定位,还要考虑缩放
几何变换:平移、缩放、旋转
- 平移,位置移动,形状、相对位置不变
- 缩放,位置(相对屏幕坐标)和大小都发生变化
- 旋转,位置旋转,形状、相对位置不变
Canvas 中的所有几何变换针对的不是绘制的图形,而是针对画布本身,也就是说,当移动、缩放、旋转画布之后,新的坐标系只对新的操作生效
参考:
- Canvas 几何变换 - Canvas 基础教程 - 简单教程,简单编程
- Canvas 平移 translate() - Canvas 基础教程 - 简单教程,简单编程
- Canvas 缩放 scale() - Canvas 基础教程 - 简单教程,简单编程
- Canvas 旋转 rotate() - Canvas 基础教程 - 简单教程,简单编程
绘图步骤
基础绘图三步法
- 获取canvas对象
- 获取上下文环境对象context
- 开始绘制图形。
示例代码
const canvas = document.getElementById("canvas");
const context = convas.getContext("2d");
context.fillRect(100, 100, 50, 50);
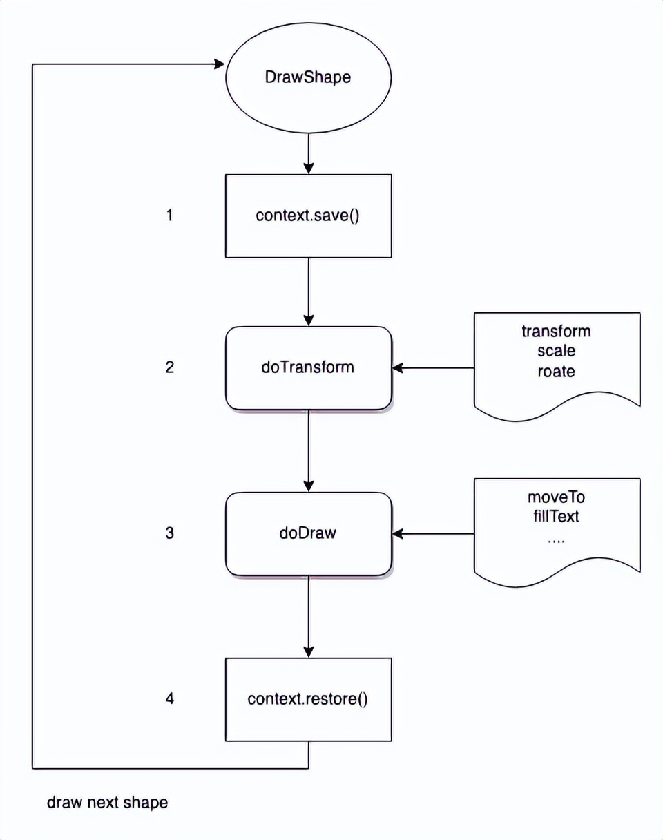
通用绘图步骤
- 保存画布(状态),context.save();
- 画布操作,context.transform(叠加) 或者 context.setTransform(不叠加)
- 设置样式,绘制图形
- 恢复画布(状态),context.restore();
图形变换基本操作
- 清空画布,context.clearRect
- 保存状态,context.save
- 画布操作,doTransform
- getShapeList and forEach
- 恢复状态,context.restore
Canvas性能
Canvas的绘制和html的绘制是不一样的,html的绘制是增量的,当变化时,只会重新绘制变化的部分,没有变化的部分是不会重新绘制的,但是canvas不一样,每次都是全量绘制的,如果一个canvas里有很多图形,当改变一个图形时,需要重新绘制所有图形才可以(当然,可以用clearRect擦除部分区域,但一般很少这么用)。
了解canvas的绘制规则之后,就很容易发现性能问题,如果canvas上绘制了大量的图形(成千上万个),每次重绘就需要很长的时间,如果重绘的频率很高,那么就会有性能问题
那么如何解决这个问题呢,目前有以下几种方案
- 使用图层
- 使用临时图层
- 使用webworker或wasm
- 使用webgl
使用图层
图层的概念来自于PS,每一个图层都是一个canvas,既然在一个canvas上绘制太多图形会有性能问题,那么就分几个图层,每次仅重新绘制其中一个图层,每个图层的图形都不会很多,那么即使重绘的频率很高,也不会有性能问题。图层的概念图如下:
这里用背景颜色只是示意,实际上图层都是透明
代码实现
用一个父元素作为容器,把所有的元素设置成一样的宽高并放在里面重叠。
使用临时图层
绘制是很耗性能的,如果每次都清空画布然后重新画一次,那么性能会消耗很大(即使分了几个图层),我们应区分“变”与“不变”的部分,只对“变”的部分重新渲染,“不变”的部分不渲染,将经常变化的部分抽离到临时图层,这样仅需要渲染临时图层,临时图层有几种实现思路,一种是使用操作图层(俗称高性能图层),一种是使用隐藏图层(不绘制到界面上的)
高性能图层
一般高频(实时响应鼠标、键盘等事件)的操作会放在高性能图层,等操作完成之后,再将最终结果保存到其它图层,比如绘制、拖拽、缩放一个(或一批)shape
隐藏图层
有些图层是不用给用户看的,这些canvas仅存在于内存中,不会插入html的dom中,用完就销毁,比如常见的canvas to image。
还有一种实现方式是离屏渲染(OffscreenCanvas),先在一个offCanvas操作,然后再将结果渲染到界面上(有点像虚拟dom操作),一般会结合webworker或webassembly
const canvas = document.createElement("canvas");
const context = canvas.getContext("2d");
// 绘制图片,或其它操作
context.drawImage();
// 转成base64图片
convas.toDataUrl();
使用webworker或wasm
影响canvas性能的除了绘制频率,还有一个重要的是像素点操作,一般图像处理会涉及到大量的像素点操作,如果放在主线程计算,那么会卡住其它操作,造成页面卡顿,特别影响用户体验,这些涉及大量计算的一般会单独开个线程来操作,而在浏览器中有这个能力的就只有webworker了。
有了webworker可能还不够,因为始终是在js上执行,js执行效率天生就比其它语言慢,所以一般的会使用webassembly,执行效率比js快很多,而且还能用到更丰富的图像处理库
使用webgl
如果还有更高的性能要求,那么普通的2d canvas可能就无法满足了,这个时候可以使用webgl,性能更高(当然学习成本也更高),再结合wasm,就可以有无限想象力了,鼎鼎大名的figma就是用webgl + wasm(rust)实现的,另外google doc在线文档也使用了webgl,飞书文档将来也会替换成wegbl,基于浏览器的渲染始终有诸多限制,一般有能力的都会实现自己的渲染引擎。
业务中图片缩放的实现设计
假设canvas大小为(867,350)
图片的大小为(768,576)
将上面这张图片放到canvas中,图片贴边处理,也即图片太大就缩小,图片太小就放大。那么我们如何实现这种效果呢?
总结一下,总共分为几步:
- 计算画布大小和图片大小
- 计算如果将图片以原图大小放入画布中心,左上角的坐标
- 将画布坐标移动到图片中心点
- 将画布放大或缩小(scale=Math.min(画布宽度/图片宽度,画布高度/图片高度))
- 重新移动画布坐标到左上角
- 绘制图片(或图形)
canvas的执行细节如下:
