您好,欢迎来到【爆炒Office】,这里有原创的实用办公软件技巧。着手工作实际,解决办公问题。
概述
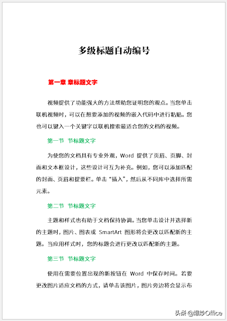
Word文档(尤其是长文档)设置多个级别的标题是常用的操作,而各个级别的标题自动按序号进行编号更是如虎添翼的秘技。本文根据自身的操作经验和操作习惯,介绍怎样给多级标题设置自动编号,与各位小伙伴共同学习。自动编号的多级列表效果如下图所示。
_
准备工作:第1步
先在Word文档中准备好文字内容,文中红色文字代表章标题(第一级),绿色文字代表节标题(第二节)。
_
准备工作:第2步
将红色文字(章标题)设置为一级标题样式,绿色文字(节标题)设置为二级标题样式。
_
打开文档结构图(导航窗格),可以清晰地看到各个级别标题的分布情况。
_
设置"1、1.1……2、2.1……"样式的自动编号
接下来就是重要的设置自动编号步骤。先对一级标题设置自动编号。光标置于一级标题文字(红色文字)内,点击多级列表中的【定义新的多级列表】。
_
在打开的窗口中点击【更多】,打开所有设置项。
_
在下图中①处选择编号样式,如果使用"1、1.1、1.1.1"这种编号,则使用默认的样式即可。在②处,就显示出选择的编号样式。在③处选择将级别链接到"标题1"样式。点击确定。
_
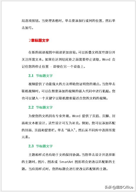
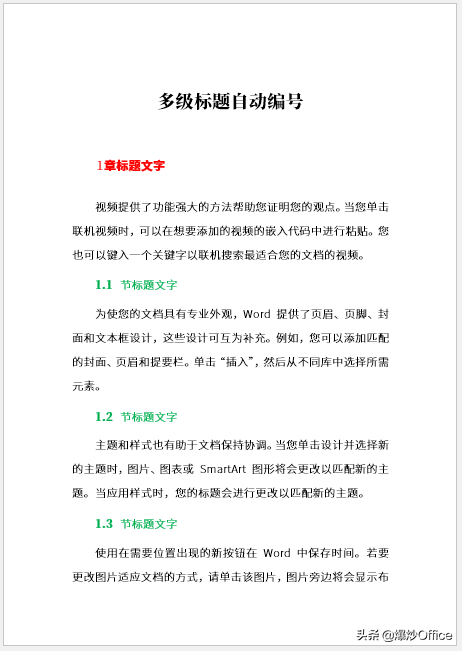
则一级标题(章标题、红色文字)就全部自动添加上了流水的编号。
_
而鼠标点在"1"上,就会出现灰色的方块。
_
相同的道理,光标置于绿色文字上,对绿色文字的二级标题文字(节标题文字)设置多级列表,只是在链接到样式处选择标题2。(因为第一级列表编号样式选择的1,所以第二级列表编号样式将自动变成1.1)
_
则二级标题就全部添加上了自动的流水编号1.1、1.2、2.1、2.2等。
_
整个文档两个级别的编号如下各图所示:
_
_
_
设置"第一章、1.1……第二章、2.1……"样式的自动编号
当然,如果需要使用这样的编号样式:第一章、1.1、1.2;第二章、2.1、2.2,那么,在设置第一级列表编号的时候,选择的编号样式为"一、二、三",并且在上方的"一"前后分别输入"第"、"章"两个字,如下图所示。
_
而在设置第二级列表的时候,按照下图所示,在①处选择"1、2、3"的编号样式,而且同时勾选②处【正规形式编号】,才能得到③处所示的编号样式。
_
这样设置后就得到了下图所示的编号样式。
_
设置"第一章、第一节……第二章、第二节……"样式的自动编号
相较于上述两种自动编号,"第一章、第一节,第二章、第二节"样式的自动编号也是经常使用到的。相同的道理,第一级编号的设置与上述相同。
_
但是第二级自动编号就有所不同,在设置窗口中,同样选择"一、二、三"这种编号样式。但是,在上方的【插入编号的格式】中,需要手动删除第一级的编号"一",仅保留第二级的"一",并输入"第"和"节"两个字。如下图所示。
_
这样设置后,就能得到下图所示的自动编号样式了。
_
设置"第一章、第一节……第二章、第二节……"样式的自动编号
此外,可能还会遇到这一种常见的情况,即下一章的第一个节标题编号需要与上一章最后一节的节标题连续编号,即实现"第一章、第一节、第二节……第二章、第三节、第四节"这种编号样式。则在设置第二级自动编号时,只需要取消勾选【重新开始列表的间隔】这个选项即可。
_
就能得到下图所示的自动编号。
_
自动编号在样式中的显示
当各个级别的标题设置了自动编号后,在样式列表中,样式的外观也会发生变化,通过这一点,可以知道该标题样式是否设置了自动编号。如下图所示。
_
总结
- 对于三级、四级等标题,操作是一模一样的。先设置样式,再将多级列表链接到相应级别的样式中。
- 文中列举的几种编号比较常用,其他编号样式请自行摸索尝试。
- 在操作过程中可能会出现编号各种"不听话"不能正常编号的问题,简单的处理方式是把样式设置为正文,再重新设置为各级别标题样式,一般都能恢复正常。
- 另外,还可能出现设置了自动编号后段落缩进变化的问题,那么,在设置好自动编号后,再重新设置一下样式的段落缩进即可。
本文纯属工作经验原创,不当之处,欢迎交流。如果喜欢,请点赞鼓励一下吧。谢谢阅读。
_
