有时候我们误以为,对字多的 PPT 页面感到头疼是因为不知道怎么排版,但实际上,想要做好多文字 PPT,最关键的问题不是排版,而是做好内容分层,在内容分层的基础之上,排版才是锦上添花。
一页 PPT 的版面是非常有限的,如果在有限的空间内不注重内容层次感,将所有信息都放在一起,这样的页面会给人强烈的窒息感。
因此在面对字多的 PPT 时,一定要先去尝试对 PPT 原本的内容进行大概了解,然后区分出内容的主次~所以今天和大家分享的重点不是设计排版技巧,而是内容分层技巧。
在之前的文章中我也说过很多次,一份优秀 PPT 的一定是清晰的内容逻辑呈现,而非单一的精巧设计。我总结了 4 个内容分层方法:
内容顺序化
想必大家都遇见过那种介绍企业发展历程、事件发展趋势的超多字 PPT,像这样的页面可以根据时间线来划分内容层级,这种区分方法适用于时间顺序十分清楚的页面。
像现在这个页面,一大段文字让人阅读起来十分费劲:
首先,我们把所有的时间点全部挑出来,然后根据年份进行事件归类,通过调整字号大小表明内容主次,越大的目标越容易吸引注意力,像标题、核心主题、关键节点这类信息,都可以通过字号大小进行区分。现在是不是一眼就能看出事件的发展变化:
内容做好分层后,我们可以通过【添加装饰元素】的方式来进行排版,这里我使用了两个不同颜色的色块来增加内容对比:
内容精简化
这个方法适用于允许对 PPT 内容进行优化和删减的情况,对于一个字都不能动的我们放到后面再讲。
举个例子:
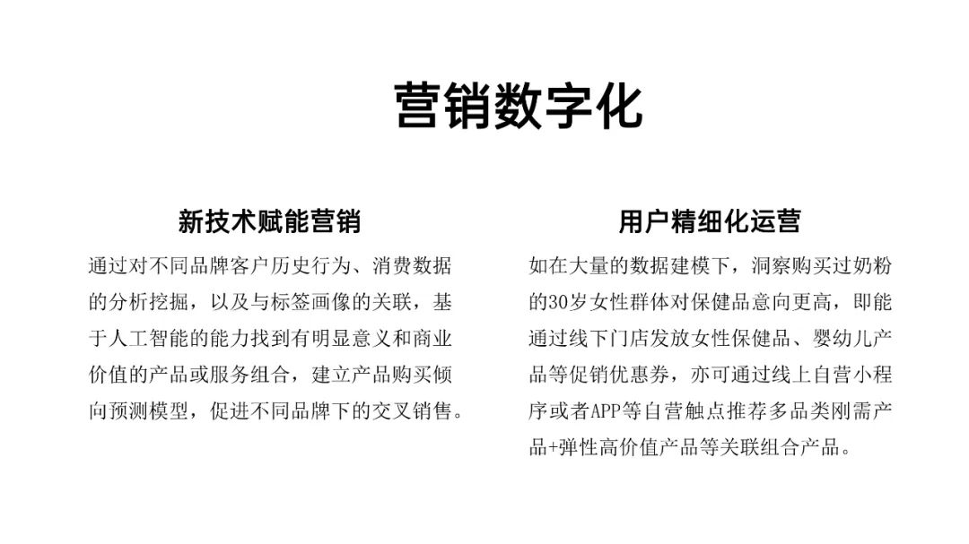
通过对不同品牌客户历史行为、消费数据的分析挖掘,以及与标签画像的关联,基于人工智能的能力找到有明显意义和商业价值的产品或服务组合,建立产品购买倾向预测模型,促进不同品牌下的交叉销售。
如在大量的数据建模下,洞察购买过奶粉的30岁女性群体对保健品意向更高,即能通过线下门店发放女性保健品、婴幼儿产品等促销优惠券,亦可通过线上自营小程序或者APP等自营触点推荐多品类刚需产品+弹性高价值产品等关联组合产品。
在拿到这种大段文字时,一定要先找出主干信息;我们从小学学语文开始就被要求学习概括文章中心思想,这时候也是检验九年义务教育成果的时候了。
通读一遍,我们把这段话概括为一个主题、两个重点:
主题:营销数字化
重点1:通过人工智能技术分析数据,建立预测模型,以促进销售
重点2:根据大量数据模型,洞察用户需求,针对性地策划营销政策
当允许对 PPT 内容进行大面积删减和整理时,那就大胆地删掉所有不必要内容,留下最精华的部分:
这样做,主题信息简洁明确,内容重点清晰,但是更适合于汇报场景,配合解说效果更佳。
当不允许对 PPT 内容进行大面积删减和整理时那么在排版的时候,我们可以把刚才提炼出来的重点再概括一下作为主标题,原本的内容作为对主标题的补充说明。
在排版时通过【调整字号大小/颜色】的方式突出重要信息,其他次重要信息做弱化处理处理即可:
最后给版面添加一点细节即可:
内容结构化
如果遇上内(还)容(没)更(重)多(点)并且领导还发话一个字不能删的情况怎么办?
上面的方法不适用,那就另想办法,比如“化整为零”。举个例子,看下面这段文字是真心啰嗦:
但领导不让删,那我们就把大段内容分成小段内容,毕竟大段文字真的很难令人产生阅读兴趣,也十分不好排版。
拆分一下发现是一个总分总的结构,排版一下变得简单起来,iSlide 图示库里提供了非常多的页面模板,我们可以筛选页面分类,选择【层次结构】+【数量3】,然后找一个自己喜欢的模板使用即可。
如果想让页面看起来更丰富一点,我们还可以找一张与内容对应的图片作为背景使用:
内容系统化
在职场中,许多人写汇报的时候,习惯性地列一大堆“无效”描述在页面上,想让阅读者有一种“你看起来好像做了许多事情”的感觉。
比如下面这页 PPT,列了很多事项,但是每一项内容都零零碎碎,像这样展示一笔没有重点、没有结果的流水账,做的再好看领导也会摇头:
所以我们需要对内容重新进行整理,在设计上有一个法则叫做“亲密原则”,意思是将相同的元素靠得近一些,以此形成一个视觉单元。我觉得在内容优化上,也可以同样使用这个原则,把相关的、有联系的事情放在一起,让内容形成一个完整的体系。
对于一个成熟的职场人来说,数据思维和成果思维是整个职业生涯中必不可少的。我们在汇报的时候一定要让领导清晰知道自己的工作成果,而成果一定要是可量化的,这样领导才能直观感受到你的工作价值。
这样一优化,整个页面看起来是不是感觉不一样了:
上文我们讲了“化整为零”,而这里就是“化零为整”。内容系统化不仅是一种排版设计技巧,把零碎的事情完整地表达出来,更是一种好的思维习惯和优秀的表达能力,在职场上一定会成为一个加分项。
