本文共1747字,阅读大约5分钟
PPT按场景分可以分为两类:
- 一类是演示用的PPT,比如我们熟知的发布会PPT,演讲PPT,这类PPT需要有人讲解,所以PPT中的内容可以精简一些,甚至仅放一些关键词
- 另一类PPT是阅读型PPT,一般字比较多,不需要人讲也能够看得懂,一般转成PDF发给别人阅读,甚至打印出来装订成册,和企业宣传画册很像。
当阅读型PPT遇到大段文本时,如何处理呢?
这里我分享下我的处理方法,可以分为三步:
- 提炼-让读者GET要点
- 分离-帮读者理清逻辑
- 克制-让读者赏心悦目
总之一句话:站在读者的立场做阅读型PPT
下面我通过一个比较极端的,字变态多的案例来讲这三个步骤,同时也会举一些其他的比较好看的例子供参考。
1.提炼-让读者GET要点
很多人认为处理大段文字最好的方法就是删减文字,但我认为增加文字比删减文字更有效。
增加文字就是我们要帮读者提炼每一段的关键信息,用几个字概括整段的内容,读者很难有耐心读完一大段文字,但是可以阅读完我们提炼出来的信息,根据我们提示的信息来检索他需要的了解的内容。
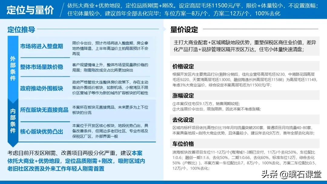
比如下面这个页面,字非常多,每句话都挺重要,删减文字比较困难,但是都放在一起又感觉很挤,又不能分成几页,这么变态的页面怎么处理呢?
这个页面层次分的比较清楚,两大部分,一个是定位,一个是量价,而定位和量价里面又分为几个段落,但是缺少段落重点信息,下面我们就需要逐段提炼重点内容。
通过对定位推导这六个段落的分析概括,发现这6个段落并不是并列关系,前3段是外部条件,第4、5段是自身条件,第6段是推导的定位结论。
所以你看,如果我们不加思考的把这些段落放上去,很容易让读者误以为这6段内容是并列关系,那么读者看懂这段文字就更费力了。
同样对第二部分也做同样的概括,这样整个页面的字数虽然增加了,但是这样做可以让读者更快抓住重点信息。
让读者跟着你的思路走,不要让读者自己思考。
当然也可以通过强调某些关键词来迅速让读者Get到整段的重点信息,这样的案例很多,比如下面这个案例:
但是这样读者会把主要注意力集中到不同颜色的文本上,很容易以偏概全,不如自己总结提炼的准确。
2.分离-帮读者理清逻辑
在上一步中我们添加了自己总结的标题,使本来就很拥挤的页面更加拥挤,这一步我们就要进行非常关键的一步,将不同内容的区域进行分离,分块展示,而且各区块之间相互联系。
这一步要求的就是对整个页面逻辑的清晰理解,同时引导阅读顺序,各个标题按照层级确定格式。
这个例子的逻辑比较简单,就是两部分,两部分有先后顺序,每一个部分又分为几个小部分,原稿是纵向排列的,阅读起来不免单调,所以我改为横向排列,按照阅读习惯先左后右先上后下的顺序排成这样,各个部分之间又有箭头引导,整页内容的逻辑大致如此。
再比如下面这个例子,整页的内容类型看上去很多,有点让人捉摸不清其中的联系:
将这些信息加以整理,不同的信息分块展示,这样看上去就清晰的多了。
3.克制-让读者赏心悦目
相信前面的几张图已经让你的眼睛很疲惫了,大段文本加大红色背景并不会带来好的阅读体验,阅读型PPT大多以白色或浅色为背景,另外字体也要选择容易辨识,数量也不宜多。
阅读型PPT要做到3个克制:颜色克制、字体克制、图片克制
- 颜色克制
- 使用的色彩一般不超过四种,大多数情况仅需要一种有彩色再加上黑白灰即可
- 使用行业通用配色或者公司专用配色
根据这个案例的行业属性及内容,我选择了蓝色调,更显商务以及理性,通过调整蓝色的透明度以及明度,让页面中的蓝色呈现不同的变化。
- 字体克制
- 阅读型PPT的正文更多使用无衬线体,比如微软雅黑,思源黑体等
- 字体数量也不宜过多,一般两种字体足矣,标题字体+正文字体,如果中英文混排,要注意中英文字体的搭配情况
- 图片克制
- 不使用无关的图片
本来文字就比较多了,还要整个没用的图片占据空间吗?但是,这里需要注意的是,图片有没有用,不能光看文本内容。
比如下面这个页面:
单看这个页面,图片好像和正文并无关系,但是你需要知道的是这页PPT讲的是婚摄市场,文本中没有提到婚纱摄影这些关键词,所以这里以这样一张图片作为主题说明,是恰到好处的。
- 不使用夺人眼球的图片
阅读型PPT重要的是文字,插入的图片如果太抢眼,读者就很难把注意力放在文字的阅读和理解上。比如美女、萌宠、萌娃,眼睛这类图片,就比较影响阅读。
而像这类办公场景、摩天大楼,太空、风景等图片可以起到烘托氛围的作用,不太会引起读者太多的注意力。当然这些都只是一般情况,特殊情况也是存在的。
通过这样三步,我们改造了这样一个变态的案例:
改造前
改造后
虽然算不上美观,但起码让读者能够快速了解里面讲的内容。
好了,今天就聊到这儿,希望这篇教程能够给你帮助,晚安~
