我是阿安,首先祝大家新年快乐,离春节还有20天,又到吃瓜群众看各大公司比拼年终奖的时候,你今年的年终奖能拿多少?还满意吗?
就目前中国现有企业而言,你认为哪间公司的年终奖是最高呢?要说年终奖待遇,相信华为公司可以排上前列,无数职场人对在华为工作的人羡慕不已。
虽然美国对华为进行贸易制裁,但华为轮值董事长徐直军12月31日公布了华为预计业绩,全年销售收入超过8500亿,同比增长18%左右。
华为对员工除了高额的奖金刺激以外,华为还有那些激励机制,帮助企业激励员工。
今天分享这套华为激励机制内部资料,帮助了价链管理框架、薪酬福利管理及激励管理机制,喜欢的朋友请点赞、转发,文末有资源包获取方法。
一、员工激励法则
吸引员工的驱动4大因素
业界的研究表明"为了吸引员工,就必须给予员工最基本的权利(薪酬、福利、职业发展、工作环境)"
薪酬
a) 提供有竞争力的基本工资
b) 与绩效相关的薪酬增长
福利
a) 提供竞争力的福利保障
b) 工作与生活的平衡
c) 提供有竞争力的退休福利
学习与发展
a) 职业发展机会
b) 有挑战性的工作
工作环境
a) 同事的能力
b) 关注的认可
c) 公司的声誉
员工保留的驱动因素
为了保留员工,就必须帮助员工发展,留住优秀员工,并提供合适的工作环境。
华为员工的激励地图
a) 想要什么就去激励什么,激励什么就会得到什么
每年年初,各级部门都会根据战略目标和业务目标,预先设定奖项,促进各级部门和员工的管理改进、技术创新的积极性。
b) 及时激励在单点领域做出贡献的奋斗者
小步快破,层次推选,从周星,月度之星做起激发员工的工作激情,解决基层的激励问题。
c) 每年都要从年终奖中预留10%左右,用于当年各级主管的沟通经费和各项奖项的设置和发放
解决基层主管的沟通奖金问题,解决了各级部门的活动经费的问题。
华为非物质激励的手段
二、价值链管理整体框架
为了保障员工激励的公开、公平、公正,需要有让员工能够信服的价值分配制度,
a) 以客户为中心为价值创造
b) 以结果为导向的价值评价
c) 以奋斗者为价值分配
组织绩效管理
如何更好管理团队高效运作
a) 战略规划与解码
b) 战略执行与监控
c) 组织绩效评估反馈
d) 评估结果应用
个人绩效管理
绩效管理的根本目的:是为了引导和激励员工贡献与组织的战略目标,实现组织和个人的共同成长。
如何有效沟通,激发员工潜能
a) 绩效目标制定
b) 绩效执行与辅导
c) 绩效评价
d) 绩效反馈
价值评价整体框架
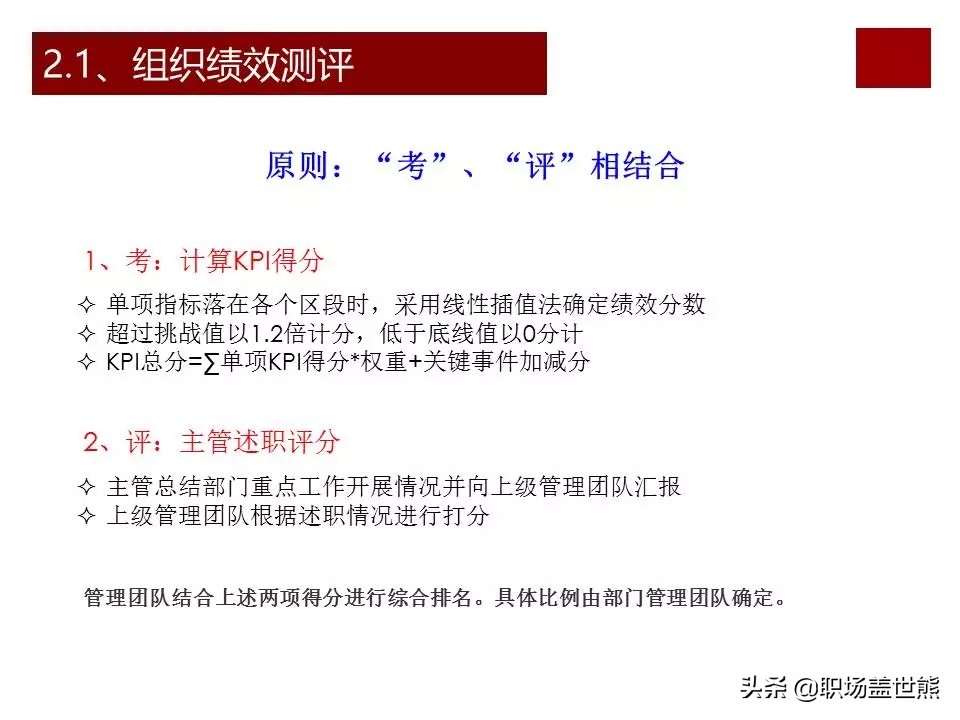
组织绩效测评原则:“考”、“评”相结合
1、考:计算KPI得分
2、评:主管述职评分
绩效评价的目的:
将干得好的和干得差的区别开来,确保公平回报,并激励大多数人。
所有的过程、方法和工具,都是为了“公平公正”这个目标服务,理解这点,公主和方法就能为我所用,而不是机械执行。
三、华为薪酬福利管理机制
华为薪酬福利管理原则
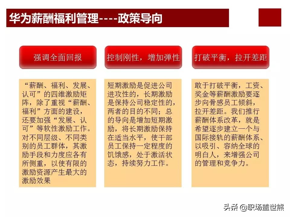
华为薪酬福利政策导向
强调全面回报:
薪酬、福利、发展、认可的思维激励矩阵,对不同层级、不同类别的员工群体,其激励收集和力度各有所侧重,以使有限的激励资源产生最大激励效果。
控制刚性,增加弹性
短期激励是促进公司进攻性,长期激励是保持公司稳定性,两者的目的不同。
打破平衡,拉开差距
敢于打破平衡,工资、奖金等薪酬激励要逐步向骨干员工倾斜,拉开差距。
薪酬管理机制
- 长期激励-股票
- 短期激励-奖金
- 固定薪酬-工资
- 员工福利-补助
今天的分享就到这里,我是职场盖世熊,欢迎关注我。
资料分享:如需全套资料,完成以下步骤即可获取:
(1)关注+点赞+转发
(2)转发后,私信我发“200101”获取PPT文件
