1.《大数据导论》内容包括大数据基础、大数据下的云计算、大数据处理、数据统计与分析、大数据安全、数据可视化、大数据与社交媒体的融合、大数据促进电子病历的改革、大数据在旅游业中的应用、大数据在金融业的应用和大数据在制造业的应用,既包括大数据的基本知识,也涵盖大数据在典型行业的具体应用,读者通过学习能更深入地认识和掌握大数据的应用价值。
2.书中每章都设有习题与实践,便于巩固所学内容。
3.完整PPT下载请移步百度网盘链接: https://pan.baidu.com/s/1CY2Pk2HTnlizPNW04or4Rg 提取码: 67vq 推荐阅读《大数据导论》作者:杨尊琦本书努力让非技术专业的人看懂数据科学的知识和理论及方法
4.在应用部分特别关注医疗、旅游、金融和制造业的典型行业的应用。
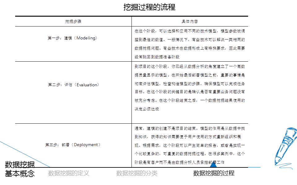
5.大量应用了直观的图表说明,这些都使本书的逻辑更加清晰,便于理解。
6.再见了,QQ!不要轻易爱上横断山21张醒脑图,叫醒你的2019!大江大河40年:改变命运的七次机遇心情不好时,看这3张图,瞬间豁然开朗
