洞悉 · 连锁拓展难题
破解 · 招商加盟困局
对于国内大部分的连锁企业来说,从刚开始的1家直营门店开始至后面的2家、4家......,自己为数不多的几家直营店很难产生规模效应,只能通过招商的方式向外界招募加盟商,才有可能让特许体系不断扩大。
每每提起招商,很多连锁企业就很头疼:我的项目是好项目,为什么总是找不到加盟商?
我们说:成功是系统的,失败是片段的。
那企业该如何梳理自身的特许招商系统呢?
如图,打通连锁从0-1的招商体系有10步。
今天我们分享第一个板块的内容,主要从四个方向为大家梳理搭建招商体系:
——战略模式篇:
第1步:行业数据分析
第2步:招商战略规划
第3步:加盟模式设计
第4步:加盟费用设计
—1 —
行业数据分析
这是18年的连锁特许百强占比,餐饮行业还是为多数,其次我们把目光可以转向其的特许模式,看看他们是怎么做的。
做连锁,思维不能局限,“创新找外行、守业找内行”,同行业做复制,跨行业才能有一些模式上的创新和突破,隔行不隔理,逻辑相通。
特许加盟有五种基本的特许模式:
一、单店特许
二、区域开发特许
三、二级特许
四、复合特许
五、代理特许
连锁企业需要对自身的特许模式进行设置,每种模式的概念、应用场景、模式优缺点也各有千秋。
这是目前各行业连锁百强的特许模式比例统计,涵盖餐饮、家政、洗染、美容、教育、健身、酒店、汽车后市场、便利店行业,单店特许与区域特许的比例。
目前2020年的中国特许连锁百强也早已出炉,我们看表分析。
附:2020中国特许连锁百强名单
根据数据表明,百强企业开店明显加速,头部企业加快市场布局,特许加盟市场的发展正持续向好,以加盟方式拓店仍是未来企业的首选。
历经疫情,以前做直营连锁发展的企业,很多没有抗风险能力,特许加盟在店铺扩张,跨区域管理上会更有优势,更抗风险,据调查,超过60%的企业未来几年仍将以加盟店为主,另外30%的企业会采取直营+加盟的方式,同步开店。
—2—
梦想规划
企业创始人的高度,决定了企业的高度。产业与战略的能力就是,站在当下谋未来,站在未来看现在。
企业在进行招商之前,要做全国甚至全球的战略布局。
需要知道,中国有多少个省级行政区?地级、县级、乡级、村级行政区?如图所示:
我的打法是一线城市?还是下沉渠道,深入到二三线城市,或者给我们会员单位华人杰定的农村包围城市的打法?
看到这些数据,企业就要明白,哪里是自身的战场,并不是每个地区都适合自身品牌发展,以战略给企业做减法,让目标更为精准。
再通过市场进行分析,我们把全国的市场进行划分:基地、战略、渗透、成长。
再接着做我们的五年计划,每年的发展阶段不同,所需要匹配的职能与目标也不同,例如,我们把连锁生命周期分为四个阶段:
一、直营扩张,区域布局(2021年)
二、样板复制,全国拓展(2022年)
三、品牌运作,全国整合(2023年-2025年)
四、规范优化,筹备上市(2026年-2027年)
一、直营扩张,区域布局(2021年)
除我们需要定的市场目标、拓展目标、新增店面发展计划之外,企业需注意:此阶段门店扩张,强门店,弱总部,非规范化运营、组织简单高效、职能部门功能缺失,组织侧重团队与培训。
二、样板复制,全国拓展(2022年)
除我们需要定的市场目标、拓展目标、新增店面发展计划之外,企业需注意:此阶段门店扩张,强总部,弱门店,流程开始规范,专业职能部门建立,部门协作、沟通,组织侧重拓展、管控与模式输出。
三、品牌运作,全国整合(2023年-2025年)
除我们需要定的市场目标、拓展目标、新增店面发展计划之外,企业需注意:此阶段门店扩张,流程优化、完善,组织专业化分工合作,控制性授权,职能明确、岗位增加,组织侧重规范执行、训练与督导。
四、规范优化,筹备上市(2026年-2027年)
除我们需要定的市场目标、拓展目标、新增店面发展计划之外,企业需注意:此阶段门店扩张,组织健全、完善,机构过多或重叠,责权利重新界定,组织侧重内部协调、沟通与监督。
例如:2022年底我的市场目标拓店为500家,如何规划、完成?怎样发展最为健康?这些都需要要我们先定出来,以终极目标倒推行动计划,才能让当下的行动具备未来的意义,没有终点的出发,都是徒劳无功!战略就是:“以终为始”。
把行业分析了,战略规划弄清楚了,就可以开始思考特许模式设计和招商落地。
—3—
特许模式设计
逸马连锁对于特许招商解决,有全生命周期连锁特许招商体系:三驾马车解决破冰 · 加速 · 规模化
初创期:从0-1-10的破冰,入口+样板
成长期:从10-100-1000的加速,单店+复制
领袖期:从1000-10000的规模化,品牌+资本
做特许连锁,需要以下三大体系:
一、单店盈利:
①品牌规划②商品服务③开店系统④客户营销⑤团队管理⑥财务模型
二、招商系统:
①市场调研②招商规划③项目包装④招商推广⑤招商会务⑥招商团队
三、扶商系统:
①选址支持②建店支持③开店支持④品牌支持⑤营销支持⑥运营支持
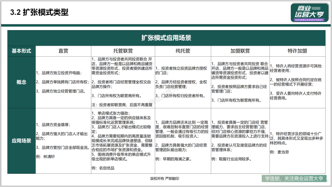
根据企业发展的自身情况,可以选择扩张模式选型,特许加盟只是连锁企业扩张的一种方式,常见的几种如图还有:直营、托管联营、纯托管、加盟联营。
特许模式设计的原则为:既快又稳,既连又锁!在快速扩张的同时要保证相关的支持体系能够跟上,不能让招商变成“招伤”!
为什么国内品牌频繁出现加盟越多,倒闭越快的现象?——复制的是核而不是壳!
大家都知道,连锁加盟平台的整个运营管理系统,可以简单梳理为三部分:
①运营管理体系——需要复制的内容。
②培训体系——进行复制的方法。
③督导体系——进行监督控制的保障。
在理论上,我们希望先沉淀好运营管理,有一套清晰的商业盈利模式,并对这套盈利模式的可复制性进行评估、提炼,再进行培训,而后进行督导。
卖品牌,不光是卖产品和服务,而是卖运营模式,以及掌握这套运营模式的人才。在现实生活中,往往很多企业还没准备好,就开始忽悠,万事不备,东风猛吹,结局可想而知,自然达不到既快又稳,既连又锁!
所以我们要对总部的职能进行设计,简单来说,就是连锁总部能够为加盟商赋予什么?有什么支持?如图所示,我们分为了六大板块,例如:
①品牌影响力:品牌在当地或者在消费者的心里,有没有地位?有怎样的流量、消费者是否会因为这个品牌进店消费。
②供应链能力:做连锁做到最后,都会涉及到供应链,不论是我们服务的锅圈食汇还是百果园,赚钱的不是门店,而是供应链,几千家门店,要保证对加盟商的支持,供应链能力需要完善。
③商学院赋能:加盟商,加盟我们的品牌后,企业自身是否有一套成熟的培训体系,对盟商进行培训,为加盟商赋能。
④标准化体系:自己开店自己能做成功,但是加盟商不一定会,有没有将标准化形成一套可复制的工具流程表单,简单易操作,傻瓜易复制。
⑤线上社群服务:总部做线上社群服务,公域流量转化到私域再到线下门店消费,环环设计。
⑥特色服务:总部是否有企业相应其余企业差异化的特色服务,为加盟商赋能。
那该如何根据总部职能设计,进行模式设计呢?
模式设计选型很大程度取决于总部是否强大!
根据以上我们说的总部六项能力,可以总结出:
单店特许:只有1-2项能力的为“弱”,这种企业适合单店特许。
区域特许:3项以上的为“强”,适合区域开发特许、二级特许、代理特许、复合等特许模式。
下面我们从几个案例,进行模式分析
案例一:北京东方爱婴连锁总部
这是我们服务的一家企业,东方爱婴(北京市东方爱婴咨询有限公司)创立于 1998 年 10 月,是一家从事 0-6 岁儿童关键期成长教育的教育机构,总部位于北京。
目前13家直营门店,856家加盟门店,东方爱婴是国际教育组织美国 PAT 国家中心、拉玛泽国际组织在中国的授权合作伙伴。
东方爱婴拥有自己的母婴研发中心,提供早教产品研发和孕期培训服务。其与中国科学院心理研究所历时十年合作研发完成的《0-6岁儿童身心发展评估标准(中国)》,填补了中国 0-6 岁儿童身心发展测评领域的空白,为中国家庭、早期教育机构、测评机构及相关工作者提供了评估标准、诊断指标和分析依据。
上面我们提到了,企业要对总部进行职能设计,来给加盟商赋能,我们接下来看看东方爱婴连锁总部是如何进行职能设计的?
东方爱婴为加盟商提供了全程帮扶政策,持续12周的时间,即关键课程由总部老师授课,84天陪跑,分为三个期段:
筹划期:盟商加盟后的2周,完成对盟商的门店运营筹划与商事事务指导。
筹建期:盟商加盟后的3-11周,分时段完成对盟商的:选址、设计装修、教具设备采购、团队建设指导、公共培训、开业方案设计、定价指导,根据上图可清晰看出每个时间段为加盟商赋哪种能。
开业督导期:盟商加盟后的两周左右,在基础做好后,提供后续的督导。
下面是北京东方爱婴的加盟政策及费用设计:
其中店铺面积及教具费和保证金不变的情况下,在不同的线级城市,加盟费也不同,这个可以根据自身门店情况去进行设计。
你可能不知道的是,东方爱婴的品牌使用费是收加盟店全年营业额的6%,年初收6万预付,做年终结算,多退少补。
案例二:喜茶的股份联营模式
喜茶统一宣称,不对外开放加盟,不过道上称其模式设计,采用的股份联营模式,大家可以了解,不要问我在哪提交申请,我也不知道,模式可借鉴学习。
案例三:一点点奶茶的区域特许模式
一点点奶茶品牌创立于1994年,之前名字是叫50岚奶茶,距离现在已经有20年的时间,从之前的路边摊转变成了奶茶连锁加盟大品牌。
一点点奶茶1997年成立第一家模范店。1998年后逐渐开始设立分店,走向连锁加盟式的经营。到2011年为止,全台湾已经有500多家加盟店。
至2011年为止仅台北地区就已拓展了150家多家一点点加盟店,包含直营店30家以及120家加盟店。
一点点奶茶原在台湾地区采用分区管理方式经营,到2011年正式进军海外市场,以中国上海为起点成立生根餐饮管理(上海)有限公司,布局奶茶全球加盟连锁品牌。
目前一点点的全国门店为:7直营+1700家加盟店。
我们将他的发展历程分为两个阶段:初创期与现阶段。
1.初创期:采取区域特许模式
如图所示,区域的人口不同所需要的费用也不同,值得注意的是,当盟商成为区代后自己开店总部将不再收取加盟费,加盟费跟总部7/3开。
2.现阶段:采取单店特许模式
案例四:小肥羊的特许加盟之路
1999年8月,小肥羊诞生于内蒙包头,创始人为张钢,如图所示,平头、大脸、目光犀利的大哥。
也是一个灵感,吃羊肉火锅,对独特蘸料动了心,跟老板混熟了后,狠心凑了50万,买下了这张配方。但是让老板没想到的是,这张50万的配方,竟让小肥羊品牌火遍全国各地,08年还在港交所上市,成为“中国火锅第一股”。
到09年小肥羊门店,就已经达到了339家门店,其中143家直营,256家特许,20家国外。
先做单店特许还是区域特许?如上图,小肥羊有三步走的发展战略,不同阶段侧重点不同。
小肥羊的特许经营之路采用过两种模式:区域特许+二级特许。那两者是什么意思呢?在第一节行业分析的时候,我们有说到特许加盟的五种模式,我们回顾一下:
区域开发特许:我授权你在规定区域、时间开设规定数量的加盟店权利。
二级特许:我授权你在指定区域销售特许权的权利,就比如四川的陈总是小肥羊的二级特许,他朋友牟总觉得不错,也想加盟,陈总就可以直接授权销售特许权给牟总,不同经过总部授权。
也就是说,二级特许在该辖区可直接充当总部特许人。
于是,2000年小肥羊走出包头冲向全国,二级特许让小肥羊走得很快,全国迅速裂变,2001~2003年,小肥羊3天就能新开一家门店,3年期间,开了660家加盟店,每家店营业额一天下来就能达到17万元。
这样的快速扩张,也让小肥羊产生了品牌+规模效应,实现多方面的盈利模式,卖产品+模式+供应链,让企业不仅赚钱,更为值钱。
但迅速拓店,内部运营管控体系却没有跟上,品质没得到保障,口碑后面也一直在下滑,最后被百胜收购。
07年的时候,小肥羊是采用的区域特许,但是这个版本没有授权了,就单纯的加盟门店,慢慢把加盟收成直营,先做大,再做强。
讲到这,经过几个案例分析,相信大家对特许模式设计有了更深入的认识,接下来是特许费用如何设计。
—4—
特许费用设计
当加盟商加盟我们之后,我们要把我们成功的经验复制给他,我们将这一套简称为:特许权组合模型,也是我们公司内部的知识产权,如图包含了众多板块:单店运营模式、VIS系统、运营系统等等。
告诉加盟商:你跟着我,照着就能做,复制同样成功。那特许经营费用如何设计呢?我们接着往下看,特许经营费用,常用的包含了以下几个板块:
1.加盟费
不同的特许连锁的企业,收的加盟费都不一样,加盟费在一定程度上可以代表品牌的价值以及门店的盈利能力。
有的企业为迅速扩张,不收取加盟费,0元加盟模式,这样的扩张方式是可以给品牌带来短期的门店快速复制,开几十家门店,但是难保终端门店盈利能力,这个我想加盟商也想得明白。
我要加盟你的品牌,觉得你加盟费有点贵,我们可以说加盟后,赚的钱会更多,我们单店盈利能力强,所以贵。
当然加盟费也不能随意设置,需要有个范围,一般情况下,加盟费为受许人(也就是加盟商),总投资这个门店金额5%-10%。
例如,我加盟你这家品牌总投资需要50万,那加盟费设计为50万的5%-10%=2.5万或5万。
2.保证金
如图,保证金我们一般分为两类:履约与品牌保证金。
履约保证金一般情况下就是加盟商不及时支付向盟主支付的补偿。
品牌保证金就是让加盟商加盟我们品牌之后,不做出有损于我们品牌的事而收取的。
保证金为定额制,1万-10万不等,合同期满,就退还加盟商。
例如:我们上面第三节特许模式设计中,举的几个案例一样,东方爱婴和一点点的保证金为5万,小肥羊不同阶段收取的不一样。
3.特许权使用费
如图,特许权使用费包含了两个板块内容:管理费与权益金。
简单来说:就是对加盟商(受许人)加盟品牌后,使用该品牌知识产权,更好地去经营品牌。这个通俗指:特许人的日常管理成本,以及总部日常运营成本。
一般设定可以为定额制或营业额的比例制。例如:我们上面第三节特许模式设计中,东方爱婴收取受许人全年营业流水的6%,多退少补。
4.广告基金
广告基金,一般设计为门店营业额的1%~5%。
一般根据连锁企业自身情况去进行设置,启动期的企业,不建议,不然加盟你一个品牌,感觉处处都是钱。
大型的连锁企业投广告的费用都很高,投一次品牌,所有门店都收益,这是连锁品牌的魅力。
5.培训费
培训费的设计一般分为三个阶段:
受许人加盟前,可以在企业设立创富营,采取定额制:800~2000元,这个可以根据企业自身情况去设置,就是用这样的一个形式去转化意向加盟商。
开店前,采取免费制,为加盟商赋能培训,单店运营(既然加盟了品牌,得教人如何去运营盈利,双方共赢)
开业后,督导体系跟上,为受许人进行赋能管控,可以采取定额制:2000-10000元。当然企业也可以根据自身加盟商情况进行设定,是否赠送免费名额或者其它赋能等。
特许经营的第三个阶段,领袖期:从1000-10000的规模化,品牌+资本,特许经营费用它所带来的金融价值是无穷大的。
例如:海澜之家与名创优品,在托管模式的模式下,每个加盟商收几十万。表面上海澜之家卖的是衣服,其实是一个玩模式的高手,也是托管模式做得最成功的一家企业。
如图,16年海澜之家的投资收益为4025万元,这是特许加盟费用的金融价值。
它并不是卖衣服,卖的是一种轻资产的门店和供应链的管理能力,更深入点说他卖的就是流量与用户,不靠卖产品赚差价,把实体店开在人流量大的地方,布局全国,占领一个城市的流量入口,设计好游戏规则,平衡各方的利益风险与收益。
以上就是本期分享的打造从0-1招商体系第一节的内容:战略模式篇,下节为大家带来单店模型篇,学连锁,欢迎关注:连锁社长
以下为《连锁经营全程解决方案》工具包,有兴趣可以了解。连锁企业必备工具包︱《连锁经营全程解决方案》
【温馨提示】
本报告一共有38页,给您概述了连锁企业如何梳理特许招商,为您整理成电子文档。
若需完整的《如何系统梳理特许招商》的内容参考学习,请查看步骤:
1.关注此头条号
2.赞赏20元,转发至头条
3.私信,备注:如何系统梳理特许招商。
