自从新零售兴起之后,生活就变得太方便了,像马云、雷军他们真的对新零售的兴起做出了巨大的贡献。
说到这些突然想起来之前还做过一份新零售PPT的改稿,里面涉及到了很多PPT的设计技巧,今天就分享给大家。
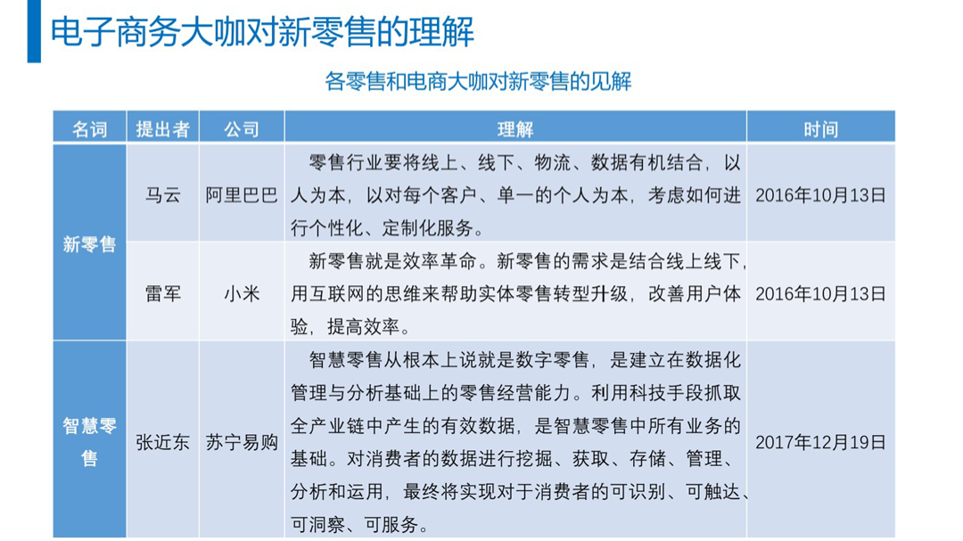
原稿是这样的:
这也是我上周在旁友圈留的一份作业,猛地一看好像没啥问题,但还是有些过于普通了,所以我就给这份PPT做了一些优化。
文末给大家准备了117套配色方案和抠图网站,一定要读到最后哦~
01首先是第一页
乍看起来,是一个表格的页面,但不建议你采用表格的思路,进行排版。因为你做来做去,它还是一个表格。
咋办呢?我建议用模块化的思路,进行排版。
首先对文字进行排版,这里注意文字大小及颜色的区分,凸显重点和视觉层级即可:
另外,表格可以分为两个大的模块,所以,我们将信息进行结构化的分类:
现在页面主要问题就是单调了,咋办?可以添加相关的配图,进行可视化:
这里一定要注意,需要对人物进行抠图,保留人物主体:
另外,解决页面单调的问题,可以通过添加颜色,丰富视觉效果即可:
02再来看第二页
对这个页面要分析会发现,它是信息对比的页面,另外,中间有一个流程图:
所以,我们可以将信息按照左右的样式,进行排列。
注意左边的文字左对齐,右侧的文字右对齐:
对于中间的流程关系,我们可以采用一个漏洞模型的样式,进行呈现,更加直观和准确:
当然,也可以采用立体的样式,这样在视觉效果上会更丰富:
这种立体的漏斗是怎么做的?拿其中一层来说,其实就是两个椭圆和一个梯形的组合,仅此而已:
文末给大家准备了117套配色方案和抠图网站,一定要读到最后哦~
03然后是第三个页面
这也是一个对比关系的页面,里面的流程关系比较复杂。怎么优化呢?
我们也可以继续采用左右结构:
如果想把流程图做得更有创意,你可以采用层叠的样式进行排列:
这样一来,原本普通的流程图,是不是变得很有创意呢?
04来看最后一页
这个页面上分为三段话,正常来讲,我相信很多人的思路,还是在页面上插入3个色块:
那除了之外,还有什么样的思路呢?在这里给大家分享一个新的样式:
那这个是怎么做的?其实是对三个正方形,进行了三维旋转,让他们组合在一起即可:
对于文字内容,把标题加粗放大,凸显重点即可:
最后还是换成3个不同的颜色,一个创意的 PPT ,是不是完成了?
整体来看一遍。
—修改前—
—修改后—
怎么样?改完之后整个PPT是不是看起来更加大气了。
如果你不知道怎么配色或者不会抠图,我给你准备了117套配色方案和抠图网站
你可以:
