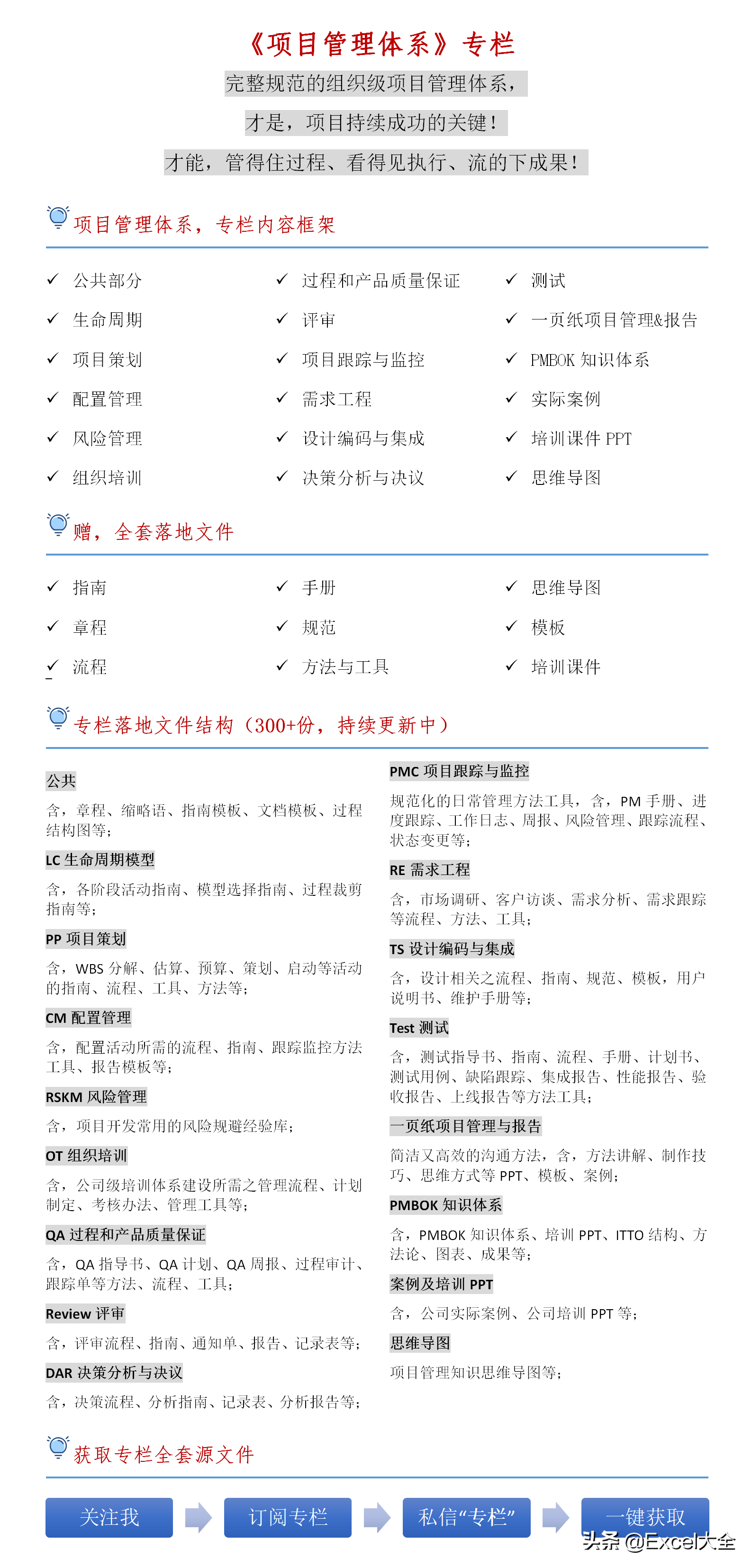
推荐《项目管理体系》专栏
完整规范的组织级《项目管理体系》,才是项目持续成功的关键,才能"过程管得住,执行看得见,成果留得下"!
专栏,详细分享了项目管理中的每个过程,涵盖,模型、需求、策划、配置、风险、设计、集成、跟踪、监控、沟通、质量、决策、培训、评审、收尾等;同时,还整理了全套的体系资料,含,各阶段的工作指南、流程、手册、规范、工具、方法、导图、模板、课件PPT等。
订阅后,私信我“专栏”,一键打包带走!
10个经典的项目质量管理分析工具
工具一、样板参照法
- ①制定样板计划
- ②成立管理小组
- ③收集样板信息
- ④分析自身差距
- ⑤制定改进措施并执行
工具二、质量标杆法
- 方法:①剪刀思维法;②责任层级法;③要素建模法;④协同创标法
- 步骤①收集信息,创建标杆
- 步骤②分析项目质量信息资料
- 步骤③找出差距
- 步骤④制定对策并实施
工具三、因果图法
- ①决定问题特性,即确定需要分析的项目质量问题
- ②填入问题要因,将特性或问题的描述写在右端并加框,然后加一条由左至右的带箭头粗线进行串联
- ③填入要因大骨,将可能影响特性的要因进行分类,从脊骨左斜方加条大骨,并在大骨前端方框内填入相关要因,大骨一般分为4—8根
- ④讨论次要要因,针对某一主要要因集体讨论研究,分析可能原因,填入次要因素
- ⑤检查遗漏因素,整体检视鱼骨图,确定是否所有被列为可能的要因都已填入,若有遗漏立即添加
- ⑥辨识重要要因,从多个要因中分析判断对结果影响较大的重要要因,用圆圈标注出来
- ⑦验证真正原因,对照收集整理的项目质量信息,验证所分析要因是否具有真实性、符合性
- ⑧填入必要事项,将有关项目活动、项目部门、负责人员等资料填在图侧,归档使用
工具四、控制图法
- ①决定项目质量特性,须是影响项目质量的关键特性,且能够计量并在技术上可控
- ②收集近期的、与目前项目工序状态一致的数据,可按采集的先后时间进行分组,每组样本容量相同,数据总数不少于100
- ③求得每组样本质量特性值统计量的观测值,然后求得平均数,确定控制图的中心线、控制上限和控制下限
- ④按一定时间或样本间隔进行抽样,测定子样质量特征值数据,并逐个描绘在带有上下控制界限和中心线的坐标系内
- ⑤找出控制图异常点,分析产生原因,剔除由系统原因造成的异常点,根据剩余数据重新计算控制界限,绘制控制图
- ⑥根据控制的判断规则对控制图进行分析,判断项目质量情况,找出原因并采取控制措施
工具五、流程图法
- ①确定绘制流程图的项目过程和流程图类型,收集相关的资料信息
- ②明确流程分析的目标,涉及的部门及岗位和工作步骤
- ③确认流程的起始点、终结点和决策点
- ④确定各个节点的输入和输出
- ⑤绘制流程草图将流程各个步骤用箭头连接,并填写相应的文字标记
- ⑥检查修正流程图,结合检查数据,分析项目可能发生的质量问题节点和影响因素,制定控制措施
工具六、直方图法
- ①收集数据
- ②定组数
- ③计算组距
- ④确定组距
- ⑤作频数分布表
- ⑥计算组距
- ⑦确定组距
- ⑧作频数分布表
工具七、排列图法
- ①绘制横坐标
- ②绘制纵坐标
- ③绘制频数矩形
- ④绘制频率曲线
- ⑤记录必要事项
- ⑥分析并制定措施
工具八、趋势图法
- ①确定趋势分析的目的和对象,划分时间层别,如按小时、日期、星期、月度、旬度、年度或项目生命周期等
- ②确定项目质量特征值的查验方法和内容,设计查验表格,收集相应的项目质量数据
- ③建立坐标轴,横坐标为时间层别,纵坐标为分析对象的质量特征值
- ④根据收集数据在坐标系内描绘对应时间的质量特征点,按照时间推移,用直线连接各个数据点
- ⑤根据趋势图分析项目质量的变化趋势和偏差情况,制定项目质量的改进措施并组织相关部门实施
- ⑥跟踪检查项目质量改进过程,收集质量特征值数据,继续绘制趋势图,比较线形图的变化趋势,进一步调整项目质量控制措施和实施方案
工具九、散点图法
- ①明确控制目的,确定分析对象
- ②收集两个变量之间的对比相关数据,最好在30组以上
- ③找出数据中X和Y的最大值与最小值
- ④在横轴(X)与纵轴(Y)上列出相应的质量特性或因素
- ⑤把两种对应数据描绘在坐标上
- ⑥如果两组数据相同,则另作记号表示
- ⑦在图上填上附加的相关信息,如项目活动编号、相关负责人等
- ⑧根据散点分布,分析两个变量之间的关系和变化规律,可运用数学模型或计算机程序
- ⑨总结分析结论,将相关图表整理存档,用于指导项目质量控制工作
工具十、最佳质量成本模型
- ①预防成本,随着项目质量的提高,呈现由低到高的趋势
- ②检验成本,一般是固定不变
- ③失败成本,一般随着项目质量的提高,呈现由高到低的下降趋势
- ④3条曲线与项目质量总成本曲线的最低点处于同一条垂直线的位置上,即为最佳质量成本
34页PPT
获取PPT课件
PPT课件,已收录至专栏《项目管理体系》
如需此节PPT,请,转发+点赞+私信“24105”获取!
提醒:别忘了,订阅专栏后,私信我“专栏”,一键获取专栏全部配套源文件!
