东孚课堂-专注教育教学资源教程
哈喽 大家好,欢迎来到东孚课堂
今天,我们来聊一聊教学PPT的“制作思路”
现如今,PPT制作几乎成为老师必备的技能,无论是在日常课堂教学、线上课程录制、参加教师能力等比赛的各个场景,都需要将自己讲述的内容将以PPT的形式展现。如何制作出一套优秀的教学PPT课件,成为许多老师头疼的问题。
今天我们就以课堂教学PPT课件为例,一起看看制作的基础思路是什么吧!在讲解之前,我们要先搞清楚PPT课件的组成以及制作标准。
一个完整的课堂教学PPT课件组成应包括以下五个方面:
一个好的教学课件应有以下四个标准:
根据课堂教学PPT的组成及四个标准,咱们开始今天的案例。
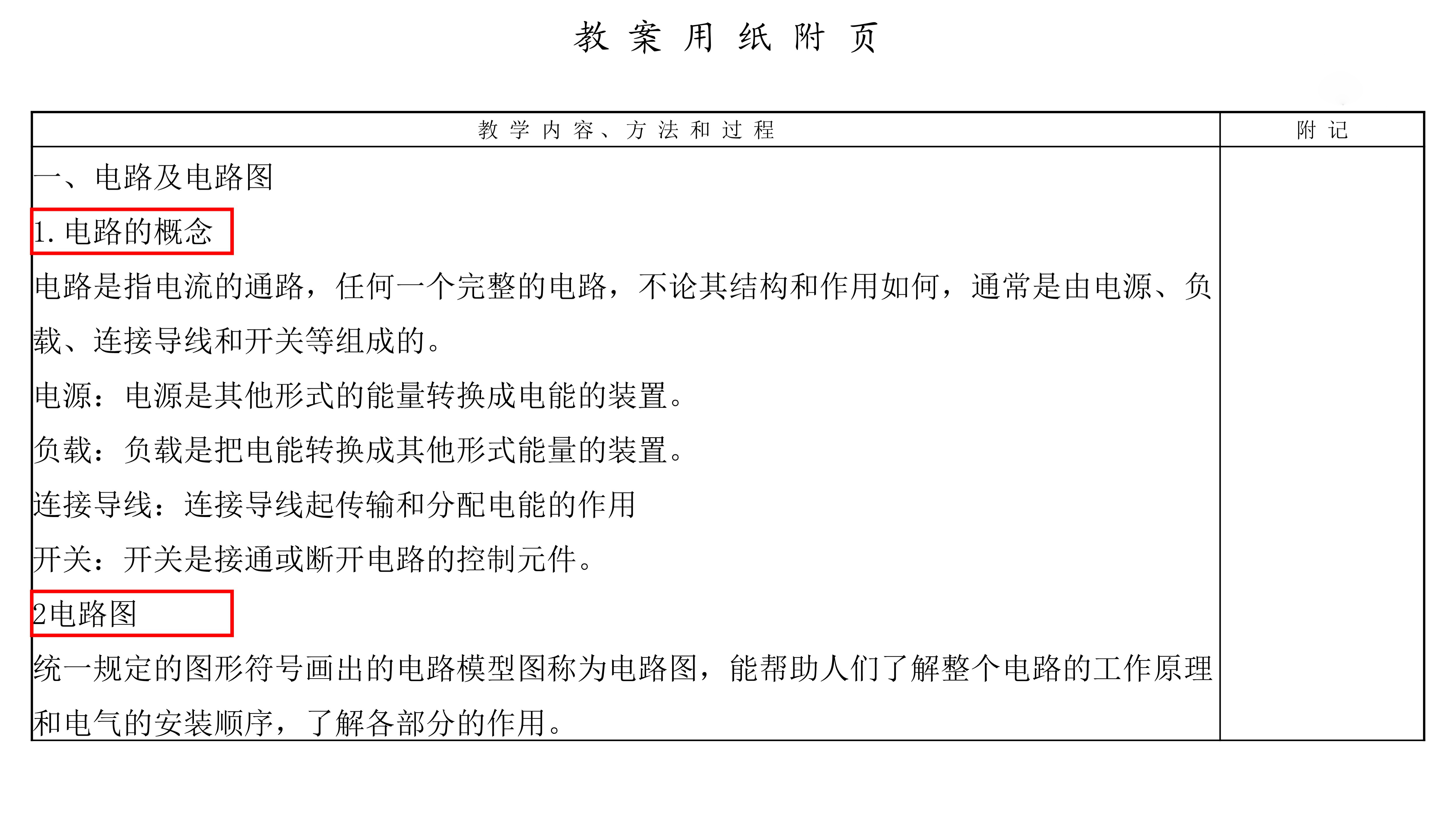
首先,我们先拿出自己准备好的教案 。本节课是汽车电子电工—电路的组成及工作状态。
(下图为老师提供的案例,只做演示使用)
接下来,小编就根据PPT的结构来给大家讲解下如何将这页教案制作成课堂教学PPT的。
第一步:制作目录页
在做PPT之前需要罗列要点(或标题),然后根据这些要点和内容进行向下细分,这里的要点就是目录页内容。
提取要点或标题
我们再看这页教案,
你会发现上面有五个大的要点。通过将它们提取出来,进行排版,这样我们的目录页就有了。
第二步:制作过渡页
过渡页主要起过渡作用。主要是将目录各章节单列为一张,用来提出阶段性主题。起到分隔内容、提示所讲环节的作用,也使PPT课件的逻辑更加清晰。
(过渡页)
第三步:制作内容页
教案中的内容是将书本中的内容化繁为简, PPT课件是将内容更容易查看和讲解,所以在整理教案中的文字内容时,要注意一下排版。
我们看目录一“电路及电路图”的内容,下面的文字就是我们需要的内容。其中两个标题可以作为二级标题来呈现,附加标题下面的内容进行排版,就可以得到一张完整的幻灯片。
按照制作过渡页与内容页的方式,余下的内容就可以以这种方式进行整理。这样一来制作思路是不是很清晰了呢?
(内容展示)
第四步:制作封面页与结尾页
封面,也就是PPT的首页,其作用在于传达本节课的主题以及重点信息。主要会由以下五个方面组成。
基于这些前提,小编也简单的制作了一页封面。
(封面页)
PPT结尾页属于全篇的最后一页,在结束页写“谢谢观看”是我们最常见的一种结尾方式,但是,仅仅这样是不够的。结尾页对于全篇也是有着总结、回顾、引导、强化主题的作用,通过这些作用还可以进一步加深学生的对本节课学习印象,强化拓展思维。
(结尾页)
以上,就是我对于本次案例的基础制作思路,你学会了吗?赶快尝试制作一下吧~
关于教学PPT课件的用途不同、面向人群不同有着不同的制作思路,
想了解更多制作思路,具体制作方法、排版美化、专业定制等教学PPT教程。
本文由“东孚科技”独家发布
未经授权,禁止转载
