职场PPT,相信多数人都会选择套模板,但这样做没结构、没重点!
那么,不用模板,该如何搞定职场工作型PPT呢?
前两天修改了一份电商直播的PPT,今天就跟各位聊一聊。
先确定整体的色调,可以偏向年轻化,能够体现一定的潮流感。
01
先来看数据图表页
图表间距松散,结论也不够突出,一眼看不到重点。
这页结构简单,分为两个板块:
先来处理图表,将结论前置,并更换颜色,柱状图的间隙宽度可以是50%:
而对于图表分析,把数据提取出来重点展示,相信多数人都可以想到这点。
我们还能再多做一步,让数据更加可视化,比如添加图标,以及用环形图表现占比:
接着,将两部分内容左右布局:
插入一个半屏色块,对信息进行划分:
为了体现直播电商的氛围,我找了一张相关的图片:
调整图片透明,作为页面的背景:
02
再来看时间流程页
这页结构还算清晰,但排版比较凌乱。
其实页面上方的时间轴与下方的三段文本,存在一一对应的关系。
按照结构化思维,要将相关联的内容摆放在一起:
使用线条,既可划分区域,又可以表现时间关系:
或者,改用色块也行:
换个颜色,来看看效果:
还可以将矩形换成波浪形状,利用其起伏程度来体现不同阶段的发展速度:
03
接下来是多点并列内容页
文本居中排版,看起来不整齐,同时页面会有一点单调。
针对多点并列的内容,有个万能的排版方法,叫做中心环绕布局。
就是让文本段落围绕一个圆形摆放,形成对称式构图。
使用浅色圆环,丰富页面的层次:
如果还是觉得单调,也可以添加一些模糊圆形:
04
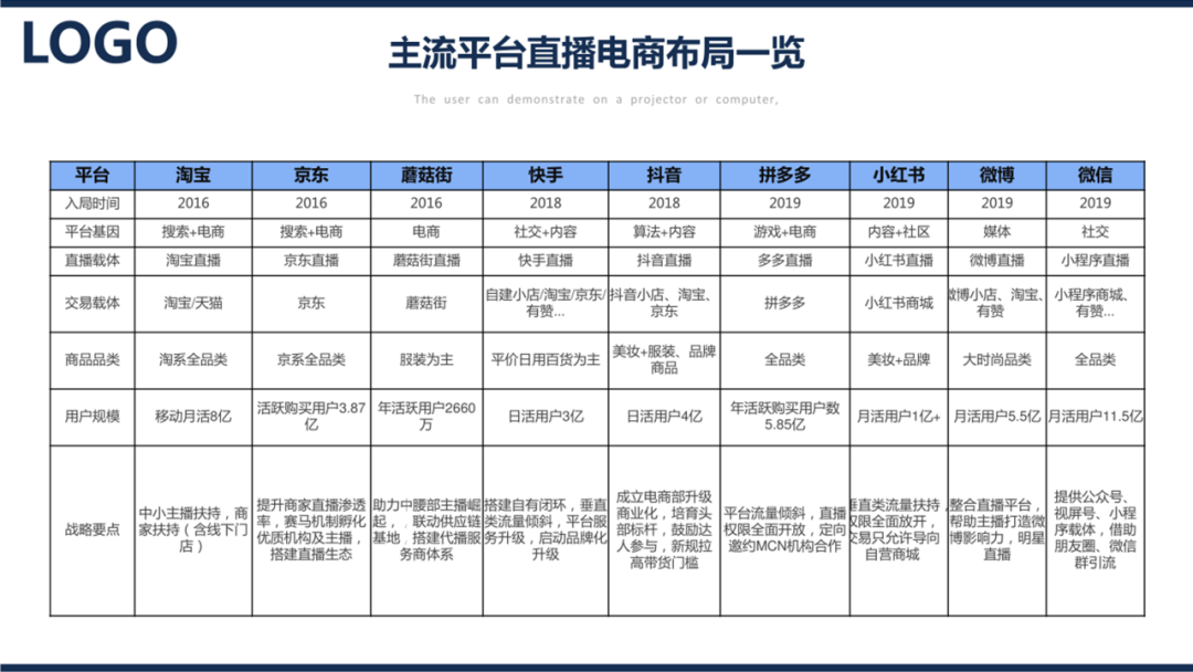
然后是表格页
表格的框线太粗,干扰视线。
删除非必要的竖线,仅保留横线,这样表格看上去会更加简洁:
可以使用不同颜色的色块,用来区分不同的APP:
最好再加上软件图标,这样看起来会更加的直观:
05
最后是架构图页
架构图的逻辑还算清楚,但形状的阴影以及线条的绘制,会影响到整体的视觉呈现。
关于架构图,其实有着通用的优化思路。一是优化图形样式,比如去除阴影,使用浅色圆形,线条改为柔美的曲线。
二是减少重复,比如把同类内容合为一体,减少线条的数量。
掌握这两个核心点,就可以把架构图做成这样:
为了避免页面下方太空,可以插入一个渐变梯形,用来模拟平台:
我们来看下修改前后的对比。
修改前
修改后
看到这儿,职场工作型PPT,你还觉得难吗?
旁友圈双11活动,立减50元
最后一次499元低价促销
活动结束后,涨价至699元
一次开通,永久有效
这么优惠的价格,只有最后一次了,错过这次,再也不会有这么低的价格了,千万把握住。
下滑了解会员详细权益
