原文《企业数字化转型、数字化平台建设及业务应用综合解决方案》共107页,来源网络,旨在交流学习,如有侵权,联系速删,更多参考公众号:优享智库
主要建设内容
- 企业数字化转型建设背景
- 企业数字化转型需求分析
- 企业数字化转型顶层设计
- 企业数字化转型业务应用
- 企业数字化转型未来展望
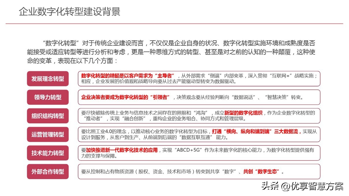
企业数字化转型建设背景
业务转型创新
- 优化业务结构,变粗放型发展为集约化经营,实现向轻资产、轻资本的表外业务拓展
- 发展资产管理、投资企业、资产托管等市场化业务,从传统企业变身为数据分析者、撮合交易者和财富管理者
- 服务国家战略,服务实体经济
综合化经营
提供包括企业、证券、信托、保险等及非企业服务在内的、全方位、专业化、个性化、多元化的综合企业服务
互联网企业战略
- PC端向移动端转化趋势明显,互联网企业向移动互联网企业转变,移动先行战略
- 呈现移动化、社交化、平台化、开放化、产业化的发展趋势,以泛在、跨界、聚合、智慧为发展方向,以用户体验和用户价值为中心,全面融入到企业价值链各个环节和个人衣食住行玩等生活场景中,企业服务无处不在
- 以移动支付、大数据应用为核心,向电商、O2O、P2P等拓展,围绕互联网生态体系,持续推进产品创新、客户体验创新和商业模式创新
差异化、特色化经营
- 客户深耕:“主办企业”、“伙伴企业”、“社区企业”、“县域企业”
- 渠道创新:“移动企业”、“社交企业”、“智慧企业”
- 产品差异:“专业化企业”、“全能企业”、“不仅是企业”
管理转型
- 营销精准化、管理精细化、决策科学化
- 运营集约化、自动化
- 组织扁平化、团队专业化
科技引领创新
- 成立互联网企业实验室、大数据分析中心,通过组织创新推动新技术创新
- 通过生物识别技术、互联网、移动支付、大数据、云计算、智能可穿戴设备等技术的创新应用,迅速加强客户洞察、全渠道协同、精准营销、线上线下协同、信用评估、风险监控等可持续业务创新的能力建设
企业数字化转型需求分析
企业数字化转型顶层设计
企业数字化转型业务应用
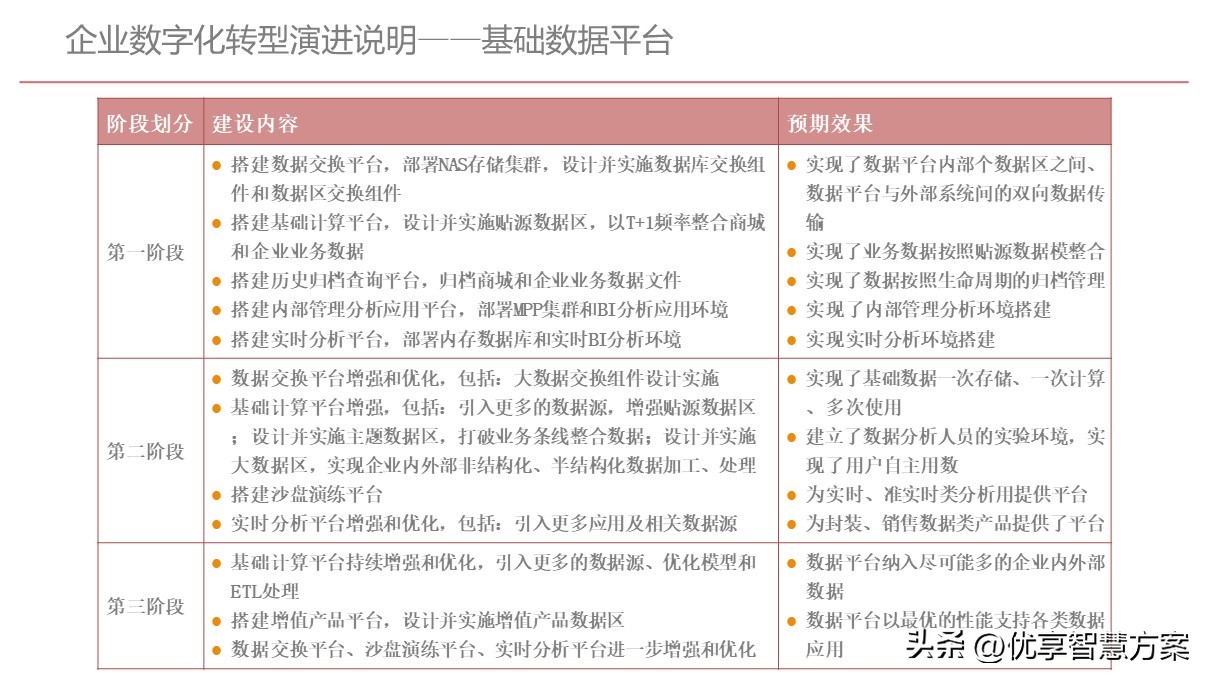
- l基础计算平台:基于Hadoop集群构建,按照业务条线、以贴源数据模型存储了业务系统明细数据
- l数据交换平台:NAS集群实现了进出数据平台数据的暂存,业务数据交换组件实现了业务系统每日增量数据加载,数据区数据交换组件实现了基础计算平台与管理分析平台间的数据交换
- l流程调度平台:自主开发的流程调度引擎实现整个数据平台的数据处理任务调度和运行
- l管理分析平台:由X86分析型数据库集群、BI软件1J2EE应用构成,实现了面向应用的数据加工、管理、分析服务
- l实时分析平台:由高档X86服务器组成的集群,实现高时效、高并发的实时、准实时类管理分析需求
