大家好呀,我是利兄
今天我给大家来的是一份关于《大秦帝国》的PPT修改。
这份PPT,一共4页,包含“封面页”、“内容介绍页”、“时间轴页”。
思考一下,如果是你,这份PPT你会怎么做~
如果你没有灵感,我们可以去“百度”、“花瓣”上寻找灵感~
案例来源于百度
百度了一些案例以后,我想应该有点点思路了。(做的大气一些,背景要用金戈铁马的感觉)
配色方面:我们可以从上面的海报里提取颜色。
确定了颜色以后我们再开始排版。
01、封面的制作
封面就四个大字,我们可以将这个几个字换成大气一些的“书法字体”。
然后更改一下PPT背景和字体的颜色,字体设置成金色的渐变。
文案处理好了,但是看着周围好像有些空,我们可以加一些光效进去。
光效素材可以直接去“觅元素”或者“摄图网”下载。
文案部分已经处理完毕了,接下来就是背景了。
找一张金戈铁马的“图片”或者“视频”,我这里找到的是一段“视频”。
将视频直接“置于”PPT的底层。
然后在视频上方添加一个黑色的渐变蒙版,减少视频对文案的干扰。
最后,给文案设置一个“淡化”和“放大/缩小”的动画。这样封面就制作完成了。
一个对象添加两个以上动画的时候,要点击“添加动画”才能继续往下面加动画。
来看一下效果~
GIF上传受限,只能看个大概。
静态的是这样的
02、内容页的制作
简单的看一下文案的内容,给文案大致的做一个整理。(大致分成“时间”“内容”“改变”)
然后,将文案进行美化,可以把标题换成书法字。
书法字体的标题,看上去要小好多,不够突出。我们可以给它添加一个笔刷做强调。
顺便加一张“商鞅”的剧照。
人物背景的去除在PPT里能直接实现,只需点击“删除背景”即可。
文案和人物处理好以后,我们还是设置背景,这次我做了一个动态的背景。
首先准备一张“金戈铁马”的图片、一张黑色的渐变蒙版、一段火焰燃烧的“视频”。
这三张要依次叠放,最上层是蒙版,接着是图片,最底下啊视频。
为了保证“视频”不被“图片”遮挡住,我们可以用“OKPlus”插件,对图片进行透明度的处理。
制作完的PPT背景就是这样的~
添加上文案以后,这张PPT就制作完成了~
03、时间轴页的制作
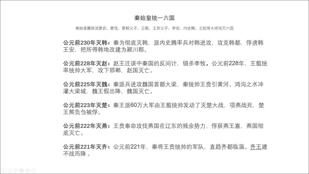
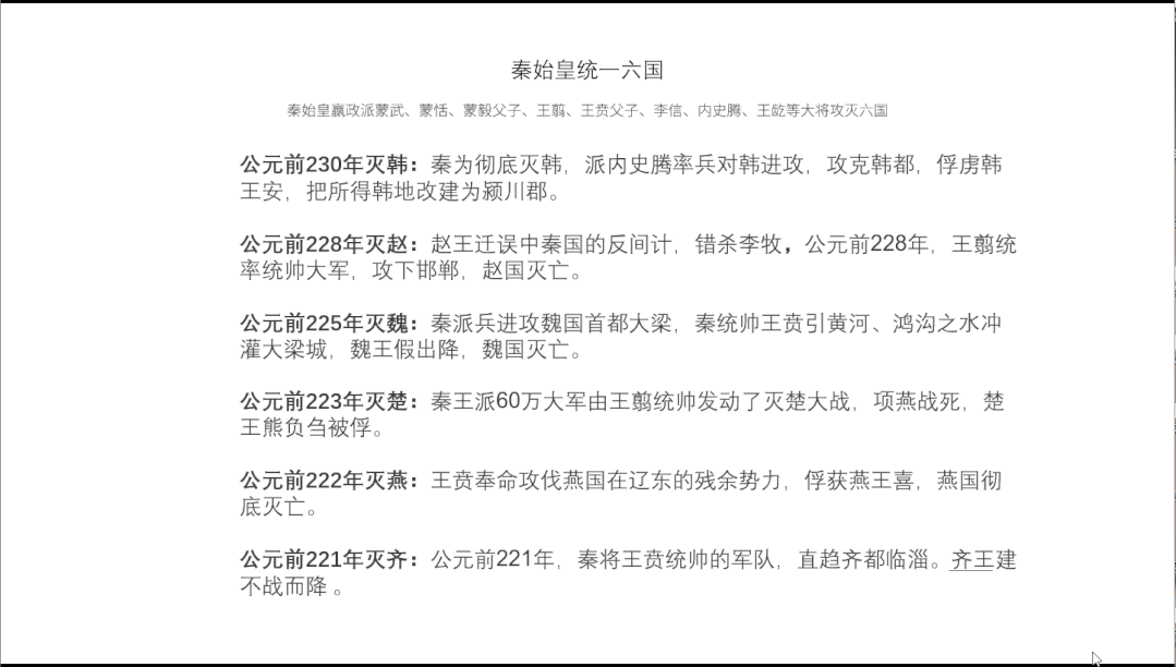
其实原稿有两个时间轴页。一张秦国“六王”的继位顺序,另一张是“秦始皇”一统6国的时间顺序。
不着急,一张一张的来~
先来看第一张~
将文案的标题用书法字展示,并给书法字添加上笔刷~
文案是一时间顺序, 我们可以找一张图片当做文案的“时间轴”。
这里我用的是这把“青铜剑”,并将文案整齐的排列在“青铜剑”的两侧。
接下来给文案添加动画,使得文案依次出现。
先给“青铜剑”设置一个“自左侧”的动画。
然后依次对文案设置“浮入”动画,并调整文案出现的时间。
最后,把上面制作好的动画背景放入PPT中,这样一张时间轴就制作完成了,来看一下效果~
再来看第二张~
首先文案部分,和前面的处理方式一样,标题改为书法字,并在左边添加上“战国七雄”的地图。
地图太难看了?我们可以用曲线工具,沿着各国国界,画出7个国家的形状。
因为“秦国”要吞并其他“六国”,所以我把其他六个的颜色都设置为无色的。
然后设置秦国吞并六国的动画。
其实就是两张一样大小,不同颜色的色块叠加在一起。
设置有颜色的色块为“淡化动画”即可。
随着“秦国”领域的扩张,“秦”字也可以跟着变大。
其实就是一个“直线”的路径动画外加一个“放大/缩小”的动画。
(最后变成一个,也是将做好的秦国地图设置了“出现”动画)
文案部分也是随着地图的扩张,同步出现,效果是这样的~
加上动态背景就变成这个效果了。
来看一下修改前后对比~
好啦~以上就是今天的全部内容了,喜欢的话别忘了点赞分享哦~
练习文件领取方式:
1、帮忙顺手转发一下这篇文章,多谢!
2、复制这段内容后打开百度网盘手机App,操作更方便哦
链接:https://pan.baidu.com/s/10CW0X4TogzNR3rW3146lgQ 提取码: 45a9
已领取文件的可以在评论区打个“已领”,谢谢。
学习更多的PPT小技巧。可以关注我的头条专栏哦。
