活动策划在活动公司里就是个“砖头”岗位,干过这行的人都知道,它重要吗?重要!但又不太重要。活动策划是通往其他领域策划的基础策划,这个学会了,以后再转型其他的策划就非常轻松了。
活动策划可分为三大块:方案+创意+执行。方案就是文字表达能力+PPT技术能力,文字表达就是按照规范的格式书写活动整体框架,做到先谋而后动,事前想清楚怎么做,在具体执行的过程中才能有章法可循。
给大家分享一份新品上市活动方案模板,带着一些方案需要的知识点提醒,仅供参考:
新品上市活动方案模板
PART 1:消费者任务
1.产品卖点
新品上市活动方案模板
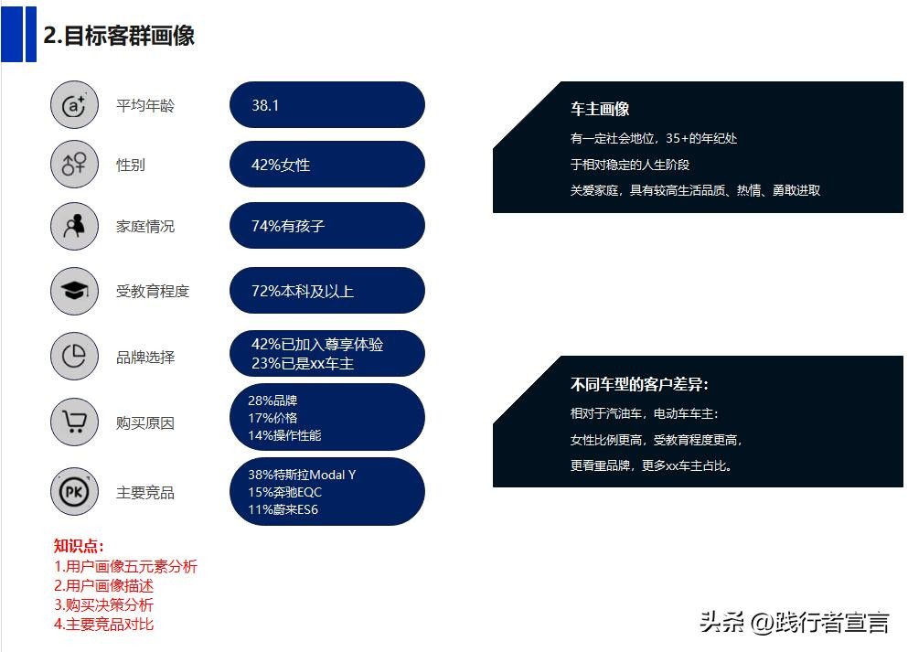
2.目标客群画像
新品上市活动方案模板
3.场景痛、痒点
新品上市活动方案模板
总结
新品上市活动方案模板
PART 2:活动解读
1.活动背景
新品上市活动方案模板
2.活动目标
3.活动策略
4.活动信息
PART 3:活动运营
1.场地规划
新品上市活动方案模板
2.活动流程
PART 4:活动管理
1.邀约分组
2.礼品建议
3.摆件参考
4.人员管理
新品上市活动方案模板
新品上市活动方案模板
备注:新品上市营销方案与新品上市活动方案是不一样的,两者是从属关系。还有就是支持性文件清单嵌入ppt里面,以防相关领导需要更详细的信息和执行计划。
新品上市活动方案模板
