《说服力 工作型PPT该这样做》作者秦阳
这本书把工作型PPT讲得很透彻,是可以拿来就能用的书,而且还配套了很多实操的材料,对职场人来讲很实用。
思维导图
作者秦老师是通过模板、美化、文字、素材、配色、动画、图表、文案、逻辑、习惯10个部分讲解。书上还有图片方便理解学习。我看完之后觉得可以把逻辑之快放第一位讲,文案之快居二,其他再接上。
为什么这样说了,因为逻辑之快中讲到一句非常有道理的话:工作型PPT的第一目的是沟通!但现实中很多职场人根本不清楚自己为什么要做PPT,所以理解做PPT逻辑之后再动手做,才是对的。
文案居二的原因是工作型PPT是为工作服务的,第一要方便听的人理解,第二不要说废话。只有理解了这些基本要求,我们在做PPT的时候才不会只是把word变成PPT而已。
我的笔记也会先讲逻辑和文案,然后再接其他章节。
逻辑之快
逻辑之快思维导图
工作型PPT的目的是沟通
工作型PPT就是为了沟通,沟通的目的是达到你想要的目标。通过你严谨的逻辑,用模型对问题进行分析,从而达到你想要的目标。
用PPT去沟通是要遵循三个点的:1、演示目标;2、逻辑框架;3、分析模型。
演示目标的3种类型
演示目标说的就是沟通的目的,总结来说就是3种目的:1、传递信息;2、发表观点;3、号召行动。
演示逻辑的3种类型
逻辑框架其实就是我们的逻辑思路,在人类进步的历程中,经过大量的沉淀积累,有很多逻辑框架久经考验,成为经典。而对于PPT演示来讲,每一种目的使用2种逻辑思路就可以了。
传递信息用5W1H和SCQA
5W1H
5W1H重在“没有疏漏的梳理”,梳理之后根据实际的要求进行挑选、合并、重排或简化。作者用“PPT制作任务”作为案例进行说明。
5W1H 拆解PPT制作任务
SCQA本质上是一步步引导到自己想要的“目标”。
SCQA
作者用年终总结为例子,不同的人利用SCQA进行不同的目的汇报。
业绩完成得非常好,用SCQA突出成绩,争取授权。
业绩完成得中规中矩,用SCQA突出信心,争取资源。
业绩根本就没有达标,用SCQA突出成长,争取谅解。
3种思路虽不同,但都分别步步指向自己的目标:要么求授权、要么求资源、要么求谅解。
发表观点用FAB和PREP
FAB要紧紧围绕受众的需求,需求不同,即使符合FAB也是没有作用的。
FAB
以猫和钱的故事说明FAB的架构:一只猫非常饿,想大吃一顿。这时销售员推过来一摞钱,但是这只猫没有任何反应。然后销售员说:“猫先生请看,我这儿有一摞钱,能买很多鱼,这意味着你就可以大吃一顿了。”话刚说完,这只猫就飞快地扑向了这摞钱。
FAB实际运用
在大量的实践中,人们在FAB的基础上又增加了一个Evidence(证据),用于加强客观性、权威性、可靠性和可见证性,最终组成了FABE法则。通过这4个环节,找到关键、解答诉求、证实利益、打消疑虑,从而顺利实现沟通的目的。
作者通过只有几分钟的演示作为例子,梳理FABE的思路。
FABE案例
其实所有的环节,都是为了更好地沟通我们的目的。
PREP其实是信息处理工具,帮助输出结构化信息,让演讲者“表达清晰有条理”,让听众听起来不累,又有说服力。
PREP输出结构化信息
以如何向客户介绍在线课程“工作型PPT应该这样做”?为案例,通过PREP让思路更清晰,表达更专业有说服力。
PREP案例
号召行动用GROW 和 AIDA
GROW模型的思路,是先让对方确立一个目标,之后认清现实状况,根据目标和现实之间的差距选择解决方案,广泛用于管理、激励、培训等场景中。
GROW模型
以做PPT培训,如何让台下的学员跟着你一起动手,融入学习中呢?
PPT培训案例
AIDA是西方推销学中一个重要的公式,其涵义是指通过连续的几次精准出击,环环相扣,把顾客的注意力吸引或转变到产品上,促使购买行为,达成交易。确定你要受众所需产生的行动后,然后倒推分解,确立引导方式。
AIDA含义
AIDA的4个环节是一环套一环的,一旦过程中缺失了某一环节,整个引导过程就会中断,达不到最终的演示目标。每一环都有一些思路或角度。
AIDA各环节的思路或角度
以“工作型PPT应该这样做”为例子进行思路梳理:
工作型PPT思路梳理
PPT常见的6种场景逻辑
1、产品介绍
产品介绍,一般在新品推介、产品销售、商业计划等场景中都会涉及,一般可以参考下面的框架来梳理思路。
产品介绍思路梳理
2、公司介绍
企业介绍可以起到对外宣传、促成合作的作用。
公司介绍思路梳理
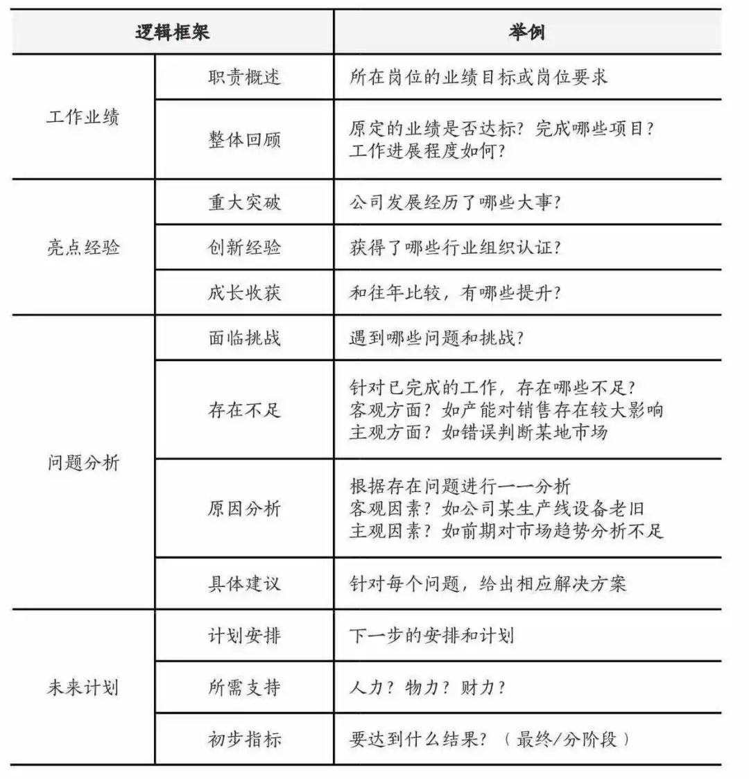
3、年终总结
年终总结是公司制度中,上级领导专门抽出时间倾听你发言的难得机会,这类PPT最重要的是呈现完成目标、解决问题的能力。
年终总结 思路梳理
4、校园宣讲
校园宣讲会主要以招聘大学毕业生为目的,传达公司基本概况,介绍企业文化,通过情绪的感召与互动引导学生全面地了解企业,提升形象、吸引人才。
校园宣讲 思路梳理
5、商业计划
创业项目就像手里的牌,PPT则是打牌的方式,手里拿着好牌,要打好;手里拿的是差牌,更要打好。
商业计划 思路梳理
6、活动策划
活动策划是提高市场占有率的有效行为之一,对于用户的黏性、企业的知名度、品牌的美誉度等,都可以起到积极的提高作用。
活动策划 思路梳理
PPT中常用的4种分析模型
1、战略分析:SWOT分析模型
基于内外部竞争环境和竞争条件下状态和形势的分析,通过对内部的优势和劣势、外部的机会和威胁进行矩阵形式排列,并通过SO、WO、ST、WT层层分析,进而得到全面、系统、准确的战略结论。
SWOT分析模型
2、业务分析:波士顿矩阵分析模型
用波士顿矩阵对业务进行分解,两个因素相互作用,会出现4种不同性质的业务类型,进而分析不同的业务发展前景,掌握业务的现状及预测未来市场的变化,进而有效、合理地分配资源。
波士顿矩阵分析模型
3、竞争力分析:波特5力分析模型
任何一个企业都同时受到5种竞争力的影响,通过分析这些作用力的强弱,将大量不同的因素汇集在一个模型中,以此分析一个行业的基本竞争态势。
波特5力分析模型
4、市场分析:SCP分析模型
市场结构决定企业在市场中的行为,而企业行为又决定市场运行在各个方面的经济绩效,由此来判别某一特定产业的市场形态。
SCP分析模型
以上是作者对PPT逻辑的梳理,了解完逻辑,接着就是对我们有的素材,文案要学会精简提炼,才能更好让听众吸收。
