【附】为方便编辑,特附“纯文本”如下。另外,文末提供有PPT照片版。
跃峰奥数PPT1代数组合1-1(研究特例特征迁移之关键元素)
什么是组合问题,它没有统一的定义,大致来说,涉及离散性质的问题统称为组合问题。
这些问题包括:存在性、唯一性、构造、涉及、布局、优化等。它的一个基本特征是:不需要太多的数学知识,但对思维层次有较高的要求。
粗略地讲,组合问题可以概括为“5+3”:即5个方面内容和3类典型问题(也就是本系列讲座中的8个板块)。
以代数知识为主体的组合问题称为代数组合问题。所含的代数知识通常是代数关系(数量关系、从属关系等)与代数运算(数值运算、集合运算等)两个方面。
本讲介绍代数组合中常用的一种思维方法:研究特例。
所谓研究特例,就是先考察特殊情况,由此发现规律,寻找解决一般问题的途径。它有如下三种表现形式:
(1)特征迁移:所谓“特征”,不是具体数值或元素,而是元素具有的功能与属性,即在所有元素中充当的“角色”。它包括三种常见方式:迁移关键元素、迁移步骤、迁移关键子列。
(2)归纳通式:适合所有对象的“统一”表达式,它包括三种常见方式:解析式、特征式(对象特征描述的通式)、结构式(各元素相互关系的一般表示)。
(3)建立递归:寻找问题在相关参数等于“n”的情形与“小于n”的若干情形之间的关系。
【代数1-1】在n2×n2×n2立方体棋盘上放n5只棋,使每行(从左到右的n个格)、每列(从前到后的n个格)、每柱(从上到下的n个格)都恰有n只棋,求n的所有可能值。(冯跃峰编题)
【题感】首先要强调的是,读数学题与读小说是有区别的。读小说可以一目十行,读数学则需要字字斟酌。比如,本题就有同学提出疑问:每行、每列、每柱都有n只棋,棋盘不是全占满了吗?
究其原因,是误认为本题是n×n×n棋盘——读题有风险,理解需谨慎!
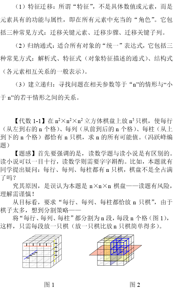
从目标看,要求“每行、每列、每柱都恰放n只棋”,由于棋子太多,想到分割策略——
将“每行、每列、每柱”都分割为n段,每段n个格(图1),这样,只需每段放一只棋(放一只棋比放n只棋简单得多)。
分割不难:以均匀分割最简单,但分割后如何放棋?
直接考虑一般情形比较困难,可先研究特例。
【研究特例】考虑n=2,此时4×4×4立方体棋盘上放25=32只棋,每行、每列、每柱都恰有2只棋。
将“每行、每列、每柱”都均匀分割为2段,每段2个格,然后在每段都放一只棋。
如何步子?此时很简单:4×4×4立方体被分割为2×2×2的“大块”,每个大块都是2×2×2的立方体,只需每个“大块”的每行每列每柱一只棋,取其中一个代表放棋即可。
【局部扩展】先考虑“大块”上面一层的2×2棋盘(图2),每行每列每柱一只棋,放在对角即可。再考虑“大块”下面一层的2×2棋盘,棋放在另一对角即可。
当n较小时,这样画图构造是可行的,但对一般情形就不方便了。
在一般情形中,为了描述棋子放在哪些格,需要将格编号(类似于建立坐标系)。
用(i,j,k)表示n×n×n立方体棋盘的那样一个格(图3):它位于从左到右第i个格,从前到后的第j个格(i,j是每个水平层),从上到下的第k个格(铅直分为k层),则放棋的格为:(1,1,1),(2,2,1),(1,2,2),(2,1,2)。
这些格的分布有何规律?换句话说,在一般情形中如何找到类似的格?
——其规律通常从两个方面去发掘。
一是顺序刻画(字典排法):依次考察每一行棋子的位置。比如,第1行的棋子位于…,第2行的棋子位于…等等。(本题用此法较繁)
二是借助序号函数:对于放棋子的格(i,j,k),它们的函数值f(i,j,k)具有共同的性质。(通常优先考虑此方法,但函数难以发现)
【序号函数】引入序号函数f(i,j,k),研究放子格的函数值的特征,其中f待定。
【以简驭繁】最简单的函数是多项式函数,我们先尝试函数f(i,j,k)=i+j+k。
此时,对上述放棋的格,其函数值分别为3,5,5,5。
其共同特征是:都为奇数。于是,将序号函数修改为f(i,j,k)=i+j+k(mod2),则上述放棋的格(i,j,k)都满足i+j+k≡1(mod2)。
【特征迁移】n×n×n棋盘的所有满足i+j+k≡1(modn)的格(i,j,k)都放一棋,则“每行、每列、每柱”都恰有一只棋(角色:n是棋盘的阶)。
以n=3进行验证(图4)。先看第一层的格(i,j,1),满足i+j+1≡1(mod3),即i+j≡0(mod3)的格为(1,2,1),(2,1,1),(3,3,1)。
再看第二层的格(i,j,2),满足i+j+2≡1(mod3),即i+j≡2(mod3)的格为(1,1,2),(2,3,2),(3,2,2)。
最后看第三层的格(i,j,3),满足i+j+3≡1(mod3),即i+j≡1(mod3)的格为(1,3,3),(2,2,3),(3,1,3)。
其中行、列布子显然合乎要求,穷举各“柱”,布子也合乎要求。
迁移到一般情形,问题迎刃而解。
【新写】我们先证明如下的引理:
n×n×n立方体棋盘,可放n2只棋,使每行、每列、每柱都恰有1只棋。
实际上,用(i,j,k)表示n×n×n立方体棋盘的那样一个格:它位于从左到右第i个格,从前到后的第j个格(i,j是每个水平层),从上到下的第k个格(第k层),将所有满足i+j+k≡1(modn)的格(i,j,k)都放一子,则容易验证布子满足条件。
比如,考察任意一柱,设其与上底面交于格(i0,j0,1),则其n个格为:(i0,j0,1),(i0,j0,2),…,(i0,j0,n),由于i0+j0+1,i0+j0+2,…,i0+j0+n是模n的完系,其中只有一个数模n余1,于是,该柱中恰有一只棋。
同样可知,每行、每列中都恰有1只棋。
将n2×n2×n2立方体棋盘分割为n3个n×n×n的小立方体棋盘,由引理,可对每个n×n×n的小立方体棋盘布子,使每个n×n×n的小立方体棋盘的每行、每列、每柱都恰有1只棋。
因为n2×n2×n2立方体棋盘的每一行都恰好与n个n×n×n的小立方体棋盘有公共格,从而n2×n2×n2立方体棋盘的每一行都恰有n只棋。同样,n2×n2×n2立方体棋盘的每列、每柱都恰有n只棋。
综上所述,所有正整数n都合乎要求。
