作为一名职场人士,我们经常会遇见老板需要我们帮助他做PPT的情况,但作为一个压根都不懂PPT的人,为了做好PPT,一般都会选择去报课程,加急学习!
其实,你完全可以不需要花钱,自己学习,因为PPT软件中,其实自己就带有免费的高质量的PPT课程,足够你使用了!
(文末有大福利)
PPT中内置了一整套完整的免费课程,而且还能即用即搜。
如果你想要系统地学习 PPT 制作,其实,能够把软件内置的教程给浏览一遍,你就能够入门了。质量高,而且免费,比市面上很多骗钱的课程好多了。
跟大家说下如何找到这个隐藏的免费课程!
在【帮助】选项卡中打开就可以看到:
放个大图,让各位看下教程的项目内容:
比如说,你不知道如何进行幻灯片设计,可以打开查看详细教程:
当然,除了有一套完整的 PPT 入门课程外,如果你在使用 PowerPoint 软件的过程中,遇到了一些问题,也可以利用帮助功能进行搜索,从而获取你想要的答案。
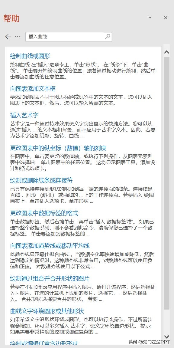
比如说,如果你不知道如何在 PPT 中插入曲线,怎么办?
特别好用的功能
当然,只要是你不懂的问题,都可以在这里进行搜索,非常好用,也非常方便。我已经安利给很多 PPT 小白用户,希望对你也有帮助。
相信我,这些课程你全部都看了,基本就能做出一份60分的PPT了!再通过一些审美的训练和练习,绝对可以做出很赞的PPT!
为了帮助你更好的学习PPT,我也给你准备了一份PPT学习资料,全部是我自己的经验汇聚而成的哈!希望能帮助你更好的免费学习好PPT!
点击我的头像,私信关键字【头条福利】,一键获取免费PPT学习资料!
我都给你分享好东西了,是不是可以点赞鼓励下我呢!如果你可以随意评论下,我更有动力!
