今天跟大家分享一份,关于服装品牌类型的PPT。
这类PPT内容还是比较多,整体的风格不是很统一,先看一下。
为了更好的设计,这里去ZARA官网了解了一下。
整体的版式设计效果,都是以大标题显示,对比强烈。
好了,当知道了一些设计的思路之后,接下来即可优化。
案例优化设计一
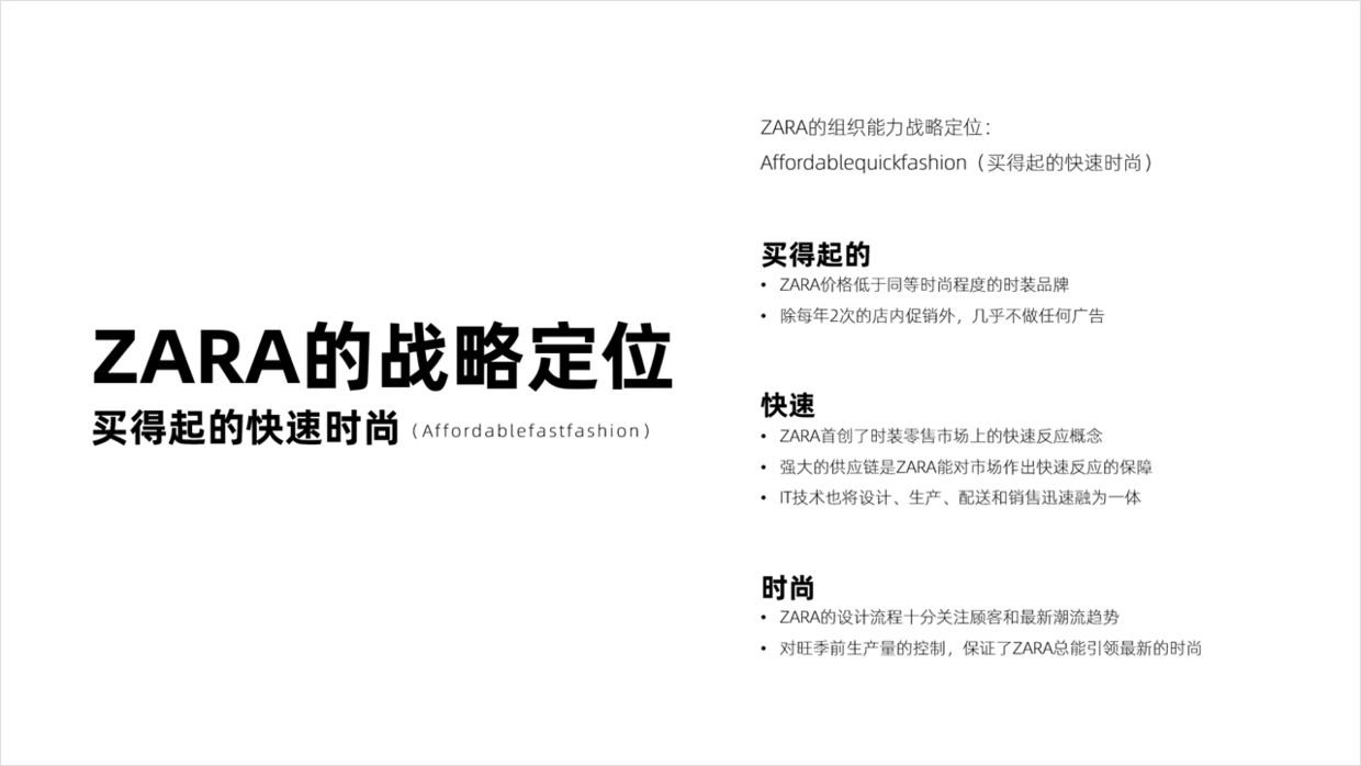
首先,看一下封面页,封面页的设计风格,依旧比较老套。
此时,将标题内容简单优化成下面这种效果,让主题更加简洁清晰。
其次,就是展示细节的地方,为其添加修改的元素,比如换一下官网的图片。
除此之外,还可以使用深色的蒙版压一下,突出主题。
最后,也可以使用这种人物进行左右排版,效果也很简洁,大气。
案例优化设计二
下面这页是关于ZARA的简介,显然这种效果没有气质。
通常情况下,会设计成这种图文排版的效果。
这种效果主要是内容没有拉开层次感,根据官网的排版样式,将其重新调整布局一下。
最后,再重新增加一些细节的地方,补充页面的空洞。
案例优化设计三
再来看一下第三页,这页内容比较多,但是还是有可优化设计的空间。
先将内容简单的提取出来,并调整标题和内容之间的对比,拉开主题层次。
同理,接下来处理细节的地方,这里使用一张深色的配图,看一下。
为了让页面内容层级关系更加清晰,为内容再添加一个形状衬托一下。
案例优化设计四
这页内容的逻辑关系稍微复杂一点,里面有一个关系图,看一下。
为了保持整体的风格,这里简单的调整一下,使用上下排版的效果。
这里再分享一个方法,关于中间特殊的箭头,可以通过编辑三角形的顶点实现。
最后,再插入一个小的三角形并用【结合】工具组合,这种特殊的箭头即可搞定。
除此之外,如果想要页面更加有设计感,也可以换成这种设计感比较强的结构图。
案例优化设计五
下面这页又是一页文字特多的页面,看一下怎么处理。
内容太多的PPT,说实话处理起来确实比较棘手,这里简单的使用形状规整一下。
除此之外,还可以调整为下面这种横向的效果,让内容清晰直观即可。
案例优化设计六
最后一页三段内容,我们也可以将其再优化一下。
这里依然使用环绕型的排版样式设计,只是将无关的元素全部去除,调整为下面这种效果。
除此之外,还可以为其添加一个背景。
关于这种结构图的设计,如果大家平时设计PPT的没有灵感,可以使用之前推荐过的这个【KOPPT】插件,结构图非常多。
插件素材来源于KOPPT网站
插件素材来源于KOPPT网站
插入的素材都是可以编辑修改,同时主题色都可一键切换。
好了,最后看一下优化前后的效果,优化之后页面还是比较乱,不统一。
优化之后,整体风格就统一了许多,看一下。
以上图片案例素材均来源于网络分享,侵删
关于本次的主题内容,就分享这么多,希望对你有帮助。
下期见!
