1.转化能力,有效落地!
请您关注,跪谢!
为职场精英,市场总监,营销总监,总经理CEO定制的营销工具管理方法等。
2.随着消费升级,中产的崛起,服务已经成为营销不可缺少的环节,而且越来越重要某个层面来说,企业的竞争不是产品的竞争,是服务的竞争
如何构建有效的、有竞争力的服务管理体系
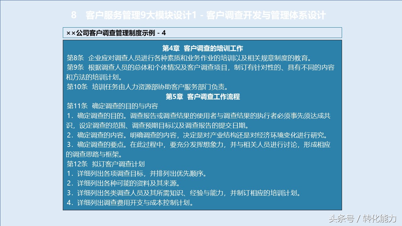
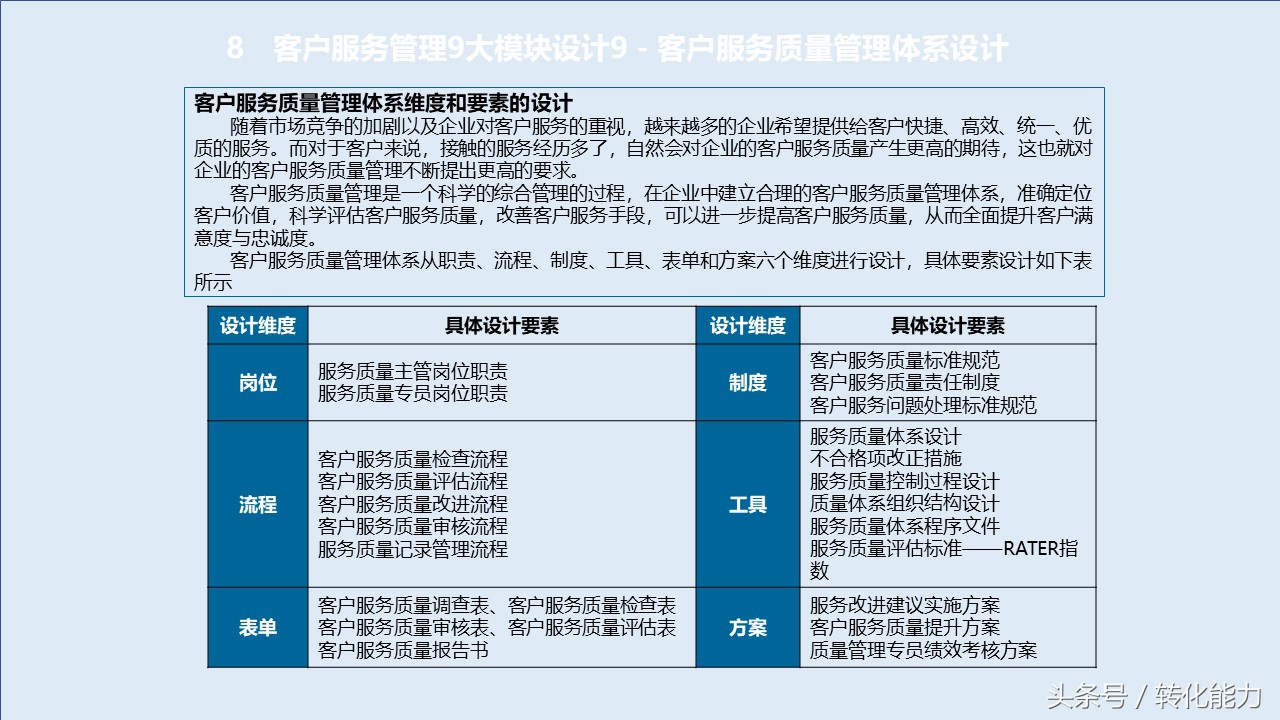
客户服务管理体系设计全案88页PPT目录:
一、客户服务管理体系设计全案框架二、如何设计岗位职责三、如何设计管理制度四、如何设计工作流程五、如何设计执行工具六、如何设计实用表单七、如何设计实施方案八、客户服务管理9大模块设计九、客户服务管理问题分析与解决工具
具体的方案PPT:(88张图片,建议WIFI环境下阅读,或者拿到源文件下载阅读)
如何拿到源文件(关注私信、就可以拿到)
首先-请您关注请花3分钟时间阅读本文,点赞、转发、评论
3.然后请私信本头条号:”服务体系“4个字,自动回复拿取源文件的方法!。
