(观察者网讯)22日,有枪手在西安电子科技大学贴吧曝光称,该大学2名大四学生不仅找其有偿代做毕业设计,还在做完后反手利用交易平台漏洞跟枪手要钱,这一爆料迅速引发网友关注。
今日(23日),西安电子科技大学对此事进行通报,称学院决定暂停涉事2名同学的毕业设计答辩工作,对于反映的情况一经查实,将依法依规严肃处理。枪手也在今日下午删帖,称其今后不再从事相关副业,并已将本次代做所得报酬全部捐赠。
22日,枪手在贴吧发帖曝光西安电子科技大学2名学生在平台上找其代做毕业设计
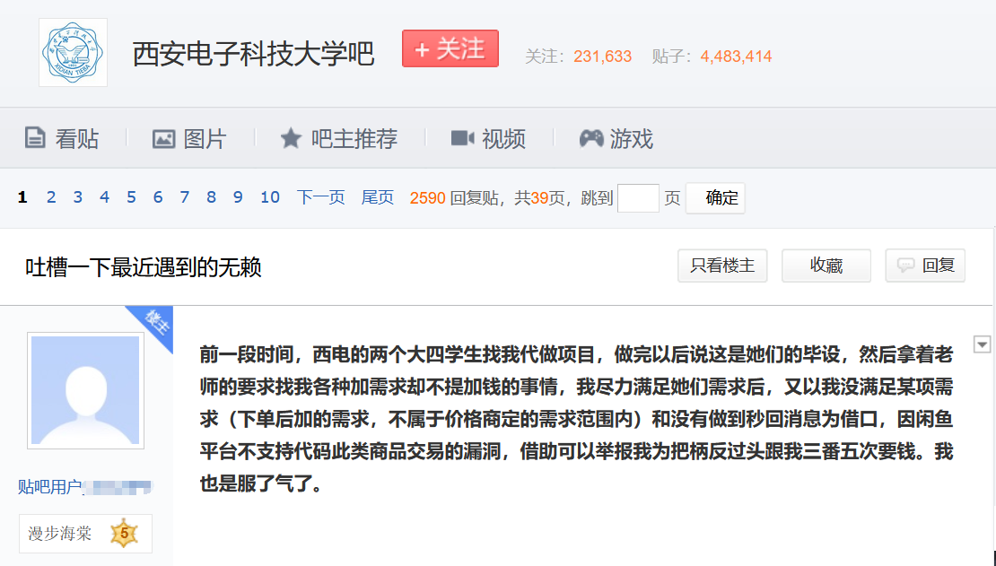
22日上午,该枪手以“吐槽一下最近遇到的无赖”为题,在“西安电子科技大学吧”连发十几条帖文,曝光此事。
据该枪手称,这2名大四学生先通过闲鱼平台找其代做项目,等枪手做完后才说这是他们的毕设,并拿着学院老师的修改意见,找枪手补充需求。
该枪手公布的聊天记录显示了2名学生的下单过程,其中昵称为“晴晴---”的学生跟枪手商讨的支付费用是3200元,昵称为“小卢---”的学生商讨的价格是1050元。
学生“晴晴---”跟枪手商讨的费用是3200元
学生“小卢---”商讨的价格是1050元
据枪手称,这2名学生在下单后频频加需求,但从未提过加钱。在该枪手尽力满足他们的需求后,他们又利用闲鱼平台不支持代码类商品交易的漏洞,以枪手没满足某项需求和没有做到秒回消息为由,威胁向平台举报该枪手,甚至反过来跟枪手要钱,以减少订单价格。
根据枪手发布的转账记录,“晴晴---”向其要回1200元,“小卢---”向其要回500元。
枪手给学生“晴晴---”转账1200元
枪手通过闲鱼给学生“小卢---”转账500元
期间,据枪手称,他让闲鱼客服联系学生“晴晴---”,但该学生不接电话,以此拖着不给枪手处理她的投诉问题。
另外,学生“小卢---”则以向平台投诉举报,要挟枪手转账。
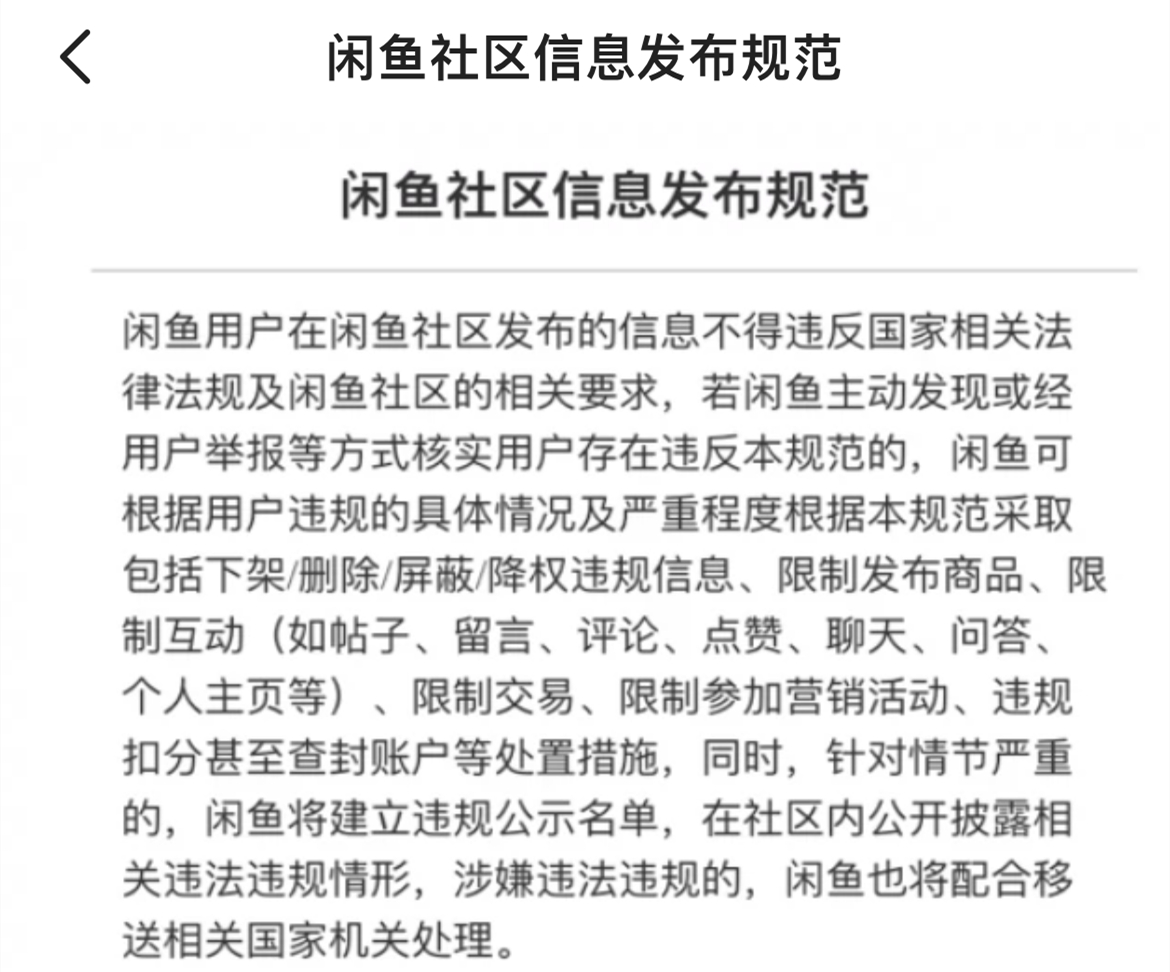
需要一提的是,根据《闲鱼社区信息发布规范》,禁止发布类就包括“学术作弊”。若闲鱼主动发现或经用户举报等方式核实用户存在违反规范的,闲鱼可根据用户违规的具体情况及严重程度,根据本规范采取包括下架/删除/屏蔽/降权违规信息、限制发布商品、限制互动、限制交易、限制参加营销活动、违规扣分甚至查封账户等处置措施。因而枪手在两名学生以向平台举报的威胁下,同意了转账要求。
而枪手的这一爆料迅速引发网友关注,不仅原贴文在贴吧有超过2500个回复贴,#西安电子科技大学#话题也登上微博热搜。
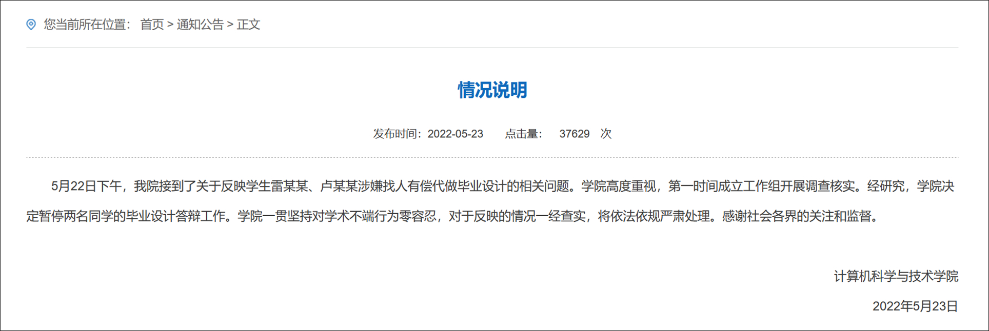
对此,西安电子科技大学计算机科学与技术学院今日发布情况说明回应此事。该学院称,5月22日下午,该院接到了关于反映学生雷某某、卢某某涉嫌找人有偿代做毕业设计的相关问题。学院高度重视,第一时间成立工作组开展调查核实。经研究,学院决定暂停两名同学的毕业设计答辩工作。该学院还表示,学院一贯坚持对学术不端行为零容忍,对于反映的情况一经查实,将依法依规严肃处理。
另外,该枪手也在今日对此事进行回应。枪手表示,他已看到学院对此事的高度重视和积极回应,因此决定删除原贴,避免舆论不断升级。枪手还称其已注销相关账号,今后不再从事相关副业,并已将本次代做所得2550元报酬全部捐赠。
本文系观察者网独家稿件,未经授权,不得转载。
