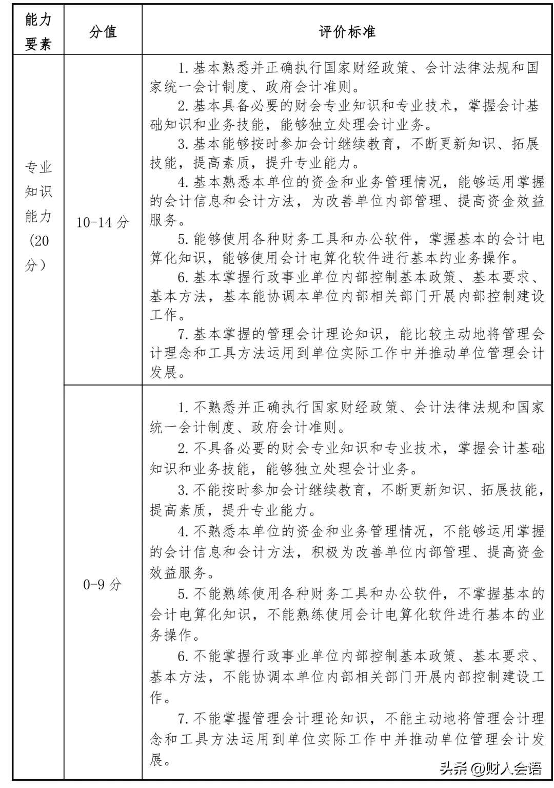
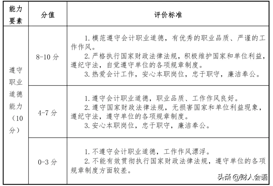
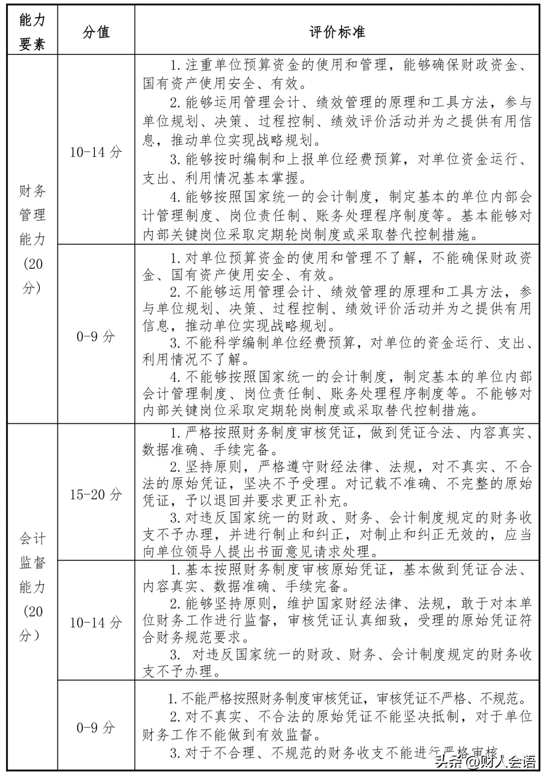
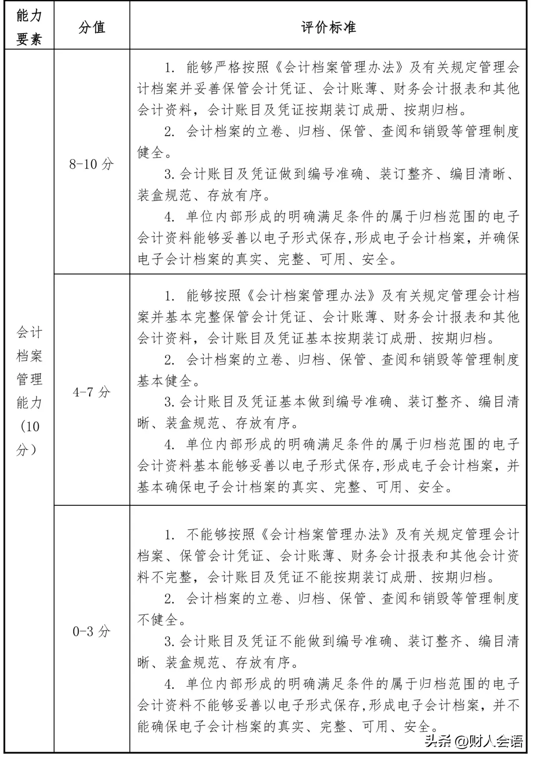
行政事业单位财会岗位应具备的专业基本能力及评价标准
长治市财政局2019年制定的《长治市财会岗位干部专业基本能力训练大纲》,涵盖了会计法律法规,会计基础规范,行政事业单位相关会计准则、制度、规则,单位内部控制管理,管理会计的原理和工具方法,办公和财务软件应用,会计人员职业道德,预算管理,政府采购,国库集中支付,预算绩效管理等内容,都是行政事业单位财会岗位人员应具备的专业基本能力,现转录供大家了解参考(如需原文可在留言区写下个人邮箱号,我们将尽快发送):
一、专业知识能力
1.会计法律制度、预算法律制度,行政事业单位内部控制规范,会计基础工作规范,会计违法行为的法律责任;
2.会计的概念、会计对象、会计目标、会计准则体系,会计的核算方法,收付实现制和权责发生制;
3.会计基本特征,会计基本职能和会计信息质量;
4.支付结算相关概念及银行结算账户的开立、变更和撤销,票据、银行卡和结算方法的使用范围及相关规定;
5.现金管理的基本内容及要求;
6.税收征管的相关规定,应纳税额的计算和纳税申报;
7.国库单一账户体系的构成及国库集中支付的方式和流程;
8.会计信息化基本知识,安全使用会计软件的基本要求;
9.Word和Excel等办公软件的应用;
10.与预算管理有关的会计核算;
11.其他会计人员应掌握业务知识。
二、会计核算能力
1.行政事业单位资产、负债、净资产、收入、费用及预算收入、预算支出、预算结余等要素的确认、计量及账务处理;
2.会计科目与账户的概念及关系;
3.借贷记账法下的账户结构及试算平衡;
4.会计凭证的概念、作用、种类及传递程序,会计凭证的填制、审核和保管的要求;
5.会计账簿的概念、作用及分类,账簿登记要求。日记账、总分类账及有关明细分类账的登记方法。错账查找与更正的方法,对账与结账的方法;账簿启用、更换与保管的要求;
6.账务处理程序的种类,记账凭证、汇总记账凭证、科目汇总表账务处理程序;
7.财产清查的方法和程序,财产清查结果的账务处理;
8.财务会计报表、预算会计报表的概念、分类及编制要求;
9.会计应用软件的操作和使用。
三、财务管理能力
1.《政府会计准则》基本准则及具体准则、《政府会计制度---行政事业会计科目和报表》;
2.单位内部会计管理制度的原则及内容;
3.会计工作岗位职责、会计人员轮岗制度;
4.部门预算编制的原则、方法和流程,预算执行及决算报告的编制,预算指标的分析方法;
5.资产、负债、净资产、收入、费用、预算收入、预算支出和预算结余的管理;
6.管理会计的原理和工具方法;
7.预算绩效管理的原理和工具方法。
四、会计监督能力
1.单位内部会计监督的概念和意义,内部审计的特点与作用,单位内部会计监督的目标,单位内部会计监督的具体内容;
2.内部控制的原则、内容和控制方法;
3.财政部门实施会计监督的主要内容;
4.会计工作的社会监督、注册会计师审计与内部审计。
五、会计档案管理能力
1.会计档案的内容、会计档案的归档、移交及查阅的规定;
2.会计档案的保管期限,会计档案销毁的规定。
六、遵守职业道德能力
1.会计职业道德的功能与作用,会计职业道德的含义,会计职业道德与会计法律制度的关系;
2.会计职业道德教育的途径;
3.会计职业道德规范的主要内容。
附:相关法律法规参考目录
1.《中华人民共和国会计法》
2.《中华人民共和国预算法》
3.《中华人民共和国采购法》
4.《政府会计准则---基本准则》
5.《行政单位财务规则》
6.《事业单位财务规则》
7.《行政事业单位内部控制规范(试行)》
8.《会计基础工作规范》
9.《会计专业技术人员继续教育规定》
10.《会计职业道德规范》
11.《会计档案管理办法》
12.《管理会计基本指引》
13.《政府会计准则各具体准则》
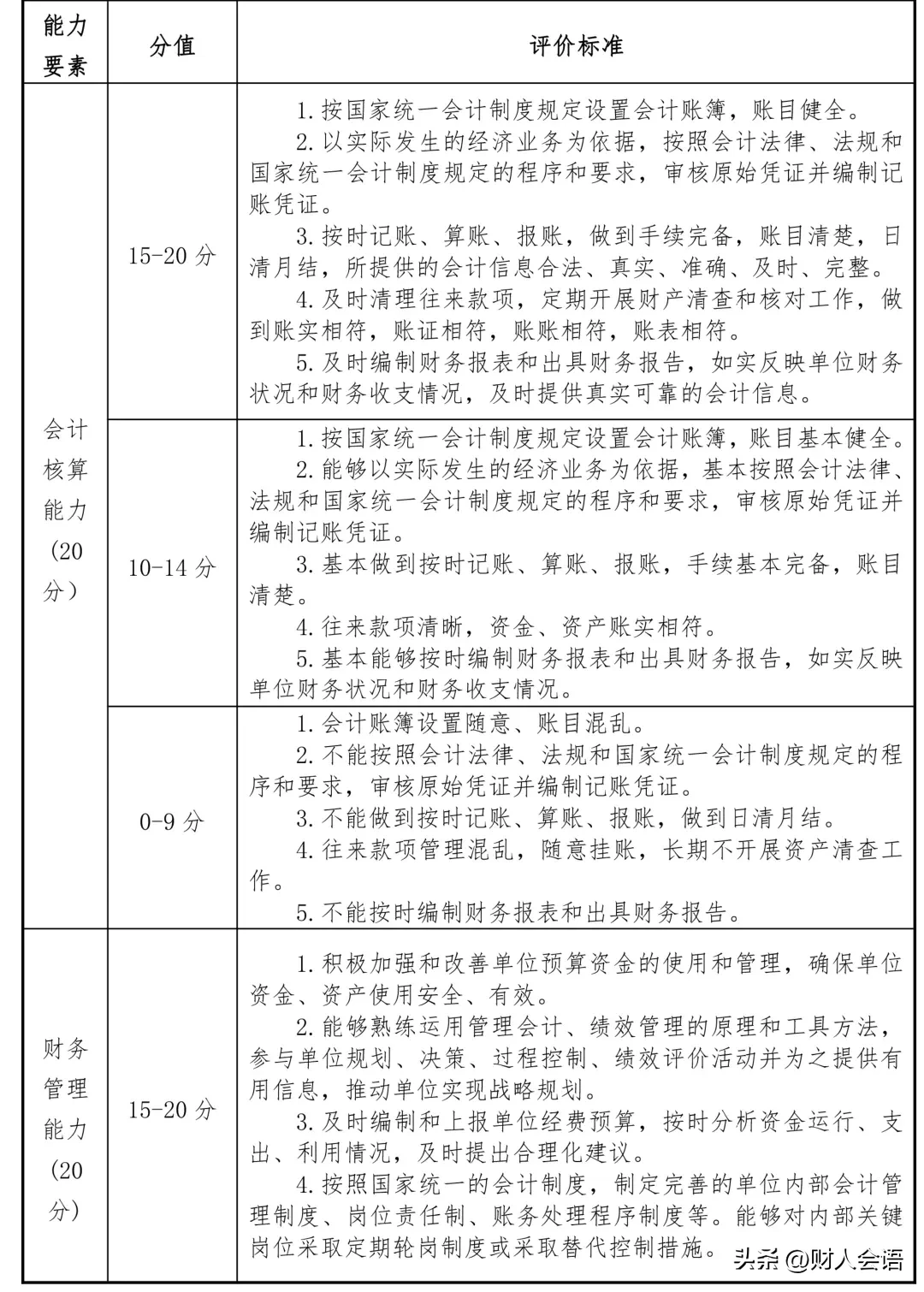
财会岗位干部专业基本能力评价标准(满分100分)
