账务处理是财务里很基础的工作了,但同时也需要大量的时间去整理、填写数据。以前的时候电子记账还不发达,那时候的会计都是用的手工账,现在好了,随着电子记账的发展和Excel财务软件的使用,会计进行账务处理的效率也是提高了很多。
就拿我用的这份Excel会计账务处理系统来说,记账凭证的编制,资产负债表、利润表的生成,都可以用这个记账系统。内置函数,很适合中小企业,一起来看看吧~(文末可抱走)
Excel会计账务处理系统
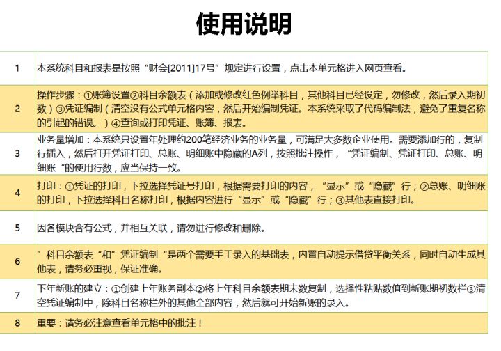
使用说明
适合:中小企业财务会计使用
特点:内置函数,可自动生成报表、
账簿设置
使用本系统的第一步就是进行账簿的设置,主要是对单位名称、出纳会计负责人、科目代码的填写
科目余额表
根据相应的会计科目填写期初数,借方累计发生额与贷方累计发生额可自动计算
记账凭证编制
按业余发生的时间填写,包括凭证编号、摘要、总账科目、借方金额、贷方金额等等
记账凭证
总账
资产负债表
......
篇幅有限,这份Excel会计账务处理系统就先给大家展示到这里了,希望能帮到各位。
