本文作者:失落滴趴趴熊
帮同事在拼多多上买了新款iPad Air,据说是拿来给上小学的女儿“学习”…
厚着脸皮借来一周体验,顺手写一篇文章吧…
本人上一台iPad产品是iPad 第4代(2012年),大舅哥用了两年趴趴和媳妇用了两年现在岳父岳母竟然还在用,iPad还真是出了名的耐用…但是现如今手机越来越大屏越来越方便,趴趴真的想不出iPad的使用场景…
一、开箱和外观设计
iPad Air第三代的设计就是…
嗯…
没有设计…与前代产品,与iPad mini以及低端iPad(2018款)相比外观上没有什么区别…
没有“全面屏”没有“Face ID”,保留了传统的指纹识别按键…
让人感到比较舒服的是后置摄像头不凸起,谁会抱着那么大块的iPad拍照呢?其实有前置摄像头可以视频通话就够了…
实体耳机孔好评…无AI按键好评,如非必要勿设实体…第一次感觉“Hey Siri”的优雅,即使Siri依然智障…
包装方面,“祖传”的简约包装一直如此…
配件上也是,祖传的10W充电器和Lighting数据线,除此之外什么都没有了…
二、关于交互
几年前初次体验iPad的大屏手势惊为天人,到了大家争相模仿苹果手机的手势交互的当下,苹果iPad的大屏手势交互还是那样…
虽然独享的交互手势还是那熊样,但是,也许是本来就是为大屏幕设计的,苹果手机的全面屏交互到了iPad确实是异常的好用,可以说算歪打正着了…
苹果这几年在iPad主要的努力就是为iPad加入了键盘和笔,所以随着苹果的“创新”iPad越来越像二合一“电脑”而不是平板电脑…
不过,像趴趴iPhone XS Max体验文章里说的那样,返回交互仍然是iOS系统的最大短板…
三、影音体验及游戏功能
虽然说的是影音体验和游戏功能,趴趴却先想聊聊iPad的阅读功能…
iPad的阅读体验是趴趴在这款iPad Air唯一感受到爱的功能…虽然没有电子墨水屏的纸质观感,但是屏幕大可以使用更大的字体显示更多的内容,再加上True Tone(原彩显示)的加持,不论是读书还是看漫画都是非常的舒服…
趴趴分别试用了APP Store阅读类APP下载量最大的微信读书、QQ阅读、起点读书、书旗小说,所有阅读类APP都非常给力,优化的非常好…
新闻类应用趴趴体验了今日头条和天天快报APP,今日头条可是实现横屏但是体验不佳,天天快报连横屏都不能实现…
在其他小伙伴看来iPad的主要应用为什么会被你趴趴丢到C位之外呢?
最主要的原因是“黑边感人”…4:3的屏幕比例使得iPad在相应尺寸下可视面积达到最大,用来看网页、看文稿确实可以显示更多的信息…
但是我们日常观看的电影为21:9的屏幕比例,电视剧一般为18:9…在用iPad看电影会留下极大显示黑边,即使看电视剧上下的显示黑边依旧不能忽略…
以上硬件上造成的碍眼感觉也不是不能通过软件方式补救,例如视频网站如果能够设置弹幕在上下黑边同时显示不占用播放区域的话,至少不会让人感觉太反感…
再高级一点的话,可以在黑边处做背景色的毛玻璃实时虚化效果,那就更完美了…
哦,对了,趴趴试用的视频APP中优酷视频、腾讯视频、爱奇艺视频、哔哩哔哩、抖音短视频除了抖音外全部完美适配iPad,毕竟一直以来这都是iPad的生存所依,求生欲还是有的…
说完了影视我们来说说音乐,都说“一寸长一顿强”发声单元和音腔的体积果然还是决定音质的关键,iPad Air的音质不错、音量足够、还有立体声…
但是双扬声器都在iPad底部,横屏时候就不要想立体声的事情了…网易云音乐和QQ音乐两款APP也适配优秀…
在影音娱乐项目的最后,我们说到了游戏…
其实结论大家看标题就知道了,显示效果好但是尺寸太大,手持玩游戏的话简直是虐自己…建议想要玩游戏的小伙伴配一个手柄或者直接买iPad mini,另外底部的双扬声器也让你没办法在横屏游戏的时候听声辨位,不过相对于操作的虐这都不算啥…
最后聊聊我什么值得买APP,虽然说什么值得买APP既有HD版本又对横屏有针对性的优化,但是从内容和逻辑上相比手机APP都有些差距,最近一次更新是在4个月前...所以趴趴高标准严要求的认为大妈APP还有进步空间...
小总结:
iPad作为一款影音娱乐工具还算比较合格…
四、社交和办公功能如何?
手机性能越来越强、屏幕越来越大,平板电脑市场的整体萎缩…而苹果为iPad描绘的“新故事”就是“生厂力工具”…可以说在生产力工具上,苹果是真的下了不少力气,不说体验如何,至少趴趴试用的所有办公用APP全部都为iPad做了适配…不过相较电脑版的功能嘛,还是不要期待太高了…
对了,说到“生产力工具”就不得不提苹果为iPad专门推出的Apple Pencil(笔)和智能键盘了…不过看了看官网加起来接近两千元的售价,我决定这一部分的体验就放弃吧…我们还是用不要钱的“胡萝卜”一样的手指来将就体验下iPad强大的“生产力”功能吧…
最简单的文字处理功能吧,体验了官方的Pages、Microsoft Word、WPS以及石墨笔记几款APP,除了Word需要付费使用没有体验之外,其他基本功能倒也都齐全…
输入文字没问题插入图片也大多没问题,但是到了调整字体段落就有些麻烦了…不过不是不能用是吧?!
最后到了文件保存上面,如果你有配套的iMac、MacBook、iPhone的话不仅仅是文档,你甚至可以共享剪切板…对于非生态用户,你也可以通过微信、QQ甚至邮件来发送已完成或者待完成的文档…
当然,更方便的做法可能是通过微软、WPS、石墨笔记等第三方的云服务完成…这么看其实除了不能用U盘拷贝外,也没有想象那么麻烦…
趴趴过去使用石墨笔记的情况比较多,看着一串亲切的在线文章标题,从情感上觉得石墨笔记真的是香啊,好用!!!
不过以上文档的内容可不是通过“胡萝卜”在iPad上点出来的而是通过机械键盘在电脑上敲出来通过微信粘贴过去的…所以,真想用iPad编辑文档键盘怎么都要忍痛买一个…
说完了文档,我们再聊聊图片和视频…
苹果发布会吹得极牛的Photoshop在APP商店竟然是免费下载的,窝草这完全不符合苹果尿性啊…这样的软件即使不卖8848也要1888一年订阅使用啊…
不过进去软件不仅功能简单,而且真正有用的Photoshop功能要连接电脑使用,目的应该不用趴趴说了吧…
最后说说视频剪辑,苹果的iMovie依然是老样子功能简单,相对iPhone上的iMovie并没有任何的提升,浪费了那么大一块屏幕…简单做了个视频配了闺女最喜欢的儿歌,大家简单了解下…趴趴自己唱的哦!!!
PS:视频是通过iMovie编辑剪辑而成的…
最后说说与生产力息息相关的社交,毕竟现在单位已经把微信当成了下通知的工具,工作群是怎么都不敢屏蔽的…
而作为国内唯一社交霸主的腾讯,微信和QQ两款民用主流社交工具(PS这里钉钉之类的归为商用,聊天宝之类的归为小众没意见吧?)的iPad适配做的还真的非常好,尤其是QQ横屏屏幕不仅利用率高还集成了短视频、QQ音乐、QQ空间等引流内容,比微信的暴力适配不知道强多少…
趴趴现在办公遇到困难一般都找QQ解决,支持不加好友与群友聊天,还可以无限传图传视频…微信实在是只能拿来聊天斗图…
四、都9012年了苹果还能拿出这样的适配
首先点名批评的就是地图应用了…除了苹果的自己地图应用,高德地图、百度地图两款大家每天使用的地图应用,你没有横屏优化就算了…你竟然连等比例放大都不做!!!
这是无视我们有钱人的4G版本iPad Pro吗?苹果你的强势呢?不适配iPad就不要进APP Store啊…
地图适配iPad如此垃圾其实对趴趴打击还是蛮大的,实际上最近趴趴想到唯一的使用场景就是扔在车里伪装特斯拉…
而这唯一的期盼也因为地图APP的拖后腿被打碎了…也许除了压泡面,iPad真的就没有其他用处了…
之后点名批评几个电商巨头,京东、苏宁、淘宝的iPad版本APP均适配不佳,其中只有京东HD版可以实现横屏,不过不仅许久未更新版本进入软件竟然提示下载普通版本的APP体验更佳…(实际上也确实如此)
点名批评奇葩的淘宝APP,他虽然有HD版本APP但是却不能横屏,APP内也是手机版APP的粗暴放大…苏宁跟淘宝基本一致只是APP没有挂HD让人心里稍微舒服一点,你看吧你想用iPad网购人家都不让…
差评!!!大大的差评!!!
生活服务类的APP例如美团、饿了么、支付宝、淘票票、12306都没有适配横屏,使用体验也参差不齐…例如12306仅仅是手机版本的等比放大页面满满的马赛克,饿了么无法手动定位之类问题都存在不少…
最后,其他一些“小众”APP的渣适配了…趴趴就只发图不说话了…
五、充电续航
大家吐槽iPhone的“祖传快充”好多年了,不过你们还记得iPad的快充也已经“祖传”万年吗?
iPad续航确实给力,测试一天下来打游戏、看视频、下载应用、缓存影视剧一直到深夜两点都还有电…
PS:由于产品属于趴趴暂借的,测试阶段必须属于暴力使用…
但是这个充电也确实是慢,0-100%充电用了270分钟,也就是4个半小时的时间…趴趴8点多开始充电记录充电曲线,中间洗了个澡充满到了凌晨两点钟也是醉了…
充电曲线如下图…
大家日常使用就不要这么虐自己了,老老实实的晚上睡前充电,早晨起来满血复活就好了…
至于iPad需要不需要PD快充?趴趴觉得大电池长续航的iPad对快充的需求并没有iPhone那么强烈…如果预算有限不要也罢,就用祖传10W“快充”晚上休息时间充电就好了…
六、跑分和性能
秒天秒地的A12性能方面确实强悍,跑分虐榜那都没啥悬念…娱乐兔、娱乐大师之类的跑分APP对iPad适配一般而且只在IOS设备间做比较,实在让趴趴少了不少虐榜的快感…
开始说游戏的时候忍者没聊,iPad Air玩王者、吃鸡流畅度是完全没有问题的,只是操作上实在是不舒服…
同样硬件的新款iPad mini肯定会更适合游戏,不过农药、吃鸡有没有手机那么舒适趴趴没上手过也就没办法评论了…
六、总结
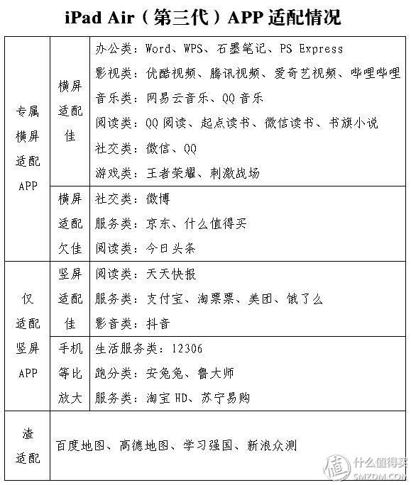
这次iPad Air的试用还是主要集中在APP的使用体验方面,如果嫌文章过长其实通过下表就可以大致了解本文内容…
趴趴你学坏了,为什么不早给图…
趴趴:早给你还会认真读文章吗?
可以看出,虽然相比安卓平板电脑强得多,但是iPad对于APP的适配并没有想象中的全面…
能够完美适配的APP仅有办公、影音、社交类的大部分APP,除此之外大部分应用适配堪忧…当然,最令人恶心的还是地图类应用的完全放弃(苹果地图除外)…
硬件上来说,iPad Air性能优异、显示效果出众,比较适合的使用场景是阅读、影音娱乐、移动办公…
但是对于影音体验来说,黑边趴趴都不说了…iPad Air双扬声器都在底部,音质倒是不错,但是你这是推荐我竖屏看影视剧吗?!差评…
