vba编程中有一个十分重要的对象Application。
是整个应用不可缺少的一个对象,实际上就是应用本身的一个全面系统设置对象。
功能十分强大。
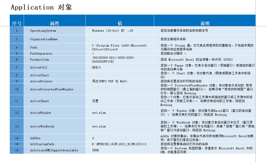
本节介绍一些Application相关属性内容,具体内容可看下图:
图中列出15个属性,如下表介绍:
序号 | 属性 | 值 | 说明 |
1 | OperatingSystem | Windows (32-bit) NT :.00 | 返回当前操作系统的名称和版本号 |
2 | OrganizationName | 返回注册组织名称 | |
3 | Path | C:Program Files (x86)Microsoft OfficeOffice16 | 返回一个 String 值,它代表应用程序的完整路径,不包括末尾的分隔符和应用程序名称 |
4 | PathSeparator | 返回路径分隔符 | |
5 | ProductCode | {90160000-0011-0000-0000-0000000FF1CE} | 返回 Microsoft Excel 的全球唯一标识符 (GUID) |
6 | ActiveCell | $E$13 | 返回一个 Range 对象,它表示活动窗口(顶端窗口)或指定的窗口中的活动单元格 |
7 | ActiveChart | 返回一 个 Chart 对象,该对象代表 (图表或图表工作表中的活动) | |
8 | ActivePrinter | 导出为WPS PDF 在 Ne01: | 返回或设置活动打印机的名称 |
9 | ActiveProtectedViewWindow | 返回一个 ProtectedViewWindow 对象,该对象表示活动的 受保护的视图窗口 (最上面的窗口)。 如果没有“受保护的视图”窗口打开,那么返回 Nothing | |
10 | ActiveSheet | 设置 | 返回一个对象,它表示活动工作簿中或指定的窗口或工作簿中的活动工作表(顶部工作表)。 如果没有活动的工作表,则返回 Nothing |
11 | ActiveWindow | set.xlsm | 返回一 个 Window 对象,该对象代表Excel窗口 (窗口的活动窗口) 。 如果没有打开的窗口,则返回 Nothing |
12 | ActiveWorkbook | set.xlsm | 返回一 个 Workbook 对象,该对象代表活动窗口中位于 (窗口顶部的工作簿) 。 如果未打开任何窗口,或者“信息”窗口或“剪贴板”窗口为活动窗口,则返回 Nothing |
13 | AddIns | 4 | AddIn 对象的集合,该集合代表可供加载项Microsoft Excel加载项,而不管它们是否已安装。 |
14 | AltStartupPath | c: | 返回或设置替换启动文件夹的名称 |
15 | ArbitraryXMLSupportAvailable | TRUE | 返回一个 Boolean 类型的值,该值表示 Microsoft Excel 中的 XML 功能是否可用 |
实现图中效果代码如下:
Private Sub GetApplication()
Dim R As Range
Set R = Range("C2")
Dim xObj As Object
With Application
R.Value = .OperatingSystem
R.Offset(1, 0).Value = .OrganizationName
R.Offset(2, 0).Value = .Path
R.Offset(3, 0).Value = .PathSeparator
R.Offset(4, 0).Value = .ProductCode
R.Offset(5, 0).Value = .ActiveCell.Address
Set xObj = .ActiveChart
If Not xObj Is Nothing Then
R.Offset(6, 0).Value = .ActiveChart.Name
End If
R.Offset(7, 0).Value = .ActivePrinter
Set xObj = .ActiveProtectedViewWindow
If Not xObj Is Nothing Then
R.Offset(8, 0).Value = .ActiveProtectedViewWindow.Caption
End If
Set xObj = .ActiveSheet
If Not xObj Is Nothing Then
R.Offset(9, 0).Value = .ActiveSheet.Name
End If
Set xObj = .ActiveWindow
If Not xObj Is Nothing Then
R.Offset(10, 0).Value = .ActiveWindow.Caption
End If
Set xObj = .ActiveWorkbook
If Not xObj Is Nothing Then
R.Offset(11, 0).Value = .ActiveWorkbook.Name
End If
R.Offset(12, 0).Value = .AddIns.Count
.AltStartupPath = ThisWorkbook.Path
R.Offset(13, 0).Value = .AltStartupPath
R.Offset(14, 0).Value = .ArbitraryXMLSupportAvailable
End With
End Sub
有些属性返回一个布尔值,即Boolen型,有些返回一个字符串Strint,有些是返回一个对象Object。
如果返回是一个对象,那就可以针对此对象进行一个操作,所以,其应用是十分广泛的。
有兴趣的可以对上述内容进行深入实际操作,以达到加深认识。
欢迎关注、收藏
---END---
