全网最全数据分析零基础入门学习路线
想要入门数据分析,体系的学习规划非常重要!
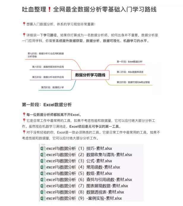
详细说一下学习路径,如果你打算成为一名数据分析师,如何出身并不重要,数据分析是一门应用学科,你需要系统提升数据获取、数据分析、数据可视化、机器学习的水平。
-
第一阶段:Excel数据分析
每一位数据分析师都脱离不开Excel。
-
第二阶段:SQL数据库语言
学习SQL最快的方法是能自己下载数据库管理工具,找些数据练习。客户端这里推荐MYSQL。
推荐书籍:《MYSQL必知必会》
-
第三阶段:数据可视化&商业智能
可视化的工具有很多,这里我推荐Tableau或者FineBI。这两款都不要编程功底,实现起来简单,功能强大。
推荐书籍:《用图表说话》
-
第四阶段:数理统计学
统计学是数据分析最重要的基础之一,是数据分析的基石和方法论。
推荐书籍:《从零进阶 数据分析的统计基础》,《统计学》
-
第五阶段:数据分析与软件应用
学习SPSS的重点并不在于软件本身,而是相关的统计学知识,这也是在前面建议大家铺垫的,也就是你要学会怎样去分析“输入数据后,软件给你呈现的结果”。
推荐书籍:《如虎添翼 数据处理的SPSS/SAS EG实现》,《胸有成竹 数据分析的SPSS/SAS EG进阶》
-
第六阶段:数据挖掘与软件应用
建议选择一门编程语言来学习——Python/R语言,就业市场上对Python的需求是远大于R。
推荐书籍:《笨方法学Python》,《像计算机科学家一样思考》,
《Python数据科学手册》
-
第七阶段:数据分析行业应用和数据分析思维
对于数据分析师来说,了解业务比数据方法论更重要。当然很遗憾,业务学习没有捷径。
推荐书籍:《增长黑客》;《精益数据分析》
