产品经理有3宝:PRD、BRD、MRD
BRD,Business Requirement Document,商业需求文档,面向决策层;
MRD,Market Requirement Document,市场需求文档,面向市场,承上启下,向上对接企业战略,向下指导工作方向;
PRD,roduct Requirement Document,产品需求文档,面向技术。
具体内容:
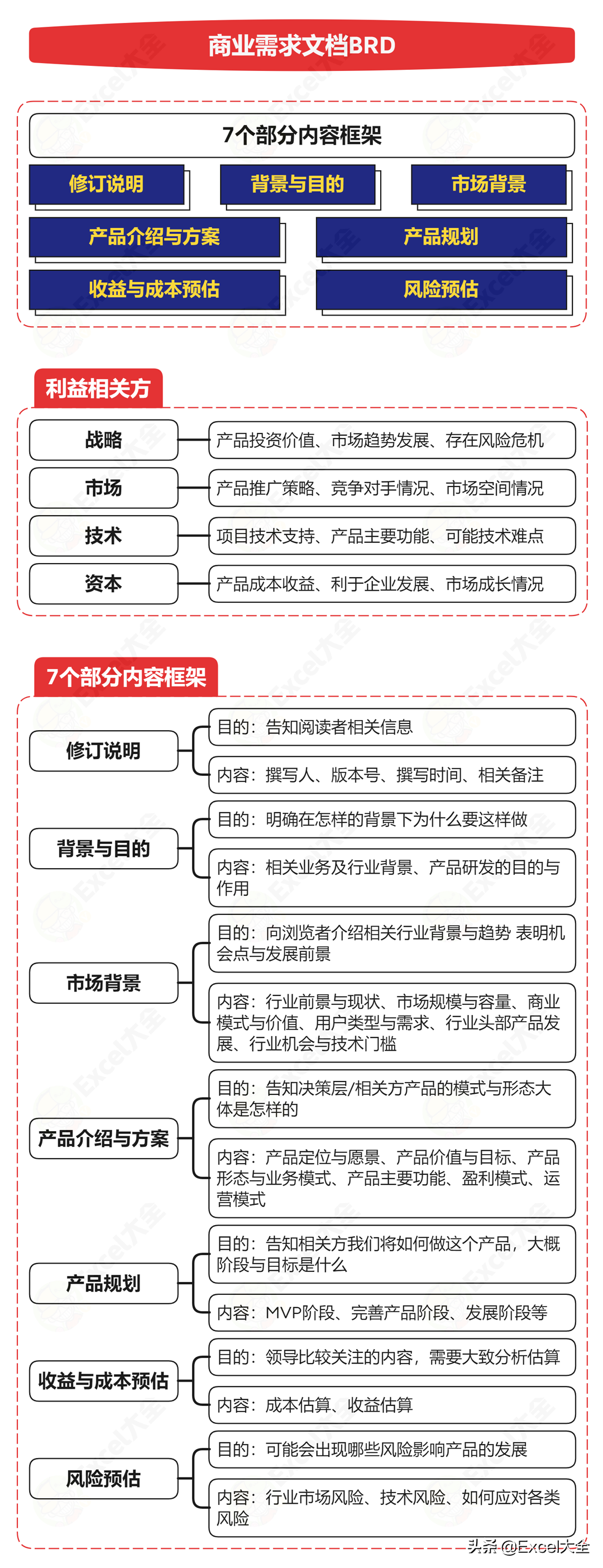
1、BRD
修订说明:撰写人、版本号、撰写时间、相关备注;
背景与目的:相关业务及行业背景、产品研发的目的与作用;
市场背景:行业前景与现状、市场规模与容量、商业模式与价值、用户类型与需求、行业头部产品发展、行业机会与技术门槛;
产品介绍与方案:产品定位与愿景、产品价值与目标、产品形态与业务模式、产品主要功能、盈利模式、运营模式;
产品规划:MVP阶段、完善产品阶段、发展阶段等;
收益与成本预估:成本估算、收益估算;
风险预估:行业市场风险、技术风险、如何应对各类风险。
2、MRD
修订说明:时间、版本、修改人、备注;
背景概述:背景(为何要做这个产品)、目的(想要达成的效果);
市场分析:市场行情(市场规模、市场趋势、行业地图、商业模式)、市场机会(竞争情况、机会与问题)、市场结论;
用户分析:行业用户(群体特征)、目标用户(用户画像、情感分析、场景机会)、用户结论;
产品规划:产品概述(定位与目标)、产品规划(产品功能、Roadmap)、产品需求(功能性需求、非功能性需求)
3、PRD
修订记录:版本号、修订时间、修订范围、修订人、评审时间、会议纪要;
项目背景:现状、方案、目的、收益;
项目范围:业务线、模块、功能点、需求描述、干系人、备注;
运营计划:描述项目的运营计划;
全局说明:名词解释、异常情况、通用规则;
功能需求:产品结构、功能流程、界面交互、数据状态、异常状态;
非功能需求:数据埋点、监控需求。
