35个商业模型第二弹来啦!分析方法如何选择[呲牙]看这!35个商业模型告诉你答案[灵光一闪]
别谢我!吐血整理,持续更新,建议收藏,帮助每个普通人学会数据分析[啤酒]
工具的运用大同小异,思维的不同才决定个体的差异。
一种数据分析思维模型往往是为一种需求服务的,可能换个使用场景,就没有那么好的效果。所以针对不同的商业事件,需要了解不同的数据分析模型
01.DMAIC过程模型
一种系统化的、可靠的数据分析和过程改进方法。
个人认为这个步骤的难点不在于分析,而在于复杂的图表制作过程
从我的经验来看,excel的图表制作属实有些麻烦,个人比较建议使用一些快速做图网站或者软件。
比如我目前做统计图使用率比较高的是一个在线网站——简道云
02.7S分析模型
综合性的管理工具,用于评估企业内部各要素之间的协调性和一致性
企业具有明确的战略和深思熟虑的行动计划是远远不够的,因为企业还可能会在战略执行过程中失误。因此,战略只是其中的一个要素。
03.PDCA循环模型
通过不断地重复这个过程,逐步优化和提高工作质量和效率。
它是一种迭代循环的过程,在每个循环中,先制定计划,然后实施计划,再进行检查,最后采取行动来纠正和改进。
文章有很多具体的案例,可以去参考学习一下~
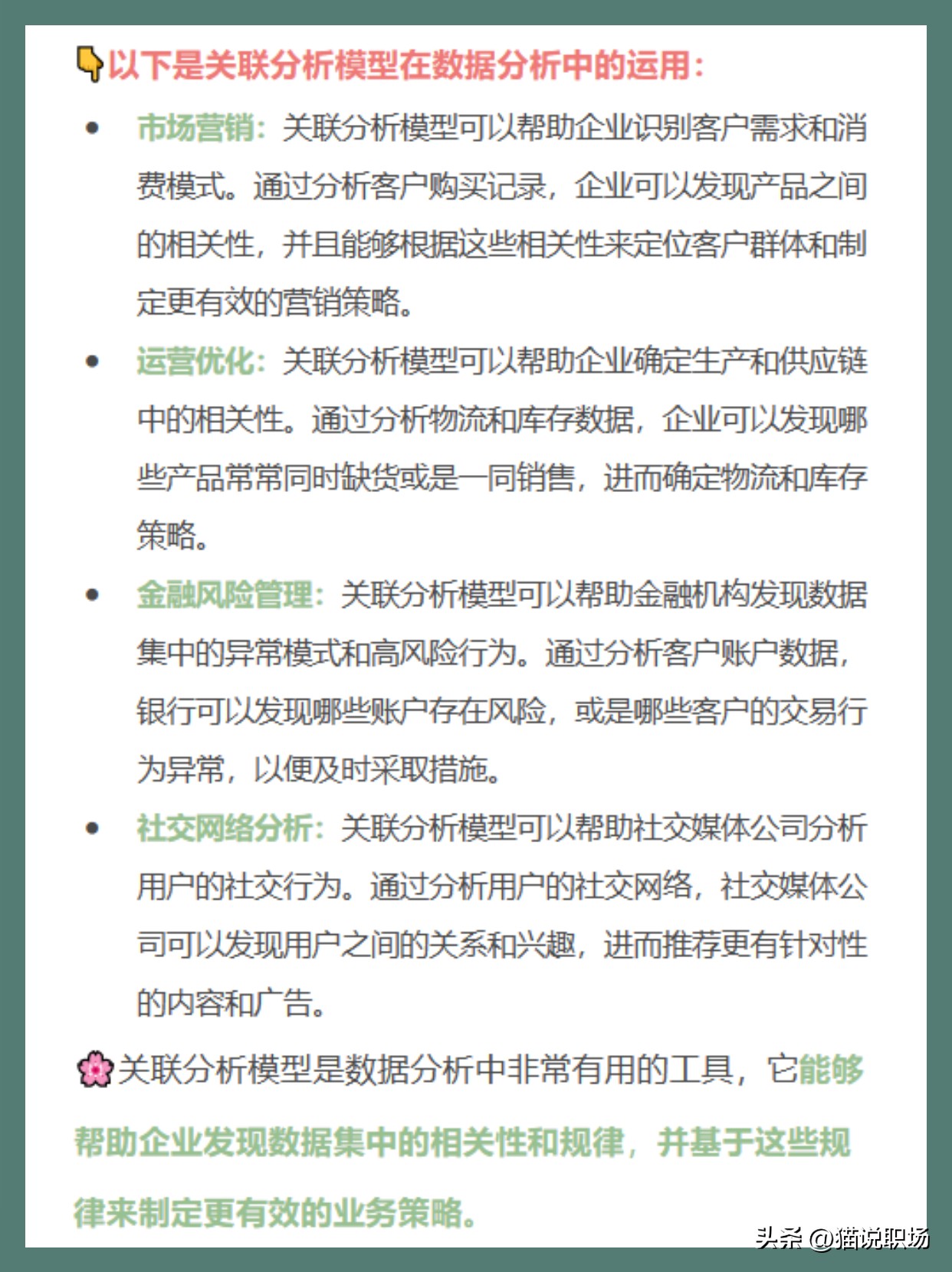
04.关联分析模型
可以帮助分析人员确定数据集中的变量之间的相关性,进而帮助他们制定营销策略、优化运营和推动业务增长等。
05.竞争力分析模型
一种用于评估企业在市场中相对于竞争对手的能力和优劣势的工具。
通过运用竞争力分析模型,企业可以更好地了解市场环境和竞争对手的情况,从而更好地规划和实施市场策略。
