没有战略的组织,就像没有舵的船,只能是原地打转!
什么是战略?什么是战略管理?又该如何制定战略?
一张导图看懂战略管理的4项内容、4个关键词、3个管理阶段、8个管理步骤:
4项内容:目的、方针、力量、措施;
4个关键词:愿景与使命、外部机会与威胁、内部优势与劣势、竞争优势;
3个阶段:制定、实施、控制与评价;
8个步骤:描述愿景、使命、目标、战略,评述外部机会与威胁,评述内部的优势和劣势,说明各种战略的优缺点,提出具体战略和长期目标,说明实施方法与预期结果,提出年度目标与经营政策,提出战略审查与评价程序。
#职场达人炼成记##职场干货#
一、什么是战略
战略,是引导组织在激烈竞争环境中,把握正确的方向、最佳配置资源与力量,进而达成目标的方法和行为。战略涵盖了4项内容:
目的:要达到的预期效果;
方针:指导行动的纲领和制定战略计划的基本依据;
力量:战略的物质基础和支柱;
措施:实行战略的保障。
二、战略管理的4个关键词
愿景与使命:愿景,是要成为什么样的企业;使命,是该如何做,才能实现愿景;
外部机会与威胁:在企业外部,有哪些可以明显使企业在未来受益或受害的发展趋势和事件;
内部优势与劣势:相对于竞争对手而言,在企业内部,有哪些因素是优势、哪些又是劣势;
竞争优势:本企业胜过竞争对手之处。
三、战略管理的3个阶段
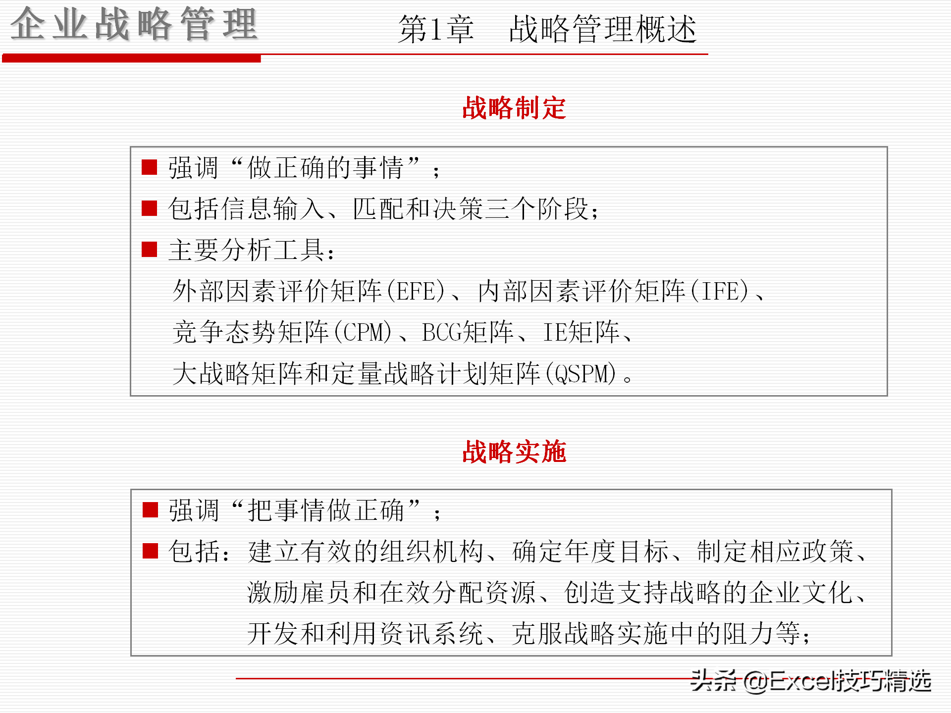
战略制定阶段:如何制定合适的战略?强调“做正确的事情”,常用的工具有,外部因素评价矩阵(EFE)、内部因素评价矩阵(IFE)、竞争态势矩阵(CPM)、BCG矩阵、IE矩阵、大战略矩阵和定量战略计划矩阵(QSPM);
战略实施阶段:如何保证战略的实施?强调“把事情做正确”,包括,建立有效的组织机构、确定年度目标、制定相应政策、激励雇员和在效分配资源、创造支持战略的企业文化、开发和利用资讯系统、克服战略实施中的阻力等;
战略控制与评价阶段:如何发现、纠正战略目标与战略执行结果的偏差?包括,检查各项活动的进展;评价实施战略的绩效;发现战略差距;分析产生偏差原因;纠正偏差。
四、战略管理的8个具体步骤
描述公司的现时愿景、使命、目标和战略。
评述组织面对的外部机会与威胁,构造一个外部因素评价(EFE)矩阵;
评述组织的内部优势和弱点,构造一个内部因素评价(IFE)矩阵;
准备SWOT、SPACE、BCG、IE和GRAND矩阵及的QSPM矩阵,说明各种战略的优点和缺点;
提出具体战略和长期目标。说明实施你的建议所需要的费用。
说明实施你的建议的方法及预期结果;计算预期收益率并编制预计财务报表制订实施行动方案的时间表;
提出具体的年度目标和经营政策;
提出对战略进行审查和评价的程序。
篇幅有限,更多企业管理方法,推荐给你《500套能力提升PPT》,
此商品,为你整理了500多套的内训课程PPT,助你全面提升职场力!
内容涵盖了从工作方法论,到具体的职场技能,从个人能力提升,到团队管理,
从初入职场到生涯规划等20多个分类内容。
您可以点击下方的【看一看】了解详情,然后,一键打包带走!
