产品经理,如何提升产品思维,打造出爆款产品?
拆解那些爆款产品背后的认知原理、思维逻辑和设计原理,
我整理出9个领域的100个知识点:
1.KANO模型:满意的反义词是没有满意,不满意的反义词是没有不满意;
2.双因素理论:激励因素、保健因素;
3.需求的等级:在满足像创意这类更高需求之前,设计必须先满足人们的基本需求;
4.用户画像:一种勾画目标用户、联系用户诉求与设计方向的工具;
5.SWOT分析法:S(strengths)是优势、W(weaknesses)是劣势,O(opportunities)是机会、T(threats)是威胁;
6.焦点小组:一个主持人面对6-12名的一组有共同特征的用户,观察对某个主题的观点、态度和行为;
7.海盗指标:在我们希望用户行为的不同阶段中,我们应当关注的数据指标;
8.北极星指标:指引着全公司上下向同一个方向前进的关键指标;
9.映射:表示两组事物要素间的关系;
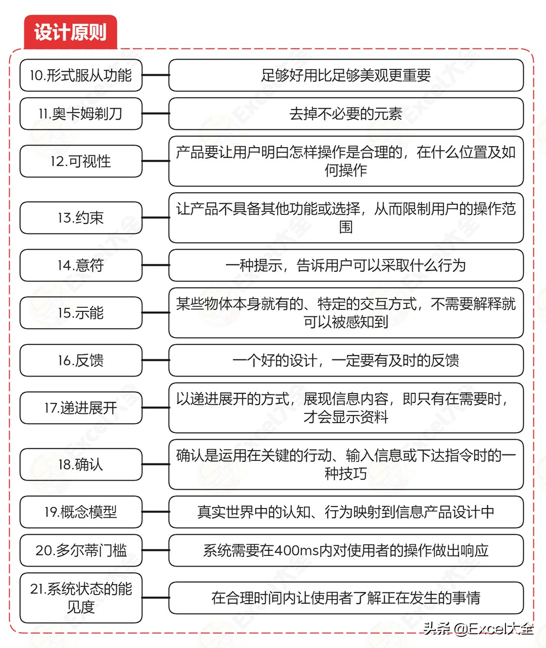
10.形式服从功能:足够好用比足够美观更重要;
11.奥卡姆剃刀:去掉不必要的元素;
12.可视性:产品要让用户明白怎样操作是合理的,在什么位置及如何操作;
13.约束:让产品不具备其他功能或选择,从而限制用户的操作范围;
14.意符:一种提示,告诉用户可以采取什么行为;
15.示能:某些物体本身就有的、特定的交互方式,不需要解释就可以被感知到;
16.反馈:一个好的设计,一定要有及时的反馈;
17.递进展开:以递进展开的方式,展现信息内容,即只有在需要时,才会显示资料;
18.确认:确认是运用在关键的行动、输入信息或下达指令时的一种技巧;
19.概念模型:真实世界中的认知、行为映射到信息产品设计中;
20.多尔蒂门槛:系统需要在400ms内对使用者的操作做出响应;
21.系统状态的能见度:在合理时间内让使用者了解正在发生的事情;
22.美好即用效应:人对美观的产品更有耐心;
23.曲线偏见:人们对曲线造型的偏爱;
24.拟人形:人们对应用拟人化的方式去创作某些形式和图案十分感兴趣;
25.模拟:互联网产品常模拟现实世界的物体;
26.数据可视化:将数据制成各种图表;
27.系列位置效应:是指记忆材料在系列位置中所处的位置对记忆效果发生的影响,包括首因效应和近因效应;
28.近因效应:对最后的、最近的刺激印象深刻;
29.首因效应:先入为主;
30.费茨定律:使用指点设备到达一个目标的时间,与当前设备位置和目标位置的距离(D)和目标大小(S)有关;
31.格式塔原理:视觉感知原理,其中"接近律"最常用;
32.接近律:彼此接近或邻近的物体倾向于被组合在一起;
33.刺激作用:刺激记忆中的特殊概念,借此影响后续行为;
34.恒常性:知觉在接收物体时会改变,但人倾向于认为物体本质不变;
35.紫格尼克记忆效应:人们对已完成的工作较为健忘;
36.工作记忆模型:短期记忆、长期记忆、流动记忆;
37.7土2法则:人处理的信息组块最好是5-9个;
38.峰终定律:对体验的记忆由两个因素决定高峰(无论是正向的还是负向的)时与结束时的感觉;
39.认知失调:态度与行为之间不一致;
40.利用"执行意向"影响自由意志:未来绑架+执行意向+承诺一致=改变用户行为;
41.从众心理:个体的意见和群体中的大多数人相吻合;
42.羊群效应:人都有一种从众心理;
43.鸡尾酒会现象:人注意力集中在某一个人的谈话之中而忽略背景中其他的对话或噪音;
44.霍桑效应:当人们在意识到自己正在被关注或者观察的时候,会刻意去改变;
45.互动效应:群体中两个或以上的个体通过相互作用而彼此影响;
46.出丑效应:最讨人喜欢的人物是精明而带有小缺点的人;
47.囚徒困境:个人最佳选择并非团体最佳选择;
......
