你可知道那些麦肯锡的咨询顾问们,都是怎么解决商业问题的?
那些看似简单的最终成果(PPT报告)的背后实则暗藏了严谨系统的咨询思维与工作方法。
麦肯锡咨询顾问,从商业问题到最终成果的,3个阶段9个步骤,分享与你:
一、明晰思维方法:界定所面临的议题、分解议题、确定关键议题;
二、确定工作流程:制定工作计划、进行关键分析、梳理调研结果;
三、制作沟通文件:确定汇报架构、整理每页PPT论述内容、进行PPT制作。
#职场达人炼成记##职场干货#
一、明晰思维方法:3个步骤,界定所面临的议题、分解议题、确定关键议题
第一步,界定所面临的议题:
2项内容:1.界定客户/项目组所面对的议题;2.明确议题的背景,充分把握客户需求;
好议题的3个特征:1.对问题的总体概括;2.有内容、指向性;3.能够为项目组下一步工作提供指导;
输出:议题审查表;
第二步,分解议题:
2项内容:1.掌握逻辑树的三种类型以及使用情境;2.掌握议题分解、假设检验与限制条件分析的相关技能
3种逻辑树工具:1.议题树,细分议题;2.假设树,形成方案;3.是否树,验证假设;
输出:议题逻辑树;
第三步,确定关键议题
内容:反复推敲,不断聚焦于关键议题;
3种方法:1.议题/假设及数据之间来回穿梭;2.经常问自己“Why?”以及“SoWhat?”;3.首先关注最关键的议题/假设;
3个工具:1.二八法则;2.敏感度分析;3.月亮图估算;
输出:关键议题;
二、确定工作流程:3个步骤,制定工作计划、进行关键分析、梳理调研结果
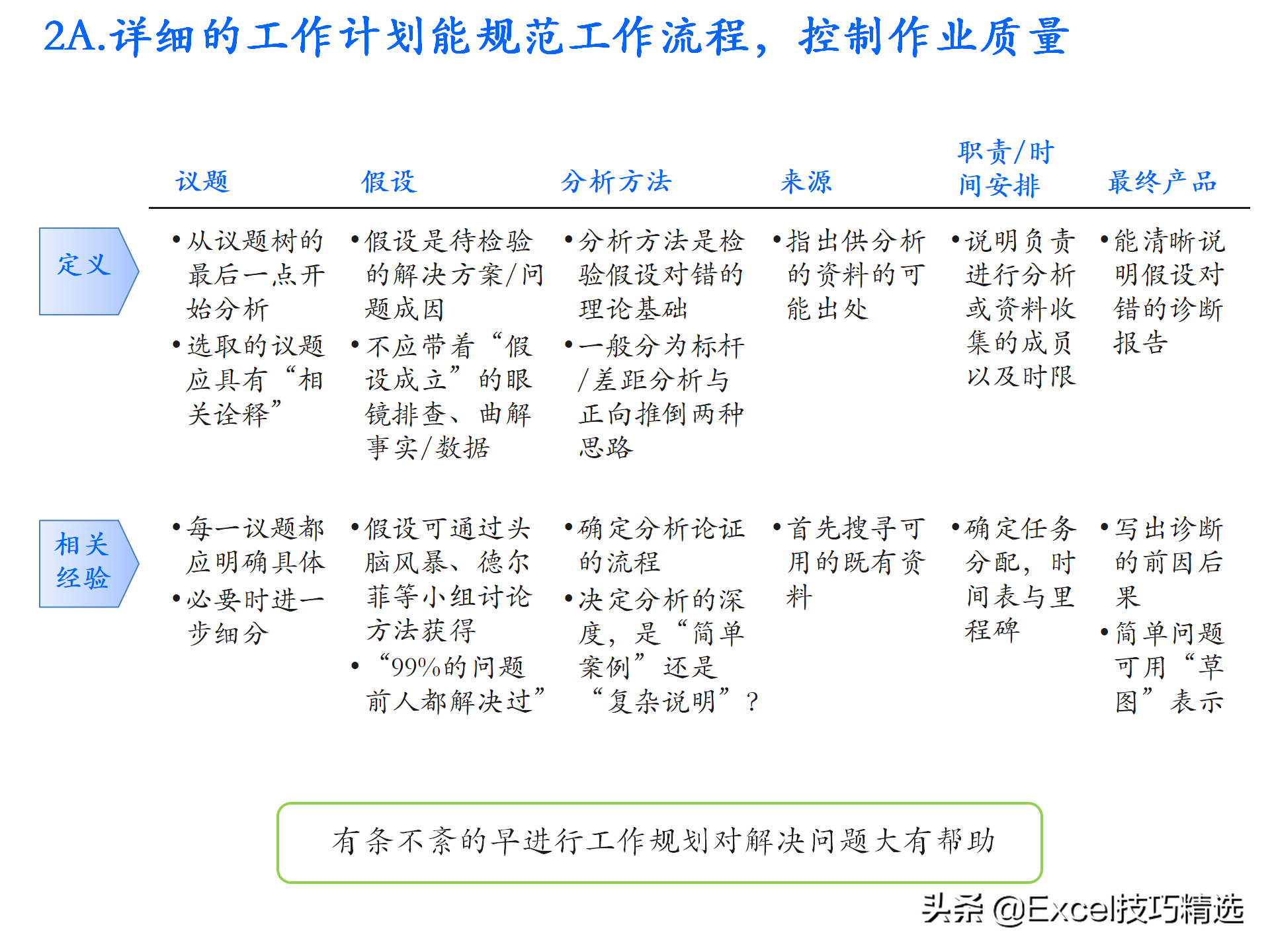
第四步,制定工作计划:
2项内容:1.制定详细的工作计划控制作业质量;2.随时进行修正;
6项计划内容:1.议题;2.假设;3.分析方法;4.来源;5.职责与实践安排;6.最终产品;
4个要点:1.动态修正;2.小组讨论;3.节点设置;4.灵活应对;
输出:工作计划表;
第五步,进行关键分析:
2项内容:1.聚焦于关键假设增强工作绩效;2.掌握关键分析的原则、方法与心态;
3个原则:1.以假设与最终产品为导向;2.反复进行假设与数据分析;3.尽可能简化分析;
3种方法:1.在进行详细分析之前估计议题的重要性;2.使用80/20与其他简便的思维方法;3.从专家处获得数据;
4个意识:1.对新数据采取灵活态度;2.同项目小组共享良计;3.对困难有所准备;4.用于创新
输出:作业过程记录表;
第六步,梳理调研结果
内容:将分析结果采用金字塔结构表述;
2项检查:1.横向检验:子要素是否MECE?2.纵向检验:各要素是否处于相应层级?有无窜层?
输出:论证结构图;
三、制作沟通文件:3个步骤,确定汇报架构、整理每页PPT论述内容、进行PPT制作
第七步,确定汇报架构:
目的:“自上而下”进行报告梳理;
2项内容:1.确定汇报报告的模块构成;2.为各模块确立PPT页数指导;
4个原则:1.页数比例与汇报重点息息相关;2.整合成金字塔结构的内容/数据是确立PPT页数比例的基础;3.在每一模块前预留一页“内容概述”;4.可将必要但不重要的论证/分析过程,或者次要议题放在附件中;
输出:各模块页数比例指导;
第八步,整理每页PPT论述内容
目的:选取最具说服力的支撑论点;
2项内容:1.依据模块架构整理故事内容;2.将剧本以“观点+论据”的描述方式细化到每页PPT上;
输出:汇报内容稿;
第九步,进行PPT制作
目的:视觉化呈现观点/分析,便于听众理解与记忆;
3项内容:1.将大段商业文字进行概括;2.选择合适模板表现语句间的逻辑关系;3.写作PPT标题;
3个步骤:1.凝练语句;2.选择模板;3.写作标题;
将观点转化为PPT标题的3个步骤:1.描述观点;2.提炼主干;3.渲染语言;
输出:咨询报告(PPT)。
