对一名财务来说,核算公司员工的工资是一件很基础的工作。但麻烦的是有的公司有四五百人,要是一一核对,那大半天的时间都没有了,不仅效率很低而且也浪费时间。
今天我就给大家分享一份月薪2万的王会计自己编制的Excel工资核算系统,界面简洁、功能强大,一起来看看吧~(文末可抱走)
Excel薪酬管理工资核算系统
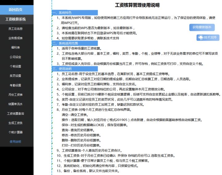
工资核算管理使用说明
适用于各种场景的工资核算
工资包含大部分内容:基本工资、福利、奖罚、考勤、业绩等等
可自动生成工资条、可自动扣除个税
个税计算器
设置好个税的税率表后,利用【个税计算器】可直接查询社保扣除、公积金扣除、其他专项减免之后的工资数据
月度工资条
点击【工资条】后会弹出窗口,这个时候我们只要选择需要生成的月份工资条,就能够直接生成了。
工资查询
点击查询会有员工信息的窗口,我们双击选择或是输入要查询的姓名或编号进行模糊查询,就会自动现在该员工的全部工资详情了
月份工资表
公司所有人员的工资数据都在这了,支持新增、查询、修改、打印
奖惩记录表
个人所得税税率设置
......
篇幅有限,Excel工资核算系统就你先展示到这了,有电子版的可以分享给大家,希望能帮到各位。
(本文由今日头条@技能界扛把子原创发布)
