华为项目管理10大模板Excel版(可直接套用),原件获取方式“转发+评论”即可。进主页学习更过。
原件:
华为项目管理10大模板 | |
序号 | 模板名称 |
1 | 项目组成员表 |
2 | 项目策划/任务书 |
3 | 项目WBS表 |
4 | 项目进度计划表 |
5 | 项目风险管理表 |
6 | 项目沟通计划表 |
7 | 项目会议纪要 |
8 | 项目状态报告表 |
9 | 项目变更管理表 |
10 | 项目总结表 |
01 项目组成员表 | |||||||
一、项目基本情况 | |||||||
项目名称 | T 客户考察公司 | 项目编号 | T0808 | ||||
制作人 | 张三 | 审核人 | 李四 | ||||
项目经理 | 张三 | 制作日期 | 2022/7/8 | ||||
二、项目组成员 | |||||||
成员姓名 | 项目角色 | 所在部门 | 职责 | 项目起止日期 | 投入频度及工作量 | 联系电话 | 主管经理 |
李四 | 项目赞助人 | A 国代表处 | 项目赞助 | ||||
张三 | 项目经理 | VIP 客 户 接 | 总体负责 | ||||
王五 | 项目核心成员 | A 国代表处 | 客户关系 | ||||
赵六 | 项目核心成员 | GTS 重大项 | |||||
李四 | 项目核心成员 | 供应链管理 | 供应链支持 | ||||
XXX | 项目核心成员 | PSMT固网产品线 | 研发支持 | ||||
XXX | 项目核心成员 | 客户工程部 | 客户接待 | ||||
XXX | 项目非核心成员 | VIP客户接待策划处 | 接待策划 | ||||
XXX | 项目非核心成员 | 固网产品国际行销部 | 产品技术支持 | ||||
XXX | 项目非核心成员 | GTS 重大项目部 | 技术服务支持 | ||||
XXX | 项目非核心成员 | 供应链管理部 | 供应链支持 | ||||
XXX | 项目其他人员 | A 国代表处 | 客户关系 | ||||
XXX | 项目其他人员 | 客户工程部 | 客户接待 | ||||
签字 | 日期 | ||||||
项目赞助人 | 李四 | 2022/7/8 | |||||
项目经理 | 张三 | 2022/7/8 | |||||
02项目策划/任务书 | |||||||
一、项目基本情况 | |||||||
项目名称 | T 客户考察公司 | 项目编号 | T0808 | ||||
制作人 | 张三 | 审核人 | 李四 | ||||
项目经理 | 张三 | 制作日期 | 2022/7/8 | ||||
二、项目描述 | |||||||
1. 项目背景与目的(所有的项目均起始于某个商业问题,该部分简要描述这些问题) | |||||||
背景:A 国是公司的战略市场,其第二大运营商为 TELECOM 公司,我司于 2022 年 4 月 5 日正式中标一个 100 万线固网项目(N项目),该项目在 2022 年 6 月份开始实施,在实施过程,出现了以下三个方面的问题: | |||||||
2. 项目目标(包含质量目标,工期目标、费用目标和交付产品特征与特征的主要描述) | |||||||
在 2022 年 7 月 31 号前邀请 TELECOM 公司 CTO 带队到我司考察,打消客户关于我司供货能力的怀疑,增强客户对我司研发能力、工程管理能力的信心,项目预算 20 万。 | |||||||
三、项目里程碑计划(包含里程碑的时间和成果) | |||||||
7 月 8 日 7 月 11 日 7 月 14 日 7 月 17 日 7 月 22 日 7 月 25 日 | |||||||
四、评价标准(说明项目成果在何种情况下将被接受) | |||||||
CTO 在考察人员之列,考察活动如期成行(7 月底之前); | |||||||
五、项目假定与约束条件(说明项目的主要假设条件和限制性条件) | |||||||
假定:1、假定客户能行;2、假定我司内部接待资源都能落实;3、假定我司以外的接待资源都能获得(如签证、国际机票等) | |||||||
六、项目主要利益干系人(包括高管、客户、职能部门主管、供应商、项目赞助人、项目经理、项目组成员等) | |||||||
姓名 | 类别 | 部门 | 职务 | ||||
李四 | 项目赞助人 | A 国代表处 | 代表 | ||||
张三 | 项目经理 | 总部 VIP 客户接待策划处 | 策划经理 | ||||
王五 | 项目组成员 | A 代表处 T 客户群 | 客户经理 | ||||
赵六 | 项目组成员 | 总部技术服务部 | N 项目接口人 | ||||
吴丹 | 项目组成员 | 总部供应链 | N 项目接口人 | ||||
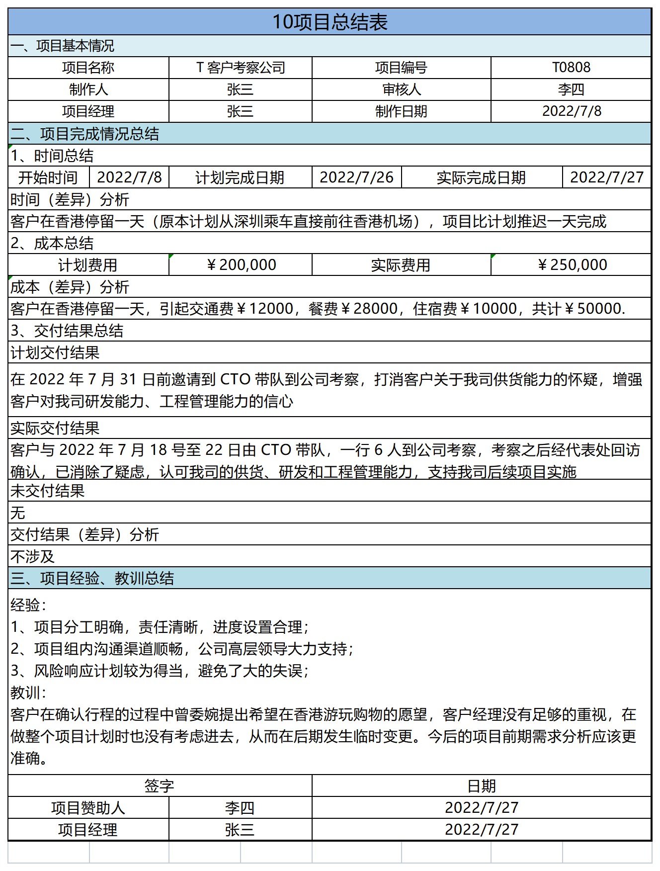
10项目总结表 | |||||||
一、项目基本情况 | |||||||
项目名称 | T 客户考察公司 | 项目编号 | T0808 | ||||
制作人 | 张三 | 审核人 | 李四 | ||||
项目经理 | 张三 | 制作日期 | 2022/7/8 | ||||
二、项目完成情况总结 | |||||||
1、时间总结 | |||||||
开始时间 | 2022/7/8 | 计划完成日期 | 2022/7/26 | 实际完成日期 | 2022/7/27 | ||
时间(差异)分析 | |||||||
客户在香港停留一天(原本计划从深圳乘车直接前往香港机场),项目比计划推迟一天完成 | |||||||
2、成本总结 | |||||||
计划费用 | ¥200,000 | 实际费用 | ¥250,000 | ||||
成本(差异)分析 | |||||||
客户在香港停留一天,引起交通费¥12000,餐费¥28000,住宿费¥10000,共计¥50000. | |||||||
3、交付结果总结 | |||||||
计划交付结果 | |||||||
在 2022 年 7 月 31 日前邀请到 CTO 带队到公司考察,打消客户关于我司供货能力的怀疑,增强客户对我司研发能力、工程管理能力的信心 | |||||||
实际交付结果 | |||||||
客户与 2022 年 7 月 18 号至 22 日由 CTO 带队,一行 6 人到公司考察,考察之后经代表处回访确认,已消除了疑虑,认可我司的供货、研发和工程管理能力,支持我司后续项目实施 | |||||||
未交付结果 | |||||||
无 | |||||||
交付结果(差异)分析 | |||||||
不涉及 | |||||||
三、项目经验、教训总结 | |||||||
经验: | |||||||
签字 | 日期 | ||||||
项目赞助人 | 李四 | 2022/7/27 | |||||
项目经理 | 张三 | 2022/7/27 | |||||
