Hello大家好,我是帮帮。今天跟大家分享一套经典Excel人事招聘离职,换岗薪酬流程图,多图直接套用轻松自在。
有个好消息!为了方便大家更快的掌握技巧,寻找捷径。请大家点击文章末尾的“了解更多”,在里面找到并关注我,里面有海量各类模板素材免费下载,我等着你噢^^<——非常重要!!!
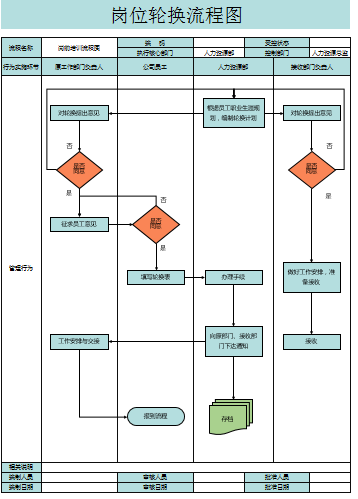
メ大家请看范例图片,人员调岗,轮换流程图,Excel完整框架设计。メ
メ文件包包含工资发放流程图,大家可以根据需要填充修改。メ
メ多色招聘流程图,青色表格框架,完整内容。メ
メ金色表格流程图,大家可以修改文本框内容,轻微调整修改。メ
メ灰色流程图,A4排版,直接打印套用。メ
メ最后还有一张员工离职流程图,以及离职说明,简单快捷,赶紧拿走。メ
下载方法!帮帮将每天定时更新各种模板素材,获取方式。
1、请在评论区评论+点赞^o^
2、点击关注,关注本头条号
3、进入头条号页面,右上角私信功能,私信回复“表格”,直接获取各类素材。
